Sélectionner le processus d’étalonnage main-œil approprié

Vous consultez actuellement la documentation pour la dernière version (2.1.2). Pour accéder à une autre version, cliquez sur le bouton "Changer de version" situé dans le coin supérieur droit de la page.

■ Si vous n’êtes pas sûr de la version du produit que vous utilisez, veuillez contacter le support technique Mech-Mind pour obtenir de l’aide.

L’étalonnage main-œil établit la relation de transformation entre les repères de la caméra et du robot. Grâce à cette relation, la pose de l’objet déterminée par le système de vision peut être transformée dans le repère du robot, ce qui guide le robot pour exécuter ses tâches. La précision des résultats de l’étalonnage main-œil affecte la précision de la préhension du robot.

Après la construction du système de vision Mech-Mind, vous pouvez démarrer l’étalonnage main-œil. De plus, vous devez effectuer à nouveau l’étalonnage main-œil dans l’un des cas suivants:

  • La caméra se déplace par rapport à la base du robot (en configuration œil-à-main) ou à la bride (en configuration œil-dans-la-main).

  • La caméra est remplacée.

  • Le robot est remplacé.

  • L’environnement de travail ou l’agencement du robot change.

  • L’exigence de précision de la préhension augmente.

  • Une collision ou un mouvement entraîne des changements de position du robot ou de la caméra.

  • Des problèmes de préhension imprécise surviennent et les erreurs des paramètres extrinsèques augmentent.

  • Les paramètres intrinsèques de la caméra ont été corrigés.

  • L’application fonctionne pendant une longue période (pour garantir la stabilité du système, il est nécessaire d’effectuer périodiquement à nouveau l’étalonnage main-œil).

Sélectionner le processus d’étalonnage approprié

Les procédures d’étalonnage sont influencées par les modes de communication du robot, les modes de montage de la caméra, les modes d’étalonnage et les méthodes de collecte des données d’étalonnage.Mech-Vision fournit des procédures d’étalonnage standardisées pour divers scénarios, vous aidant à étalonner rapidement et avec précision les paramètres intrinsèques et extrinsèques de la caméra.

Pour des explications sur les modes de communication du robot, les modes de montage de la caméra, les modes d’étalonnage et les méthodes de collecte des données d’étalonnage, reportez-vous à la section Concepts liés à l’étalonnage.

select calib process

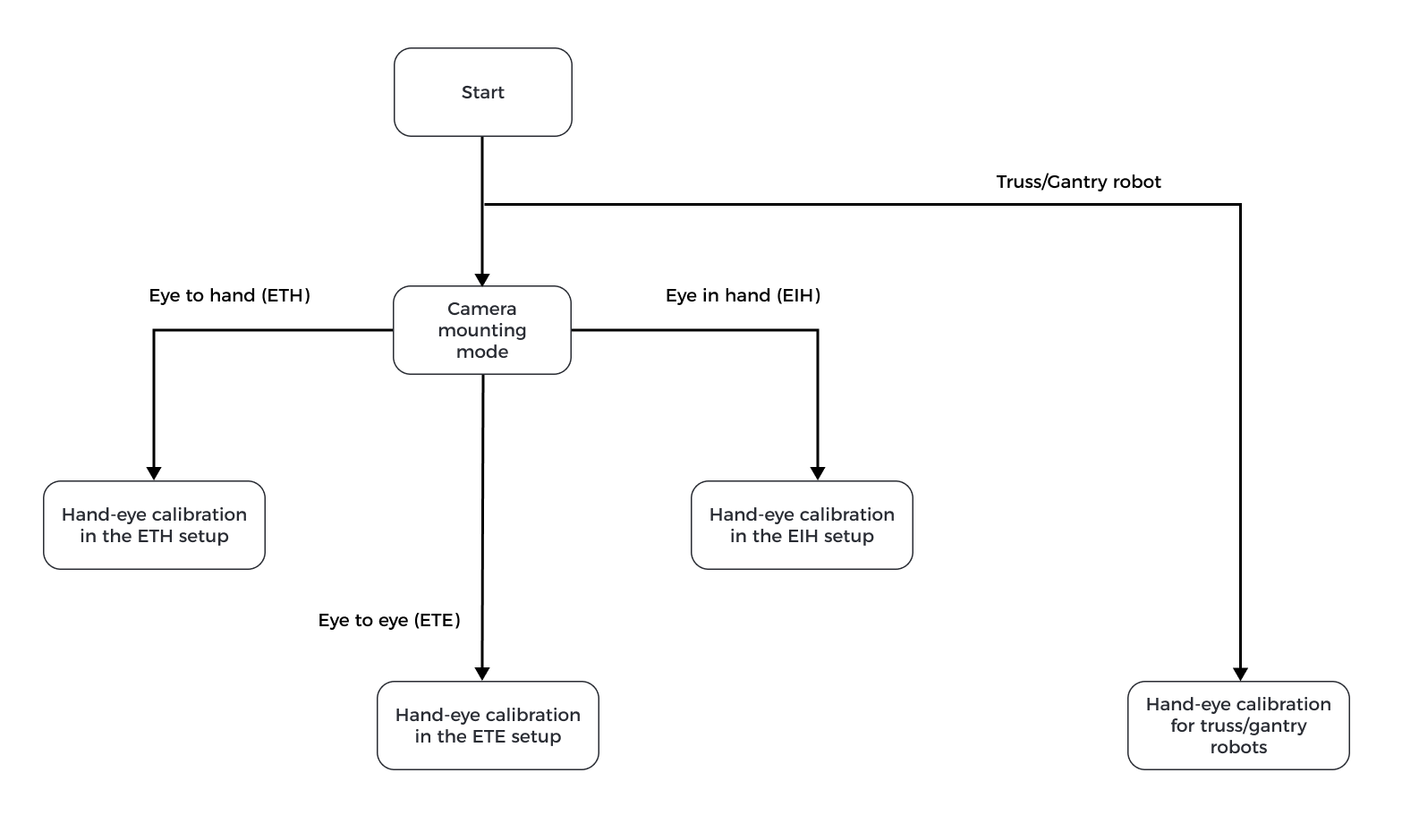
Veuillez sélectionner les processus d’étalonnage en fonction des modes de montage de la caméra.

Si un robot portique est utilisé dans un projet, suivez le processus de Étalonnage main-œil pour robots portiques.

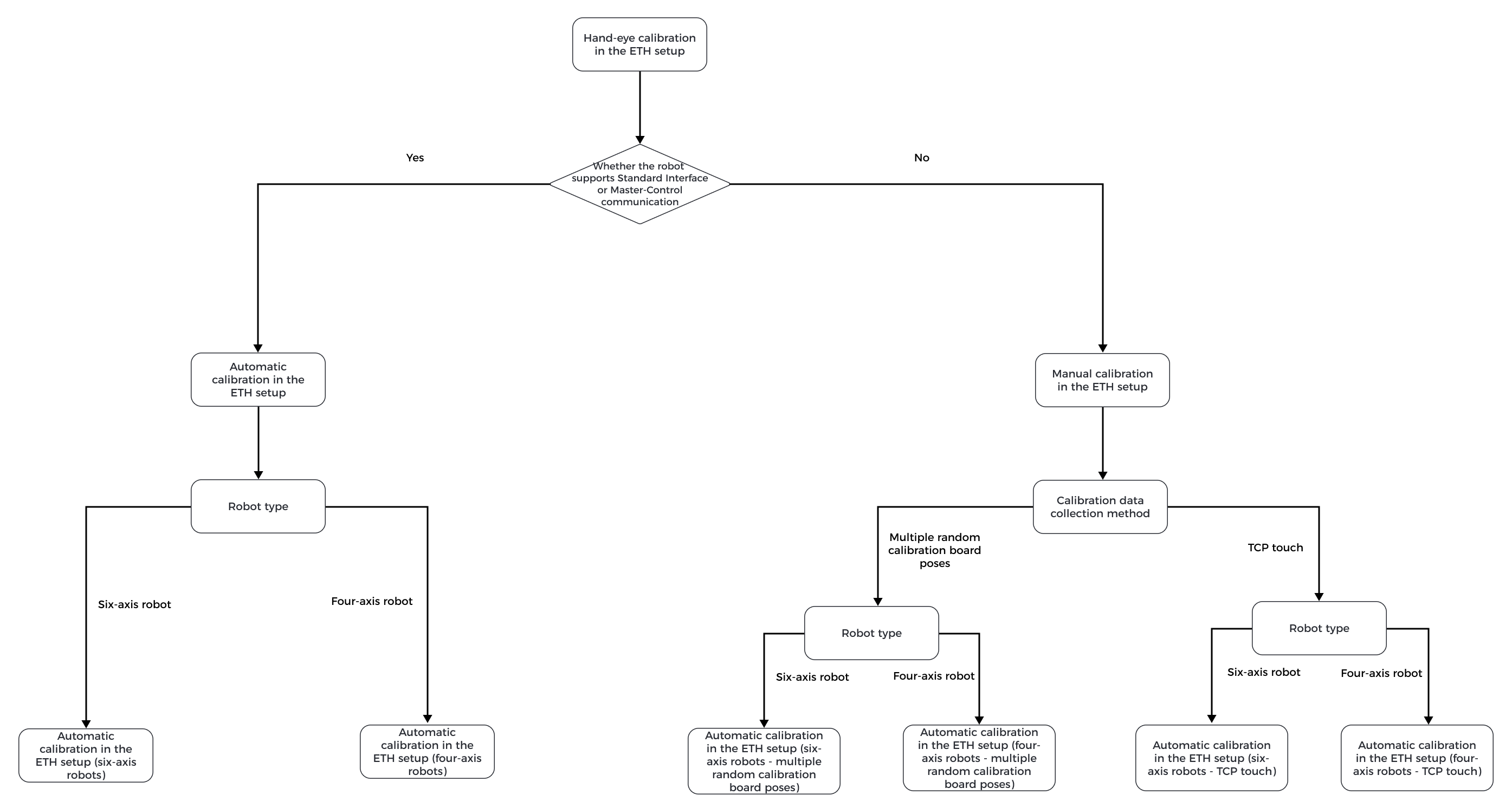
Étalonnage main-œil dans la configuration ETH

Si le mode de montage de la caméra est ETH, sélectionnez ensuite un processus d’étalonnage spécifique dans cette section.

select eth calib process

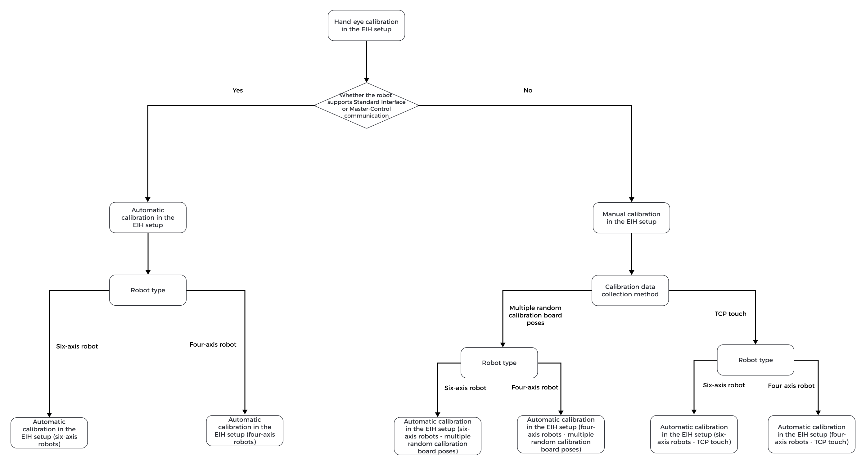
Étalonnage main-œil dans la configuration EIH

Si le mode de montage de la caméra est EIH, sélectionnez ensuite un processus d’étalonnage spécifique dans cette section.

select eih calib process

Cette page est-elle utile ?

Veuillez nous indiquer comment améliorer :

Nous accordons de l’importance à votre vie privée

Nous utilisons des cookies pour vous offrir la meilleure expérience possible sur notre site web. En continuant à utiliser le site, vous reconnaissez accepter l’utilisation des cookies. Si vous refusez, un cookie unique sera utilisé pour garantir que vous ne soyez pas suivi ou reconnu lors de votre visite sur ce site.