Commandes de l’interface TCP/IP

Vous consultez actuellement la documentation pour la dernière version (2.1.2). Pour accéder à une autre version, cliquez sur le bouton "Changer de version" situé dans le coin supérieur droit de la page.

■ Si vous n’êtes pas sûr de la version du produit que vous utilisez, veuillez contacter le support technique Mech-Mind pour obtenir de l’aide.

Ce guide présente les commandes TCP/IP pour la communication de l’Interface standard.

Vue d’ensemble des commandes

Commandes liées à Mech-Vision

Commandes liées à Mech-Viz

Commande 100 : Déclencher le projet Mech-Vision et obtenir les résultats

Commande 101 : Déclencher le projet Mech-Vision

Commande 102 : Obtenir les résultats de vision

Commande 103 : Changer la recette de paramètres de Mech-Vision

Commande 105 : Obtenir le chemin planifié depuis Mech-Vision

Commande 106 : Obtenir la liste DO du préhenseur depuis Mech-Vision

Commande 110 : Obtenir des données personnalisées depuis Mech-Vision

Commande 111 : Obtenir les données Vision Move depuis Mech-Vision

Commande 501 : Entrer les dimensions de l’objet dans le projet Mech-Vision

Commande 503 : Entrer des poses dans le projet Mech-Vision

Commande 601 : Obtenir un message depuis l’étape Notify

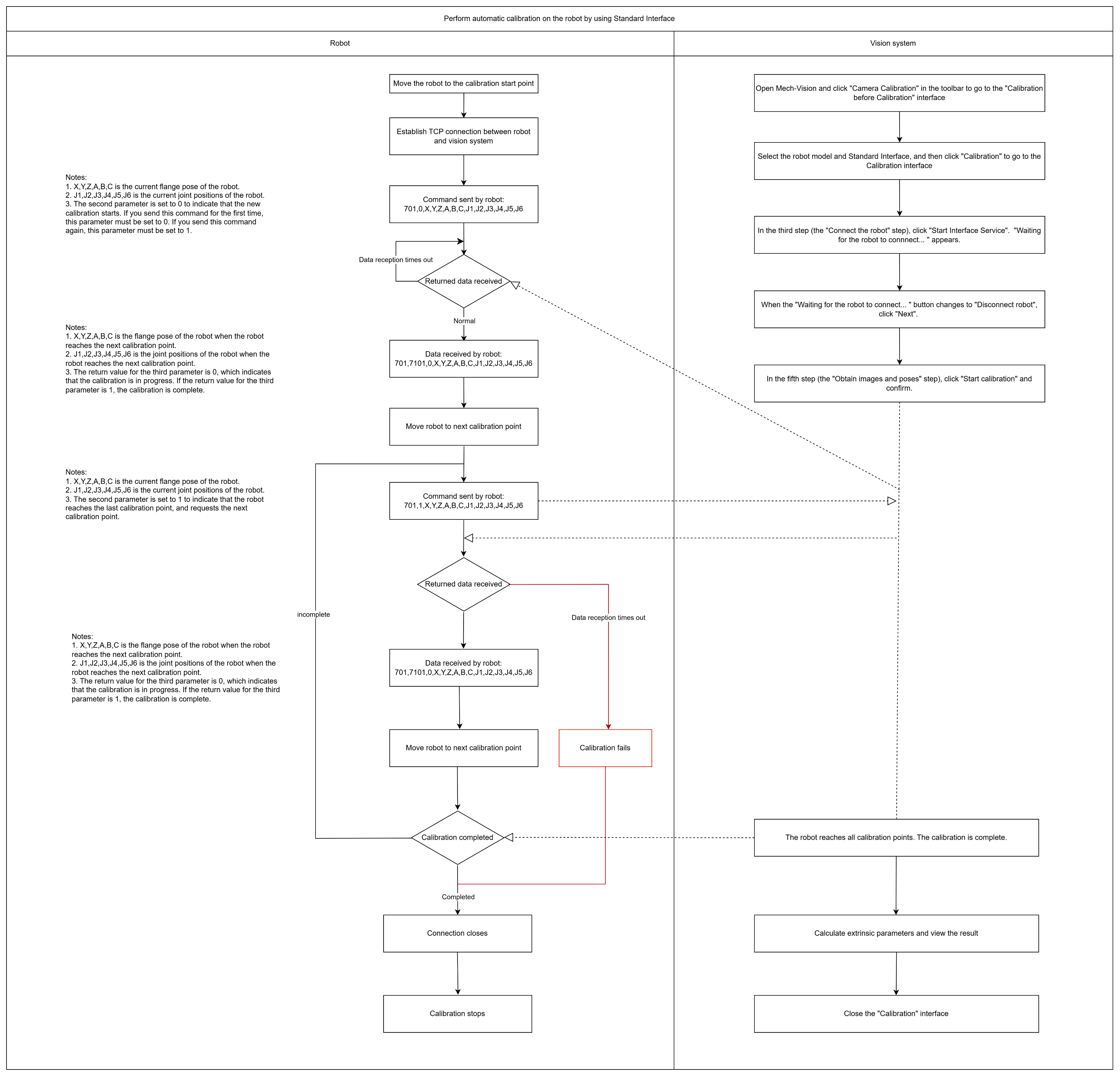
Commande 701 : Calibration

Commande 901 : Obtenir l’état du logiciel

Commande 200 : Déclencher le projet Mech-Viz et obtenir le chemin planifié

Commande 201 : Déclencher le projet Mech-Viz

Commande 202 : Arrêter le projet Mech-Viz

Commande 203 : Définir le port de sortie pour Branch by Msg dans Mech-Viz

204 : Définir l’index courant pour Mech-Viz

Commande 205 : Obtenir le chemin planifié depuis Mech-Viz

Commande 206 : Obtenir la liste DO du préhenseur depuis Mech-Viz

Commande 207 : Lire un paramètre d’étape Mech-Viz

Commande 208 : Définir un paramètre d’étape Mech-Viz

Commande 210 : Obtenir des données Vision Move ou des données personnalisées depuis Mech-Viz

Commande 601 : Obtenir un message depuis l’étape Notify

Précautions

  • Envoi et réception des commandes : Le robot ou l’ordinateur hôte (le client) envoie des commandes au système de vision Mech-Mind (le serveur), et le système de vision Mech-Mind renvoie les données traitées au robot ou à l’ordinateur hôte.

    send receive
  • Formats de données des commandes envoyées et reçues : ASCII et HEX sont pris en charge.

    • Le séparateur dans les chaînes ASCII est la virgule, et le terminateur est \r. Les exemples de ce guide sont au format ASCII et le terminateur de chaîne (\r) est omis. Par exemple, la commande 103 (avec terminateur) envoyée par le robot au système de vision est la suivante :

      103,1,2\r
    • Les ordres d’octets du format HEX (nombre hexadécimal) sont big-endian et little-endian. La longueur en octets des commandes envoyées est de 64, longueur fixe. Si, en pratique, les données font moins de 64 octets, remplir les champs restants avec des 0. Si, en pratique, les données font plus de 64 octets, le système de vision ignorera les champs supplémentaires.

      Prenons la chaîne au format ASCII « 103,1,2 » comme exemple. Lorsque le format HEX big-endian est adopté, la commande envoyée est comme indiqué ci-dessous. Le nombre décimal 103 correspond au nombre hexadécimal 67. Le nombre hexadécimal 67 est représenté en big-endian sous la forme 00 00 00 67.

      00 00 00 67 00 00 00 01 00 00 00 02 00 00 00 00 00 00 00 00 00 00 00 00 00 00 00 00 00 00 00 00 00 00 00 00 00 00 00 00 00 00 00 00 00 00 00 00 00 00 00 00 00 00 00 00 00 00 00 00 00 00 00 00

      Si l’instruction est envoyée au format HEX little-endian, le format de la commande est le suivant. Le nombre hexadécimal 67 est représenté sous la forme 67 00 00 00 en little-endian.

      67 00 00 00 01 00 00 00 02 00 00 00 00 00 00 00 00 00 00 00 00 00 00 00 00 00 00 00 00 00 00 00 00 00 00 00 00 00 00 00 00 00 00 00 00 00 00 00 00 00 00 00 00 00 00 00 00 00 00 00 00 00 00 00
  • Unité des données :

    • L’unité des positions articulaires est le degré (°).

    • La pose de bride d’un robot ou le TCP comprend la position et la pose. La position est représentée en coordonnées XYZ et mesurée en millimètres (mm) ; la pose est représentée en angles d’Euler et mesurée en degrés (°).

  • Point de vision et point de passage :

    • Point de vision : Un objet reconnu par Mech-Vision. Un point de vision comporte des informations, notamment la pose de l’objet, l’étiquette, les dimensions et des données personnalisées.

    • Point de passage : Chaque point atteint par le robot lors du déplacement le long du chemin planifié. Un point de passage comporte des informations, notamment la pose du robot, l’étiquette et le type de mouvement. Les points de passage peuvent être divisés en deux catégories :

      • Point de passage Vision Move : point de passage correspondant à l’étape Vision Move.

      • Points de passage non Vision Move, c’est-à-dire les points de passage correspondant aux étapes de type mouvement autres que l’étape Vision Move.

Commande 100 : Déclencher le projet Mech-Vision et obtenir les résultats

Description

Cette commande déclenche les opérations suivantes dans l’ordre : d’abord, elle change la recette de paramètres de Mech-Vision (ce qui est ignoré si le projet n’a pas de recette de paramètres). Ensuite, elle déclenche le projet Mech-Vision. Enfin, elle obtient les résultats de vision (c’est-à-dire, points de vision, points de passage, ou sortie de port personnalisée) depuis le système de vision.

Le robot ne se déplace qu’après que le système de vision a pris une image et renvoyé les résultats de vision.

Format de la commande

100, Mech-Vision project ID, parameter recipe ID, returned data format, robot joint positions, robot flange pose

ID de projet Mech-Vision

Vous pouvez consulter l’ID d’un projet Mech-Vision dans le panneau « Liste des projets ». Le numéro qui précède le nom d’un projet est son ID.

ID de recette de paramètres

L’ID de la recette de paramètres dans le projet Mech-Vision. L’ID est un entier positif, de 1 à 99. Pour plus de détails sur la façon de vérifier l’ID de la recette de paramètres, voir Afficher l’ID de la recette de paramètres.

Réglez ce paramètre à 0 si le projet Mech-Vision n’a pas besoin de changer de recette de paramètres.

Format des données retournées

Valeur

Données retournées (expliquées ci-dessous)

1

100, code d’état, statut de transmission des points de vision, nombre de points de vision, champ réservé, point de vision 1 (TCP, étiquette, ID d’outil), point de vision 2 (TCP, étiquette, ID d’outil), ...

2

100, code d’état, statut de transmission des points de vision, nombre d’éléments dans les données personnalisées (N), pose, étiquette, élément 1 des données personnalisées, ..., élément N des données personnalisées

3

100, code d’état, statut de transmission des points de passage, nombre de points de passage, position de « Vision Move » dans le chemin planifié, point de passage 1 (positions articulaires, étiquette, ID d’outil), point de passage 2 (positions articulaires, étiquette, ID d’outil), ...

4

100, code d’état, statut de transmission des points de passage, nombre de points de passage, position de « Vision Move » dans le chemin planifié, point de passage 1 (TCP, étiquette, ID d’outil), point de passage 2 (TCP, étiquette, ID d’outil), ...

Positions articulaires du robot & pose de la bride du robot

Le robot envoie ses positions articulaires actuelles et sa pose de bride au projet Mech-Vision.

Format des données retournées

Format des données retournées 1

100, code d’état, statut de transmission des points de vision, nombre de points de vision, champ réservé, point de vision 1 (TCP, étiquette, ID d’outil), point de vision 2 (TCP, étiquette, ID d’outil), ...

Code d’état

Le code d’état 1100 est renvoyé en cas d’exécution réussie de la commande. En cas d’échec de l’exécution d’une commande, le code d’erreur spécifique est renvoyé. Pour plus de détails, reportez-vous à Codes d’état et dépannage.

Statut de transmission des points de vision

Ce paramètre spécifie si tous les points de vision sont obtenus. La valeur est 0 ou 1.

  • 0: Tous les points de vision ne sont pas obtenus.

  • 1: Tous les points de vision sont obtenus.

  • Par défaut, le système de vision peut envoyer au maximum 20 points de vision à la fois. Pour envoyer tous les points de vision en appelant cette commande une seule fois, vous devrez peut-être modifier le réglage du nombre maximal. Depuis la barre d’outils de Mech-Vision, accédez à MeConfiguration de la communication du robotnu  Suivant  Paramètres avancés , et vous pouvez modifier le nombre maximal de poses à obtenir à chaque fois. La limite est de 30.

set number
  • Après que le robot a envoyé cette commande, le système de vision renvoie le résultat dans un délai par défaut de 10 secondes. Si le système de vision ne renvoie aucun résultat dans les 10 secondes, le code d’erreur sera envoyé. Depuis la barre d’outils de Mech-Vision, accédez à Configuration de la communication du robot  Suivant  Paramètres avancés, et vous pouvez modifier la valeur du délai d’expiration selon vos besoins.

set vis time

Nombre de points de vision

Ce paramètre spécifie le nombre de points de vision que le côté robot s’attend à obtenir.

Champ réservé

Ce champ n’est pas utilisé actuellement. La valeur est 0.

Point de vision

Chaque point de vision comporte 8 éléments de données Les 6 premiers éléments sont le TCP, le 7e est l’étiquette, et le 8e est l’ID d’outil.

  • TCP: Point central de l’outil du robot.

    Le système de vision convertit la pose de l’objet au point de vision (c.-à-d., la sortie du port « poses » de l’étape « Output ») en la pose de l’outil du robot.
    get tcp
    1. Convertir la pose de l’objet de la représentation en quaternions en angles d’Euler.

    2. Faire pivoter la pose de l’objet autour de l’axe X de 180° afin d’orienter son axe Z vers le bas.

      convert tcp
  • Étiquette: L’étiquette correspondant à la pose obtenue.

    • L’étiquette doit être une chaîne au format entier.

    • Si aucune information d’étiquette n’est disponible, la valeur de l’étiquette est 0 par défaut.

  • ID d’outil: 0 par défaut. Les points de vision produits par Mech-Vision ne contiennent généralement pas l’ID d’outil du robot à la position de l’objet.

Format des données retournées 2

100, code d’état, statut de transmission des points de vision, nombre d’éléments dans les données personnalisées (N), pose, étiquette, élément 1 des données personnalisées, ..., élément N des données personnalisées

Code d’état

Le code d’état 1100 est renvoyé en cas d’exécution réussie de la commande. En cas d’échec de l’exécution d’une commande, le code d’erreur spécifique est renvoyé. Pour plus de détails, reportez-vous à Codes d’état et dépannage.

Statut de transmission des points de vision

Ce paramètre spécifie si tous les points de vision sont obtenus. La valeur est 0 ou 1.

  • 0: Tous les points de vision ne sont pas obtenus.

  • 1: Tous les points de vision sont obtenus.

  • Lorsque les données sont retournées dans ce format, le système de vision ne renvoie que les données d’un seul point de vision. Par conséquent, vous devez modifier le nombre maximal de poses à envoyer par fois à 1 en allant sur Configuration de la communication robot  Suivant  Paramètres avancés depuis la barre d’outils de Mech-Vision.

set number
  • Après que le robot a envoyé cette commande, le système de vision renvoie le résultat dans un délai par défaut de 10 secondes. Si le système de vision ne renvoie aucun résultat dans les 10 secondes, le code d’erreur sera envoyé. Depuis la barre d’outils de Mech-Vision, accédez à Configuration de la communication du robot  Suivant  Paramètres avancés, et vous pouvez modifier la valeur du délai d’expiration selon vos besoins.

set vis time

Nombre d’éléments dans les données personnalisées

Le nombre total d’éléments dans les données de sortie de tous les ports personnalisés. Par exemple, les sorties des ports de l’étape « Output » sont présentées dans le tableau suivant. « customData1 » et « customData2 » sont des ports personnalisés, avec respectivement 3 et 2 colonnes dans leurs données de sortie. Par conséquent, le nombre d’éléments dans les données de sortie personnalisées est 5, ce qui correspond à la somme de 3 et 2.

Nom du port

poses

étiquettes

customData1

customData2

Output

[

[0, 0, 0, 1, 0, 0, 0],
[0, 0, 0, 1, 0, 0, 0]

]

[

"0",
"1"

]

[

[0, 0, 1],
[1, 0, 0]

]

[

[0, 0],
[1, 1]

]

Nombre de lignes (c.-à-d. nombre d’éléments dans la liste)

2

2

2

2

Nombre de colonnes (c.-à-d. nombre d’éléments dans chaque élément)

7

1

3

2

Pose

Ce paramètre spécifie la pose de l’outil du robot correspondant à un point de vision. Le système de vision convertit la pose de l’objet au point de vision (à savoir, la sortie du port poses de l’étape Output) en pose de l’outil du robot. Le processus est le suivant.

get tcp
  1. Convertir la pose de l’objet de la représentation en quaternions en angles d’Euler.

  2. Faire pivoter la pose de l’objet autour de l’axe X de 180° afin d’orienter son axe Z vers le bas.

    convert tcp

Étiquette

Étiquette d’un point de vision individuel

  • L’étiquette doit être une chaîne formatée comme un entier.

  • Si aucune information d’étiquette n’est disponible, la valeur de l’étiquette est par défaut 0.

Élément des données personnalisées

Les «éléments dans les données de sortie personnalisées» sont les données émises par tous les ports personnalisés concernant un point de vision. Le nombre total est spécifié par le paramètre nombre d’éléments dans les données de sortie personnalisées. Par exemple, les données émises par les ports de l’étape «Output» sont présentées dans le tableau suivant. Les éléments dans les données de sortie personnalisées du premier point de vision sont [0, 0, 1] et [0, 0]; et les éléments dans les données de sortie personnalisées du deuxième point de vision sont [1, 0, 0] et [1, 1].

Nom du port

poses

étiquettes

customData1

customData2

Données du port

[

[0, 0, 0, 1, 0, 0, 0],
[0, 0, 0, 1, 0, 0, 0]

]

[

"0",
"1"

]

[

[0, 0, 1],
[1, 0, 0]

]

[

[0, 0],
[1, 1]

]

Le premier point de vision

[0, 0, 0, 1, 0, 0, 0]

0

[0, 0, 1]

[0, 0]

Le deuxième point de vision

[0, 0, 0, 1, 0, 0, 0]

1

[1, 0, 0]

[1, 1]

Les sorties des ports personnalisés sont disposées dans l’ordre alphabétique des noms des ports personnalisés.
Format des données retournées 3

100, code d’état, statut de transmission des points de passage, nombre de points de passage, position de « Vision Move » dans le chemin planifié, point de passage 1 (positions articulaires, étiquette, ID d’outil), point de passage 2 (positions articulaires, étiquette, ID d’outil), ...

Code d’état

Le code d’état 1103 est renvoyé en cas d’exécution réussie de la commande. En cas d’échec de l’exécution d’une commande, le code d’erreur spécifique est renvoyé. Pour plus de détails, reportez-vous à Codes d’état et dépannage.

Statut de transmission des points de passage

Ce paramètre spécifie si tous les points de passage sont récupérés. La valeur est 0 ou 1.

  • 0: Tous les points de passage ne sont pas récupérés.

  • 1: Tous les points de passage sont récupérés.

  • Par défaut, le système de vision peut envoyer au maximum 20 points de passage à la fois. Pour obtenir tous les points de passage en appelant cette commande une seule fois, vous devrez peut-être modifier le réglage du nombre maximal. Depuis la barre d’outils de Mech-Vision, accédez à MeConfiguration de la communication du robotnu  Suivant  Paramètres avancés , et vous pouvez modifier le nombre maximal de poses à obtenir à chaque fois. La limite est de 30.

set number
  • Après que le robot a envoyé cette commande, le système de vision renvoie le résultat dans un délai par défaut de 10 secondes. Si le système de vision ne renvoie aucun résultat dans les 10 secondes, le code d’erreur sera envoyé. Depuis la barre d’outils de Mech-Vision, accédez à Configuration de la communication du robot  Suivant  Paramètres avancés, et vous pouvez modifier la valeur du délai d’expiration selon vos besoins.

set vis time

Nombre de points de passage

Ce paramètre spécifie le nombre de points de passage que le côté robot s’attend à obtenir.

Position de « Vision Move » dans le chemin planifié

Ce paramètre indique la position, dans l’ensemble de la trajectoire, du point de passage Déplacement par vision correspondant à l’étape « Déplacement par vision » de l’outil de planification de trajectoire. Si la trajectoire ne contient pas de point de passage « Déplacement par vision », la valeur de ce paramètre est 0.

Si la trajectoire planifiée se compose, dans cet ordre, des points de passage « Déplacement à point fixe_1, Déplacement à point fixe_2, Déplacement par vision, Déplacement à point fixe_3 », la position du point de passage Déplacement par vision est 3.

Point de passage

Chaque point de passage comporte 8 éléments de données. Les 6 premiers éléments sont des positions articulaires, le 7e est l’étiquette et le 8e est l’ID d’outil.

  • Positions articulaires : Positions articulaires (JPs) du robot.

  • Étiquette : L’étiquette correspondant à la pose obtenue.

    • L’étiquette doit être une chaîne au format entier.

    • En l’absence d’information d’étiquette, la valeur de l’étiquette est par défaut 0.

  • ID d’outil : L’ID d’outil défini dans l’outil de planification de trajectoire.

Format des données retournées 4

100, code d’état, statut de transmission des points de passage, nombre de points de passage, position de « Vision Move » dans le chemin planifié, point de passage 1 (TCP, étiquette, ID d’outil), point de passage 2 (TCP, étiquette, ID d’outil), ...

Code d’état

Le code d’état 1103 est renvoyé en cas d’exécution réussie de la commande. En cas d’échec de l’exécution d’une commande, le code d’erreur spécifique est renvoyé. Pour plus de détails, reportez-vous à Codes d’état et dépannage.

Statut de transmission des points de passage

Ce paramètre spécifie si tous les points de passage sont récupérés. La valeur est 0 ou 1.

  • 0: Tous les points de passage ne sont pas récupérés.

  • 1: Tous les points de passage sont récupérés.

  • Par défaut, le système de vision peut envoyer au maximum 20 points de passage à la fois. Pour obtenir tous les points de passage en appelant cette commande une seule fois, vous devrez peut-être modifier le réglage du nombre maximal. Depuis la barre d’outils de Mech-Vision, accédez à MeConfiguration de la communication du robotnu  Suivant  Paramètres avancés , et vous pouvez modifier le nombre maximal de poses à obtenir à chaque fois. La limite est de 30.

set number
  • Après que le robot a envoyé cette commande, le système de vision renvoie le résultat dans un délai par défaut de 10 secondes. Si le système de vision ne renvoie aucun résultat dans les 10 secondes, le code d’erreur sera envoyé. Depuis la barre d’outils de Mech-Vision, accédez à Configuration de la communication du robot  Suivant  Paramètres avancés, et vous pouvez modifier la valeur du délai d’expiration selon vos besoins.

set vis time

Nombre de points de passage

Ce paramètre spécifie le nombre de points de passage que le côté robot s’attend à obtenir.

Position de « Vision Move » dans le chemin planifié

Ce paramètre indique la position, dans l’ensemble de la trajectoire, du point de passage Déplacement par vision correspondant à l’étape « Déplacement par vision » de l’outil de planification de trajectoire. Si la trajectoire ne contient pas de point de passage « Déplacement par vision », la valeur de ce paramètre est 0.

Si la trajectoire planifiée se compose, dans cet ordre, des points de passage « Déplacement à point fixe_1, Déplacement à point fixe_2, Déplacement par vision, Déplacement à point fixe_3 », la position du point de passage Déplacement par vision est 3.

Point de passage

Chaque point de passage comporte 8 éléments de données. Les 6 premiers éléments sont le TCP, le 7e est l’étiquette et le 8e est l’ID d’outil.

  • TCP : Point central de l’outil (Tool Center Point) du robot.

  • Étiquette : L’étiquette correspondant à la pose obtenue.

    • L’étiquette doit être une chaîne au format entier.

    • En l’absence d’information d’étiquette, la valeur de l’étiquette est par défaut 0.

  • ID d’outil : L’ID d’outil défini dans l’outil de planification de trajectoire.

Exemples

Exemple 1 : format des données retournées 1
  1. Le robot envoie la commande suivante au système de vision. « 1 » indique au système de vision de renvoyer les données au format 1.

    100, 1, 2, 1, 5.18, 14.52, 4.03, 0.09, 72.44, 5.15, 549.56, 50.0, 647.01, 180.0, -1.0, 180.0
  2. Le système de vision renvoie le résultat suivant. « 1 » indique qu’un point de vision est obtenu.

    100, 1100, 1, 1, 0, 95.7806, 644.5677, 401.1013, 91.1206, -171.1301, 180.0, 0, 0
Exemple 2 : format des données retournées 2
  1. Le robot envoie la commande suivante au système de vision. « 2 » indique au système de vision de renvoyer les données au format 2.

    100, 1, 0, 2, 5.18, 14.52, 4.03, 0.09, 72.44, 5.15, 549.56, 50.0, 647.01, 180.0, -1.0, 180.0
  2. Le système de vision renvoie le résultat suivant. « 2 » indique que le nombre d’éléments dans la sortie du port personnalisé est de deux. Les éléments de la sortie du port personnalisé sont 12 et 22.

    100, 1100, 1, 2, 592.6891, -256.7424, -56.6007, 0.0723, 1.1348, -176.355, 2, 12, 22
Exemple 3 : format des données retournées 3
  1. Le robot envoie la commande suivante au système de vision. « 3 » indique au système de vision de renvoyer les données au format 3.

    100, 1, 2, 3, 5.18, 14.52, 4.03, 0.09, 72.44, 5.15, 549.56, 50.0, 647.01, 180.0, -1.0, 180.0
  2. Le système de vision renvoie au robot tous les points de passage, au nombre total de 3, sous forme de JPs. Le deuxième point de passage est un point de passage Vision Move.

    100, 1100, 1, 3, 2, 8.3077, 15.1634, -142.1778, -2.7756, -31.4404, -96.9490, 0, 64, 8.2425, 12.1301, -141.7587, -2.5135, -34.8905, -97.1911, 0, 32, 9.3077, 16.1634, -145.1778, -9.7756, -30.4404, -86.9490, 1, 64,
Exemple 4 : format des données retournées 4
  1. Le robot envoie la commande suivante au système de vision. « 4 » indique au système de vision de renvoyer les données au format 4.

    100, 1, 2, 4, 5.18, 14.52, 4.03, 0.09, 72.44, 5.15, 549.56, 50.0, 647.01, 180.0, -1.0, 180.0
  2. Le système de vision renvoie au robot tous les points de passage, au nombre total de 3, sous forme de TCP. Le deuxième point de passage est un point de passage Vision Move.

    100, 1100, 1, 3, 2, 1149.114, -298.9656, 274.9219, -0.0977, -1.3863, -175.9702, 0, 7, 1149.8416, -296.8585, 245.0048, -0.0977, -1.3863, -175.9702, 2, 7, 1149.114, -298.9656, 274.9219, -0.0977, -1.3863, -175.9702, 0, 7

Commande 101 : Déclencher le projet Mech-Vision

Description

Cette commande déclenche l’exécution du projet Mech-Vision. Lorsque le projet Mech-Vision s’exécute, le système de vision déclenche la caméra pour capturer des images puis traite les images retournées avec des algorithmes pour produire une série de points de vision ou de points de passage.

  • Point de vision : Un objet reconnu par Mech-Vision. Un point de vision comporte des informations, notamment la pose de l’objet, l’étiquette, les dimensions et des données personnalisées.

  • Point de passage : Chaque point atteint par le robot lors du déplacement le long du chemin planifié. Un point de passage comporte des informations, notamment la pose du robot, l’étiquette et le type de mouvement.

Séquence d’appel

  • Vous devez définir les paramètres des étapes AVANT de démarrer un projet Mech-Vision. Par conséquent, appelez Commande 103 ou Commande 501 AVANT d’appeler Commande 101.

  • Le système de vision obtient des points de vision et des points de passage uniquement lorsqu’un projet Mech-Vision est en cours d’exécution. Par conséquent, appelez Commande 101 AVANT d’appeler Commande 102, Commande 105 ou Commande 110.

Format de la commande

101, Mech-Vision project ID, expected number of vision points or waypoints, robot pose type, robot pose

ID de projet Mech-Vision

Vous pouvez consulter l’ID d’un projet Mech-Vision dans le panneau « Liste des projets ». Le numéro qui précède le nom d’un projet est son ID.

Nombre attendu de points de vision ou de points de passage

Ce paramètre spécifie le nombre de points de vision ou de points de passage que le projet Mech-Vision doit retourner.

Si le projet Mech-Vision comporte une étape « Path Planning », ce paramètre spécifie le nombre attendu de points de passage. Sinon, il spécifie le nombre attendu de points de vision.
  • 0 : Obtenir tous les points de vision ou points de passage du projet Mech-Vision.

  • Un entier positif : Obtenir le nombre spécifique de points de vision ou de points de passage du projet Mech-Vision.

    • Si la quantité totale de points de vision ou de points de passage fournis par le projet Mech-Vision est inférieure à la valeur du paramètre, cette commande obtiendra le nombre total de tous les points de vision ou points de passage.

    • Si la quantité totale de points de vision ou de points de passage fournis par le projet Mech-Vision est supérieure ou égale à la valeur du paramètre, cette commande obtiendra le nombre de points de vision ou de points de passage tel que spécifié par ce paramètre.

set number

Type de pose du robot & pose du robot

  • Le type de pose du robot spécifie le type de pose du robot réel à fournir au projet Mech-Vision. La plage de valeurs va de 0 à 3.

  • La valeur de la pose du robot est déterminée par celle du type de pose du robot.

Le tableau suivant explique la relation entre ces deux paramètres.

Type de pose du robot Pose du robot Description Scénario applicable

0

0,0,0,0,0,0

La commande n’envoie pas les données de pose du robot au projet Mech-Vision.

Si l’Étape « Planification de trajectoire » est utilisée dans le projet Mech-Vision, le point de départ de la trajectoire planifiée sera le point Home défini dans l’outil de planification de trajectoire.

Ce réglage doit être utilisé si la caméra est montée en configuration œil-vers-main et que le projet ne nécessite pas de capturer des images au préalable.

1

JPs actuelles du robot et pose de la bride

Les positions articulaires du robot et la pose de la bride doivent être fournies au projet Mech-Vision.

Ce réglage doit être utilisé lorsque la caméra est montée en configuration œil-en-main.

Ce réglage est recommandé pour la plupart des scénarios, sauf ceux impliquant des robots portiques.

2

Pose actuelle de la bride du robot

La pose de la bride du robot doit être fournie au projet Mech-Vision.

Ce réglage est recommandé pour les scénarios impliquant des robots portiques.

3

Positions articulaires définies par l’utilisateur

Cette commande envoie des positions articulaires personnalisées au projet Mech-Vision.

Ces positions articulaires seront envoyées à l’Étape de planification de trajectoire du projet Mech-Vision en tant que point de départ, à partir duquel le robot se déplacera de ce point de départ vers le premier point de passage de la trajectoire planifiée.

Ce réglage doit être utilisé si la caméra est montée en configuration œil-vers-main et que le projet nécessite de capturer des images au préalable.

  • Les positions articulaires envoyées par le robot au projet Mech-Vision sont utilisées comme point de départ de l’Étape de planification de trajectoire.

  • La pose de la bride envoyée par le robot au projet Mech-Vision est utilisée pour calculer la position de la caméra dans les scénarios œil-en-main. Dans les scénarios œil-en-main, la caméra est installée sur la main du robot. En conséquence, Mech-Vision doit obtenir la pose de la bride du robot actuel pour calculer la pose de la caméra.

Format des données retournées

101, code d’état

Code d’état

Le code d’état 1102 est renvoyé en cas d’exécution réussie de la commande. En cas d’échec de l’exécution d’une commande, le code d’erreur spécifique est renvoyé. Pour plus de détails, reportez-vous à Codes d’état et dépannage.

Exemples

Exemple 1

  1. En scénario Eye In Hand, le robot envoie la commande suivante au système de vision. « 1 » indique que le robot envoie ses positions articulaires actuelles et sa pose de bride.

    101, 1, 0, 1, 5.18, 14.52, 4.03, 0.09, 72.44, 5.15, 549.56, 50.0, 647.01, 180.0, -1.0, 180.0
  2. Le système de vision renvoie le résultat suivant. « 1102 » indique que le projet Mech-Vision est déclenché avec succès.

    101, 1102

Exemple 2

  1. En scénario Eye-To-Hand, le robot envoie la commande suivante au système de vision. « 3 » indique que le robot envoie les positions articulaires du point d’apprentissage.

    101, 1, 0, 3, 5.18, 14.52, 4.03, 0.09, 72.44, 5.15
  2. Le système de vision renvoie le résultat suivant. « 1102 » indique que le projet Mech-Vision est déclenché avec succès.

    101, 1102

Exemple 3

  1. Dans cet exemple, le projet 2 de Mech-Vision n’est pas enregistré et le robot envoie la commande suivante au système de vision.

    101, 2, 10, 0, 0, 0, 0, 0, 0, 0
  2. Le système de vision renvoie le résultat suivant. « 1011 » indique que le projet Mech-Vision n’est pas enregistré.

    101, 1011

Commande 102 : Obtenir les résultats de vision

Description

Cette commande obtient le résultat de vision, à savoir une série de points de vision, depuis Mech-Vision. La pose d’objet du point de vision (c’est-à-dire, la sortie du port poses de l’étape Output) sera automatiquement convertie en TCP du robot par le système de vision. Le processus est le suivant.

Si le premier port d’entrée de l’étape Output est Object Center Points, l’étape Output convertira les points centraux de l’objet en points de prise correspondants. Par conséquent, les poses d’objet obtenues en exécutant cette commande sont en fait des poses de points de prise, et non des poses de points centraux d’objet.
get tcp
  1. Convertir la pose de l’objet de la représentation en quaternions en angles d’Euler.

  2. Faire pivoter la pose de l’objet autour de l’axe X de 180° afin d’orienter son axe Z vers le bas.

    convert tcp

Séquence d’appel

Cette commande doit être appelée APRÈS Commande 101.

Format de la commande

102, Mech-Vision project ID

ID de projet Mech-Vision

Vous pouvez consulter l’ID d’un projet Mech-Vision dans le panneau « Liste des projets ». Le numéro qui précède le nom d’un projet est son ID.

Format des données retournées

102, code d’état, statut de transmission des points de vision, nombre de points de vision, champ réservé, point de vision 1 (TCP, étiquette, ID d’outil), point de vision 2 (TCP, étiquette, ID d’outil), ...

Code d’état

Le code d’état 1100 est renvoyé en cas d’exécution réussie de la commande. En cas d’échec de l’exécution d’une commande, le code d’erreur spécifique est renvoyé. Pour plus de détails, reportez-vous à Codes d’état et dépannage.

Statut de transmission des points de vision

Ce paramètre spécifie si tous les points de vision sont obtenus. La valeur est 0 ou 1.

  • 0: Tous les points de vision ne sont pas obtenus.

  • 1: Tous les points de vision sont obtenus.

  • La valeur de ce paramètre est 1 lorsque tous les points de vision sont obtenus. Si la valeur est 0, renvoyez la commande jusqu’à ce que la valeur devienne 1.

  • Si tous les points de vision ne sont pas obtenus lors de l’appel de Commande 101, les points de vision restants seront effacés.

  • Après que le robot a envoyé cette commande, le système de vision renvoie le résultat dans un délai par défaut de 10 secondes. Si le système de vision ne renvoie aucun résultat dans les 10 secondes, le code d’erreur sera envoyé. Depuis la barre d’outils de Mech-Vision, accédez à Configuration de la communication du robot  Suivant  Paramètres avancés, et vous pouvez modifier la valeur du délai d’expiration selon vos besoins.

set vis time

Nombre de points de vision

Ce paramètre spécifie le nombre de points de vision que le côté robot s’attend à obtenir. Par défaut, le système de vision envoie au plus 20 points de vision à la fois. Par conséquent, la valeur maximale par défaut de ce paramètre est 20. Depuis la barre d’outils de Mech-Vision, accédez à MeConfiguration de la communication du robotnu  Suivant  Paramètres avancés , et vous pouvez modifier le nombre maximal de poses à obtenir à chaque fois. La limite est de 30.

set number

Champ réservé

Ce champ n’est pas utilisé actuellement. La valeur est 0.

Point de vision

Chaque point de vision comporte 8 éléments de données Les 6 premiers éléments sont le TCP, le 7e est l’étiquette, et le 8e est l’ID d’outil.

  • TCP: Point central de l’outil du robot.

    Le système de vision convertit la pose de l’objet au point de vision (c.-à-d., la sortie du port « poses » de l’étape « Output ») en la pose de l’outil du robot.
    get tcp
    1. Convertir la pose de l’objet de la représentation en quaternions en angles d’Euler.

    2. Faire pivoter la pose de l’objet autour de l’axe X de 180° afin d’orienter son axe Z vers le bas.

      convert tcp
  • Étiquette: L’étiquette correspondant à la pose obtenue.

    • L’étiquette doit être une chaîne au format entier.

    • Si aucune information d’étiquette n’est disponible, la valeur de l’étiquette est 0 par défaut.

  • ID d’outil: 0 par défaut. Les points de vision produits par Mech-Vision ne contiennent généralement pas l’ID d’outil du robot à la position de l’objet.

Exemples

Exemple 1

  1. Le robot envoie la commande suivante au système de vision.

    102, 1
  2. Le système de vision renvoie le résultat suivant après une exécution réussie de la commande. « 1 » indique qu’un point de vision, au total, est obtenu.

    102, 1100, 1, 1, 0, 95.7806, 644.5677, 401.1013, 91.1206, -171.1301, 180.0, 0, 0

    Le système de vision renvoie le résultat suivant après un échec d’exécution de la commande. « 1002 » indique qu’aucun résultat de vision n’est obtenu.

    102, 1002

Exemple 2

Cet exemple illustre comment obtenir 22 points de vision.

  1. Le robot envoie la commande 101 au système de vision. « 0 » indique que le robot s’attend à recevoir tous les points de vision.

    101, 1, 0, 1, -0, -20.6323, -107.8121, -0, -92.8181, 0.0016

    Le système de vision renvoie le résultat suivant. « 1102 » indique que le projet Mech-Vision est déclenché avec succès.

    101, 1102
  2. Le robot envoie la commande 102 au système de vision pour obtenir 20 points de vision.

    102, 1

    Le système de vision renvoie le résultat suivant au robot, dans lequel « 0 » indique que tous les points de vision ne sont pas obtenus et « 20 » indique que 20 points de vision sont obtenus à ce moment.

    102, 1100, 0, 20, 0, 95.7806, 644.5677, 401.1013, 31.1206, ...
  3. Le robot renvoie la commande 102 au système de vision pour obtenir les points de vision restants.

    102, 1

    Le système de vision renvoie les données suivantes au robot, dans lesquelles « 1 » indique que tous les points de vision sont obtenus ; et « 2 » indique que deux points de vision sont obtenus à ce moment.

    102, 1100, 1, 2, 0, 315.2017, 592.1261, 399.6052, 126.1960, ...

Commande 103 : Changer la recette de paramètres de Mech-Vision

Description

Cette commande déclenche Mech-Vision pour basculer la recette de paramètres utilisée par le projet. L’image ci-dessous montre comment changer manuellement la recette de paramètres pour un projet Mech-Vision. Pour plus de détails sur les recettes de paramètres, voir le guide recette de paramètres.

set recipe

Séquence d’appel

Cette commande doit être appelée AVANT Commande 101.

Format de la commande

103, Mech-Vision project ID, parameter recipe ID

ID de projet Mech-Vision

Vous pouvez consulter l’ID d’un projet Mech-Vision dans le panneau « Liste des projets ». Le numéro qui précède le nom d’un projet est son ID.

ID de recette de paramètres

L’ID de la recette de paramètres dans le projet Mech-Vision. L’ID est un entier positif, de 1 à 99. Pour plus de détails sur la façon de vérifier l’ID de la recette de paramètres, voir Afficher l’ID de la recette de paramètres.

Format des données retournées

103, code d’état

Code d’état

Le code d’état 1107 est renvoyé en cas d’exécution réussie de la commande. En cas d’échec de l’exécution d’une commande, le code d’erreur spécifique est renvoyé. Pour plus de détails, reportez-vous à Codes d’état et dépannage.

Exemples

  1. Le robot envoie la commande suivante au système de vision pour basculer la recette de paramètres du projet n°1 de Mech-Vision vers la recette n°2.

    103, 1, 2
  2. Le système de vision renvoie le résultat suivant après une exécution réussie de la commande. « 1107 » indique que la recette de paramètres du projet n°1 dans Mech-Vision est basculée avec succès vers la recette n°2.

    103, 1107

    Le système de vision renvoie le résultat suivant après un échec d’exécution de la commande. « 1012 » indique que la recette spécifiée n’existe pas.

    103, 1012

Commande 105 : Obtenir le chemin planifié depuis Mech-Vision

Description

Cette commande obtient le chemin planifié par le projet Mech-Vision sous forme d’une série de points de passage. Le chemin est planifié par l’outil de planification de trajectoire, auquel vous pouvez accéder en cliquant sur Assistant de configuration comme illustré ci-dessous. Pour plus de détails sur la planification de trajectoire, voir Path Planning.

Définissez le paramètre Port Type de l’étape « Output » dans Mech-Vision sur « Predefined (robot path) ».
get plan path step

Séquence d’appel

Cette commande doit être appelée APRÈS Commande 101.

Format de la commande

105, Mech-Vision project ID, waypoint pose type

ID de projet Mech-Vision

Vous pouvez consulter l’ID d’un projet Mech-Vision dans le panneau « Liste des projets ». Le numéro qui précède le nom d’un projet est son ID.

Type de pose des points de passage

Ce paramètre spécifie le type de poses de points de passage à obtenir.

  • 1: Positions articulaires du robot (JPs)

  • 2: Pose de l’outil du robot

Format des données retournées

105, code d’état, statut de transmission des points de passage, nombre de points de passage, position de « Vision Move » dans le chemin planifié, point de passage 1 (pose, étiquette, ID d’outil), point de passage 2 (pose, étiquette, ID d’outil), ...

Code d’état

Le code d’état 1103 est renvoyé en cas d’exécution réussie de la commande. En cas d’échec de l’exécution d’une commande, le code d’erreur spécifique est renvoyé. Pour plus de détails, reportez-vous à Codes d’état et dépannage.

Statut de transmission des points de passage

Ce paramètre spécifie si tous les points de passage sont récupérés. La valeur est 0 ou 1.

  • 0: Tous les points de passage ne sont pas récupérés.

  • 1: Tous les points de passage sont récupérés.

  • La valeur du paramètre est 1 lorsque tous les points de passage sont obtenus. Si la valeur est 0, répétez l’envoi de cette commande jusqu’à ce que la valeur devienne 1.

  • Si tous les points de passage ne sont pas obtenus lors de l’appel de Commande 101, les points de passage restants seront effacés.

  • Après que le robot a envoyé cette commande, le système de vision renvoie le résultat dans un délai par défaut de 10 secondes. Si le système de vision ne renvoie aucun résultat dans les 10 secondes, le code d’erreur sera envoyé. Depuis la barre d’outils de Mech-Vision, accédez à Configuration de la communication du robot  Suivant  Paramètres avancés, et vous pouvez modifier la valeur du délai d’expiration selon vos besoins.

set vis time

Nombre de points de passage

Ce paramètre spécifie le nombre de points de passage que le côté robot s’attend à obtenir. Par défaut, le système de vision envoie au plus 20 points de passage à la fois. Par conséquent, la valeur maximale par défaut de ce paramètre est 20. Depuis la barre d’outils de Mech-Vision, accédez à MeConfiguration de la communication du robotnu  Suivant  Paramètres avancés , et vous pouvez modifier le nombre maximal de poses à obtenir à chaque fois. La limite est de 30.

set number
AVANT d’appeler Commande 105, réglez le paramètre nombre attendu de points de vision ou de points de passage de Commande 101 à 0 pour minimiser le nombre d’appels à Commande 105. Si le paramètre nombre attendu de points de vision ou de points de passage de Commande 101 est réglé sur 1, un seul point de passage sera obtenu à chaque appel de Commande 105. Vous devrez appeler la commande 105 plusieurs fois pour obtenir tous les points de passage.

Position de « Vision Move » dans le chemin planifié

Ce paramètre indique la position, dans l’ensemble de la trajectoire, du point de passage Déplacement par vision correspondant à l’étape « Déplacement par vision » de l’outil de planification de trajectoire. Si la trajectoire ne contient pas de point de passage « Déplacement par vision », la valeur de ce paramètre est 0.

Si la trajectoire planifiée se compose, dans cet ordre, des points de passage « Déplacement à point fixe_1, Déplacement à point fixe_2, Déplacement par vision, Déplacement à point fixe_3 », la position du point de passage Déplacement par vision est 3.

Dans le scénario où le robot doit envoyer cette commande plusieurs fois pour recevoir l’intégralité du chemin, ce paramètre a des interprétations légèrement différentes dans les réponses. Dans la première réponse, il indique la position du point de passage Vision Move dans l’ensemble du chemin, tandis que dans les réponses suivantes, ce paramètre indique la position du point de passage Vision Move parmi les points de passage restants.

Par exemple, un chemin planifié par Mech-Vision comporte quatre points de passage et le quatrième est un point de passage Vision Move.

  1. Première fois que le robot envoie la commande :

    105, 1, 1

    Le système de vision renvoie le résultat suivant au robot. « 2 » indique que deux points de passage sont obtenus à ce moment, et « 4 » est la position du point de passage Vision Move dans l’ensemble du chemin.

    105, 1103, 0, 2, 4, 0.0, 0.0, 0.0, 0.0, 69.0, 0.0, 0, 7, 73.0, 0.0, 0.0, 0.0, 69.0, 0.0, 0, 7
  2. Deuxième fois que le robot envoie la commande :

    105, 1, 1

    Le système de vision renvoie le résultat suivant au robot. Le premier « 2 » indique que les deux points de passage restants sont obtenus à ce moment, et le second « 2 » est la position du point de passage Vision Move dans l’ensemble du chemin.

    105, 1103, 1, 2, 2, -77.0, 0.0, 0.0, 0.0, 69.0, 0.0, 0, 7, -26.6781, 55.4142, 45.0133, -7.3735, -10.948, 160.5773, 2, 7

Point de passage

Chaque point de passage comporte 8 éléments de données. Les 6 premiers éléments sont la pose, le 7e est l’étiquette, et le 8e est l’ID d’outil.

  • Pose : Positions articulaires du robot ou TCP. Le type de pose est déterminé par le paramètre type de pose des points de passage dans la commande envoyée par le robot.

  • Étiquette : L’étiquette correspondant à la pose obtenue.

    • L’étiquette doit être une chaîne au format entier.

    • En l’absence d’information d’étiquette, la valeur de l’étiquette est par défaut 0.

  • ID d’outil : L’ID d’outil défini dans l’outil de planification de trajectoire.

Exemples

  1. Le robot envoie la commande suivante au système de vision pour obtenir les points de passage sortis par le projet 1 dans Mech-Vision. « 2 » indique que le type de pose des points de passage est le TCP.

    105, 1, 2
  2. Le système de vision renvoie le résultat suivant après une exécution réussie de la commande. Le système de vision renvoie au robot tous les points de passage, au nombre total de 5. Le troisième point de passage est un point de passage Vision Move.

    105, 1103, 1, 5, 3, 1030.0, 0, 1260.0, 0.0, 90.0, -0.0, 0, 7, 1149.114, -298.9656, 274.9219, -0.0977, -1.3863, -175.9702, 0, 7, 1149.8416, -296.8585, 245.0048, -0.0977, -1.3863, -175.9702, 2, 7, 1149.114, -298.9656, 274.9219, -0.0977, -1.3863, -175.9702, 0, 7, 1030.0, 0, 1260.0, 0.0, 90.0, -0.0, 0,7

    Le système de vision renvoie le résultat suivant après un échec d’exécution de la commande. « 1020 » indique que le projet Mech-Vision n’est pas démarré.

    105, 1020

Commande 106 : Obtenir la liste DO du préhenseur depuis Mech-Vision

Description

Cette commande obtient la liste des signaux de commande pour le préhenseur à ventouses multi-sections depuis le projet Mech-Vision. Avant d’utiliser cette commande, vous devez effectuer les configurations suivantes dans Mech-Vision.

  • Dans l’étape Path Planning, cliquez sur Assistant de configuration. Dans Global configuration, activez Box depalletizing.

    vision move vis
  • Dans l’étape Path Planning, cliquez sur Assistant de configuration, puis double-cliquez sur le nom de l’outil du robot. Dans la fenêtre contextuelle, sélectionnez Depalletizing vacuum gripper pour Tool type, cliquez sur Configure depalletizing vacuum gripper, puis configurez les signaux DO selon vos besoins.

    sucker vis

Séquence d’appel

Cette commande doit être appelée APRÈS Commande 100, Commande 105 ou Commande 111.

Format de la commande

106, Mech-Vision project ID, number of vacuum gripper sections

ID de projet Mech-Vision

Vous pouvez consulter l’ID d’un projet Mech-Vision dans le panneau « Liste des projets ». Le numéro qui précède le nom d’un projet est son ID.

Nombre de sections du préhenseur à ventouses

Ce paramètre spécifie le nombre de sections du préhenseur qui sont définies dans l’outil de configuration du préhenseur. Par exemple, le nombre de sections du préhenseur dans l’image ci-dessus est 3.

Format des données retournées

106, code d’état, signal DO 1, signal DO 2, ..., signal DO 64

Code d’état

Le code d’état 1106 est renvoyé en cas d’exécution réussie de la commande. En cas d’échec de l’exécution d’une commande, le code d’erreur spécifique est renvoyé. Pour plus de détails, reportez-vous à Codes d’état et dépannage.

Signal DO

  • Dans Global Configuration de l’outil de planification de trajectoire, si Plan all vision results est désactivé, cette commande renvoie 64 signaux DO de préhenseur planifiés lors de ce cycle. Les signaux DO valides sont des entiers non négatifs allant de 0 à 999. Les signaux DO invalides sont -1, qui sert d’espace réservé.

    plan all vis off

    Par exemple, les signaux DO valides dans le tableau ci-dessous sont 1, 3, 5 et 6, ce qui signifie que le robot mettra les valeurs de ces signaux DO sur ON.

    1er

    2e

    3e

    4e

    5e

    6e

    7e

    8e

    63e

    64e

    1

    3

    5

    6

    -1

    -1

    -1

    -1

    -1

    -1

  • Dans Global Configuration de l’outil de planification de trajectoire, si Plan all vision results est activé, Mech-Vision peut effectuer plusieurs cycles de planification basés sur le même résultat de vision. Les 64 signaux DO de préhenseur renvoyés par cette commande sont obtenus au cours de tous les cycles de planification. Dans ce cas, vous pouvez utiliser le nombre de sections du préhenseur à ventouses pour différencier les signaux DO de préhenseur obtenus lors de chaque cycle de planification. Un signal DO valide est un entier non négatif, allant de 0 à 999. « -1 » est un signal DO invalide qui sert d’espace réservé.

    plan all vis on

    Par exemple, si le nombre de sections du préhenseur à ventouses est de 4 et que la commande renvoie 64 signaux DO au total, chaque groupe de 4 signaux DO correspond aux signaux du préhenseur multi-sections obtenus pendant chaque cycle de planification.

    Premier cycle de planification

    Deuxième cycle de planification

    16e cycle de planification

    1er

    2e

    3e

    4e

    5e

    6e

    7e

    8e

    61e

    62e

    63e

    64e

    1

    3

    4

    -1

    1

    4

    -1

    -1

    -1

    -1

    -1

    -1

Exemples

  1. Le robot envoie la commande suivante au système de vision.

    106, 1, 1
  2. Le système de vision renvoie le résultat suivant. Les signaux DO valides sont 11 et 12.

    106, 1106, 11, 12, -1, -1, -1, -1, -1, -1, -1, -1, -1, -1, -1, -1, -1, -1, -1, -1, -1, -1, -1, -1, -1, -1, -1, -1, -1, -1, -1, -1, -1, -1, -1, -1, -1, -1, -1, -1, -1, -1, -1, -1, -1, -1, -1, -1, -1, -1, -1, -1, -1, -1, -1, -1, -1, -1, -1, -1, -1, -1, -1, -1, -1, -1

Commande 110 : Obtenir des données personnalisées depuis Mech-Vision

Description

Cette commande obtient les données depuis le(s) port(s) personnalisé(s) de l’étape « Output » dans Mech-Vision. Sélectionnez l’étape de sortie et cliquez sur Ouvrir l’éditeur pour accéder à la fenêtre des paramètres des ports personnalisés. Le panneau Clés personnalisées affiche des noms de ports personnalisés, tels que customeData1 et customeData2 dans l’image ci-dessous.

  1. Les données en sortie provenant des Clés prédéfinies, telles que poses, labels, sizes, offsets, ne sont pas des données personnalisées.

  2. Le Type de port de l’étape de sortie dans Mech-Vision doit être Personnalisé, et le port poses est requis.

custom data

Séquence d’appel

Cette commande doit être appelée APRÈS Commande 101.

Format de la commande

110, Mech-Vision project ID

ID de projet Mech-Vision

Vous pouvez consulter l’ID d’un projet Mech-Vision dans le panneau « Liste des projets ». Le numéro qui précède le nom d’un projet est son ID.

Format des données retournées

110, code d’état, statut de transmission des points de vision, nombre d’éléments dans les données personnalisées (N), pose, étiquette, élément 1 des données personnalisées, ..., élément N des données personnalisées

Code d’état

Le code d’état 1100 est renvoyé en cas d’exécution réussie de la commande. En cas d’échec de l’exécution d’une commande, le code d’erreur spécifique est renvoyé. Pour plus de détails, reportez-vous à Codes d’état et dépannage.

Statut de transmission des points de vision

Ce paramètre spécifie si tous les points de vision sont obtenus. La valeur est 0 ou 1.

  • 0: Tous les points de vision ne sont pas obtenus.

  • 1: Tous les points de vision sont obtenus.

  • Chaque exécution de cette commande par le robot permet d’obtenir uniquement la pose et la sortie du port personnalisé correspondant à un seul point de vision depuis le système de vision. Pour obtenir les données personnalisées correspondant à plusieurs points de vision, appelez cette commande plusieurs fois.

  • La valeur de ce paramètre est 1 lorsque tous les points de vision sont obtenus. Si la valeur est 0, renvoyez cette commande jusqu’à ce que la valeur devienne 1.

  • Après que le robot a envoyé cette commande, le système de vision renvoie le résultat dans un délai par défaut de 10 secondes. Si le système de vision ne renvoie aucun résultat dans les 10 secondes, le code d’erreur sera envoyé. Depuis la barre d’outils de Mech-Vision, accédez à Configuration de la communication du robot  Suivant  Paramètres avancés, et vous pouvez modifier la valeur du délai d’expiration selon vos besoins.

set vis time

Nombre d’éléments dans les données personnalisées

Le nombre total d’éléments dans les données de sortie de tous les ports personnalisés. Par exemple, les sorties des ports de l’étape « Output » sont présentées dans le tableau suivant. « customData1 » et « customData2 » sont des ports personnalisés, avec respectivement 3 et 2 colonnes dans leurs données de sortie. Par conséquent, le nombre d’éléments dans les données de sortie personnalisées est 5, ce qui correspond à la somme de 3 et 2.

Nom du port

poses

étiquettes

customData1

customData2

Output

[

[0, 0, 0, 1, 0, 0, 0],
[0, 0, 0, 1, 0, 0, 0]

]

[

"0",
"1"

]

[

[0, 0, 1],
[1, 0, 0]

]

[

[0, 0],
[1, 1]

]

Nombre de lignes (c.-à-d. nombre d’éléments dans la liste)

2

2

2

2

Nombre de colonnes (c.-à-d. nombre d’éléments dans chaque élément)

7

1

3

2

Pose

Ce paramètre spécifie la pose de l’outil du robot correspondant à un point de vision. Le système de vision convertit la pose de l’objet au point de vision (à savoir, la sortie du port poses de l’étape Output) en pose de l’outil du robot. Le processus est le suivant.

get tcp
  1. Convertir la pose de l’objet de la représentation en quaternions en angles d’Euler.

  2. Faire pivoter la pose de l’objet autour de l’axe X de 180° afin d’orienter son axe Z vers le bas.

    convert tcp

Étiquette

Étiquette d’un point de vision individuel

  • L’étiquette doit être une chaîne formatée comme un entier.

  • Si aucune information d’étiquette n’est disponible, la valeur de l’étiquette est par défaut 0.

Élément des données personnalisées

Les «éléments dans les données de sortie personnalisées» sont les données émises par tous les ports personnalisés concernant un point de vision. Le nombre total est spécifié par le paramètre nombre d’éléments dans les données de sortie personnalisées. Par exemple, les données émises par les ports de l’étape «Output» sont présentées dans le tableau suivant. Les éléments dans les données de sortie personnalisées du premier point de vision sont [0, 0, 1] et [0, 0]; et les éléments dans les données de sortie personnalisées du deuxième point de vision sont [1, 0, 0] et [1, 1].

Nom du port

poses

étiquettes

customData1

customData2

Données du port

[

[0, 0, 0, 1, 0, 0, 0],
[0, 0, 0, 1, 0, 0, 0]

]

[

"0",
"1"

]

[

[0, 0, 1],
[1, 0, 0]

]

[

[0, 0],
[1, 1]

]

Le premier point de vision

[0, 0, 0, 1, 0, 0, 0]

0

[0, 0, 1]

[0, 0]

Le deuxième point de vision

[0, 0, 0, 1, 0, 0, 0]

1

[1, 0, 0]

[1, 1]

Les sorties des ports personnalisés sont disposées dans l’ordre alphabétique des noms des ports personnalisés.

Exemples

Supposons que la sortie des ports de l’étape « Output » dans le projet Mech-Vision soit comme illustré ci-dessous. Les étapes pour obtenir les données de sortie depuis le(s) port(s) personnalisé(s) à l’aide de Commande 101 : Déclencher le projet Mech-Vision et Commande 110 : Obtenir des données personnalisées depuis Mech-Vision sont les suivantes.

custom data sample
  1. Le robot envoie la commande 101 au système de vision pour obtenir tous les points de vision, soit deux au total.

    101, 1, 0, 0

    Le système de vision renvoie le résultat suivant, indiquant que la commande 101 est exécutée avec succès.

    101, 1102
  2. Le robot envoie la commande 110 au système de vision pour obtenir toutes les données du premier point de vision.

    110, 1

    Le système de vision renvoie le résultat suivant, dans lequel 11 et 21 sont des éléments des données personnalisées.

    110, 1100, 0, 2, 1150.1272, -297.2476, -55.0715, -0.1087, -1.6156, -176.1518, 1, 11, 21
  3. Ensuite, le robot envoie la commande 110 au système de vision pour obtenir toutes les données du second point de vision.

    110, 1

    Le système de vision renvoie le résultat suivant au robot. « 1 » indique que tous les points de vision sont obtenus. « 12 » et « 22 » sont des éléments des données personnalisées.

    110, 1100, 1, 2, 592.6891, -256.7424, -56.6007, 0.0723, 1.1348, -176.355, 2, 12, 22

Commande 111 : Obtenir les données Vision Move depuis Mech-Vision

Description

Cette commande obtient les données Vision Move depuis le projet Mech-Vision. « Données Vision Move » désigne les données sorties par l’étape Vision Move dans l’outil de planification de trajectoire, auquel vous pouvez accéder depuis l’étape Path Planning. Les données Vision Move incluent les étiquettes des objets saisis, le nombre d’objets saisis, le nombre d’objets à saisir cette fois, l’ID d’arête/coin du préhenseur à ventouses, l’offset TCP, l’orientation du groupe d’objets, l’orientation de l’objet, les dimensions du groupe d’objets.

  • Le chemin obtenu par cette commande inclut des points de passage Vision Move et des points de passage non Vision Move. Un point de passage Vision Move comprend non seulement la pose et l’ID d’outil, mais aussi les données planifiées Vision Move ou des données personnalisées. C’est la différence clé par rapport à la commande Commande 105 : Obtenir le chemin planifié depuis Mech-Vision.

  • Cette commande ne doit pas être utilisée conjointement avec la commande Commande 105 : Obtenir le chemin planifié depuis Mech-Vision.

  • Cette commande est destinée uniquement aux tâches de dépalettisation et ne convient pas à d’autres types d’opérations de prise.

Format de la commande

111, Mech-Vision project ID, waypoint pose type

ID de projet Mech-Vision

Vous pouvez consulter l’ID d’un projet Mech-Vision dans le panneau « Liste des projets ». Le numéro qui précède le nom d’un projet est son ID.

Type de pose des points de passage

Ce paramètre spécifie le type de poses de points de passage à obtenir.

  • 1: Positions articulaires du robot (JPs)

  • 2: Pose de l’outil du robot

Format des données retournées

111, code d’état, statut de transmission des points de passage, type de point de passage, pose, type de mouvement, ID d’outil, vitesse, données Vision Move

Code d’état

Le code d’état 1103 est renvoyé en cas d’exécution réussie de la commande. En cas d’échec de l’exécution d’une commande, le code d’erreur spécifique est renvoyé. Pour plus de détails, reportez-vous à Codes d’état et dépannage.

Statut de transmission des points de passage

Ce paramètre spécifie si tous les points de passage sont récupérés. La valeur est 0 ou 1.

  • 0: Tous les points de passage ne sont pas récupérés.

  • 1: Tous les points de passage sont récupérés.

  • À chaque exécution de cette commande par le robot, un seul point de passage est obtenu depuis le système de vision. Pour recevoir plusieurs points de passage, appelez cette commande plusieurs fois.

  • La valeur du paramètre est 1 lorsque tous les points de passage sont obtenus. Si la valeur est 0, répétez l’envoi de cette commande jusqu’à ce que la valeur devienne 1.

  • Après que le robot a envoyé cette commande, le système de vision renvoie le résultat dans un délai par défaut de 10 secondes. Si le système de vision ne renvoie aucun résultat dans les 10 secondes, le code d’erreur sera envoyé. Depuis la barre d’outils de Mech-Vision, accédez à Configuration de la communication du robot  Suivant  Paramètres avancés, et vous pouvez modifier la valeur du délai d’expiration selon vos besoins.

set vis time

Type de point de passage

Valeur

Type de point de passage

Données

0

Point de passage non Vision Move

Pose, type de mouvement, ID d’outil, vitesse

1

Point de passage Vision Move

Pose (TCP), type de mouvement, ID d’outil, vitesse, données Vision Move

Pose

La pose d’un point de passage peut être les positions articulaires du robot ou le TCP, selon la valeur du paramètre type de pose des points de passage dans la commande envoyée par le robot.

Type de mouvement

  • 1 : Mouvement articulaire (MOVEJ)

  • 2 : Mouvement linéaire (MOVEL)

ID d’outil

L’ID de l’outil à utiliser à ce point de passage. Une valeur de -1 signifie qu’aucun outil n’est utilisé à ce point de passage.

Vitesse

La valeur « Simulation Speed » dans l’outil de planification de trajectoire, sous forme de pourcentage.

Données Vision Move

Les données Vision Move comprennent les informations suivantes.

Nom Description Nombre d’éléments

Étiquettes des pièces prélevées

Se compose de 10 entiers. Par défaut, sa valeur est dix fois 0.

10

Nombre de pièces prélevées

Le nombre total de pièces qui ont été prélevées.

1

Nombre de pièces à prélever cette fois-ci

Le nombre de pièces à prélever cette fois-ci.

1

ID d’arête/coin du préhenseur à vide

L’identifiant de l’arête/du coin utilisé pour prélever les pièces cette fois-ci.

1

Décalage TCP

Le décalage XYZ entre le centre du groupe de pièces et le centre de la pose de l’outil.

3

Orientation du groupe de pièces

La position relative entre le groupe de pièces et la longueur du préhenseur à vide. La valeur est 0 ou 1, où 0 signifie parallèle et 1 vertical.

1

Orientation de la pièce

La position relative entre la longueur d’une pièce et celle du préhenseur à vide. La valeur est 0 ou 1, où 0 signifie parallèle et 1 vertical.

1

Dimensions du groupe de pièces

La longueur, la largeur et la hauteur du groupe de pièces à prélever cette fois-ci.

3

Exemples

  1. Le robot envoie la commande suivante au système de vision.

    111, 1, 2
  2. Le système de vision renvoie le résultat suivant au robot.

    Paramètre Valeur

    Numéro de commande

    111

    Code d’état

    1103

    Statut de transmission des points de passage

    1

    Type de point de passage

    1

    Pose

    95.7806, 644.5677, 401.1013, 91.1206, -171.1301, 180.0

    Type de mouvement

    1

    ID d’outil

    0

    Vitesse

    55

    Données Vision Move

    Étiquettes des objets saisis

    1, 1, 1, 0, 0, 0, 0, 0, 0, 0

    Nombre d’objets saisis

    100

    Nombre d’objets à saisir cette fois

    3

    ID d’arête/coin du préhenseur à ventouses

    28

    Offset TCP

    95.7806, 644.5677, 0

    Orientation du groupe d’objets

    0

    Orientation de l’objet

    0

    Dimensions du groupe d’objets

    600, 800, 300

Commande 200 : Déclencher le projet Mech-Viz et obtenir le chemin planifié

Description

Cette commande démarre le projet Mech-Viz (voir Commande 201 : Déclencher le projet Mech-Viz), définit le port de sortie pour l’étape Branch by Msg (qui peut être ignorée s’il n’y a pas de branche dans le projet, voir Commande 203 : Définir le port de sortie pour Branch by Msg dans Mech-Viz), puis renvoie le chemin planifié depuis le projet Mech-Viz (voir Commande 205 : Obtenir le chemin planifié depuis Mech-Viz).

Si le projet Mech-Viz comporte plus d’une étape « Branch by Msg », la commande 200 ne fonctionnera pas.

Format de la commande

200, Branch by Msg Step ID, exit port, waypoint pose type, robot joint positions, robot flange pose

Branch by Msg Step ID

Ce paramètre spécifie l’ID d’étape de l’étape « Branch by Msg ». La valeur est un entier positif.

Réglez ce paramètre à 0 si le projet Mech-Viz n’a pas d’étape « Branch by Msg ».

Port de sortie

Ce paramètre spécifie le port de sortie de l’Étape « Branchement par message ». La valeur est un entier positif. Lorsque la valeur du paramètre est définie sur « N », le projet Mech-Viz sort par le port dont l’ID est « N-1 » de l’Étape « Branchement par message ». Par exemple, lorsque le robot envoie « 200, 2, 1, …​ » au système de vision, le projet Mech-Viz prend le port 0 comme sortie de l’étape Branch by Msg dont l’ID d’étape est 2.

Réglez ce paramètre à 0 si le projet Mech-Viz n’a pas d’étape « Branch by Msg ».

Type de pose des points de passage

Ce paramètre spécifie le type de poses de points de passage à obtenir.

  • 1: Positions articulaires du robot (JPs)

  • 2: Pose de l’outil du robot

Positions articulaires du robot & pose de la bride du robot

Le robot envoie ses positions articulaires actuelles et sa pose de bride au projet Mech-Viz.

Format des données retournées

200, code d’état, statut de transmission des points de passage, nombre de points de passage, position de « Vision Move » dans le chemin planifié, point de passage 1 (pose, étiquette, ID d’outil), point de passage 2 (pose, étiquette, ID d’outil), ...

Code d’état

Le code d’état 2100 est renvoyé en cas d’exécution réussie de la commande. En cas d’échec de l’exécution d’une commande, le code d’erreur spécifique est renvoyé. Pour plus de détails, reportez-vous à Codes d’état et dépannage.

Statut de transmission des points de passage

Ce paramètre spécifie si tous les points de passage sont récupérés. La valeur est 0 ou 1.

  • 0: Tous les points de passage ne sont pas récupérés.

  • 1: Tous les points de passage sont récupérés.

  • Par défaut, le système de vision peut envoyer au maximum 20 points de passage à la fois. Pour obtenir tous les points de passage en appelant cette commande une seule fois, vous devrez peut-être modifier le réglage du nombre maximal. Depuis la barre d’outils de Mech-Vision, accédez à MeConfiguration de la communication du robotnu  Suivant  Paramètres avancés , et vous pouvez modifier le nombre maximal de poses à obtenir à chaque fois. La limite est de 30.

set number
  • Après que le robot a envoyé cette commande, le système de vision renvoie le résultat dans un délai par défaut de 10 secondes. Si le système de vision ne renvoie aucun résultat dans les 10 secondes, le code d’erreur sera envoyé. Depuis la barre d’outils de Mech-Vision, accédez à Configuration de la communication du robot  Suivant  Paramètres avancés, et vous pouvez modifier la valeur du délai d’expiration selon vos besoins.

set viz time

Nombre de points de passage

Ce paramètre spécifie le nombre de points de passage que le côté robot s’attend à obtenir.

Position de « Vision Move » dans le chemin planifié

Ce paramètre spécifie la position du point de passage Déplacement par vision (c.-à-d. le point de passage correspondant à l’Étape « Déplacement par vision » dans le projet Mech-Viz) dans le chemin planifié. Si le chemin ne contient pas de point de passage « Déplacement par vision », la valeur de ce paramètre est 0.

Si le chemin planifié se compose de points de passage « Déplacement à point fixe_1, Déplacement à point fixe_2, Déplacement par vision, Déplacement à point fixe_3 » dans l’ordre, la position du point de passage Déplacement par vision est 3.

Point de passage

Chaque point de passage comporte 8 éléments de données. Les 6 premiers éléments constituent la pose, le 7e est l’étiquette, et le 8e est l’ID de l’outil.

  • Pose: Positions articulaires du robot ou TCP. Le type de pose est déterminé par le paramètre type de pose du point de passage dans la commande envoyée par le robot.

  • Étiquette: L’étiquette correspondant à la pose obtenue.

    • L’étiquette doit être une chaîne au format entier.

    • Si aucune information d’étiquette n’est disponible, la valeur de l’étiquette est par défaut 0.

  • ID de l’outil: L’ID de l’outil défini dans le projet Mech-Viz.

Exemples

  1. Le robot envoie la commande suivante au système de vision. Cette commande déclenche l’exécution du projet Mech-Viz, et le projet prend le port 2 comme sortie de l’étape Branch by Msg dont l’ID d’étape est 5. « 1 » indique que le robot s’attend à recevoir les poses des points de passage depuis le projet Mech-Viz sous forme de positions articulaires. Cette commande spécifie également les positions articulaires actuelles et la pose de bride du robot.

    200, 5, 3, 1, 5.18, 14.52, 4.03, 0.09, 72.44, 5.15, 549.56, 50.0, 647.01, 180.0, -1.0, 180.0
  2. Le système de vision renvoie le résultat suivant après une exécution réussie de la commande. Le système de vision renvoie tous les points de passage au robot, au nombre total de deux. Le second point de passage est un point de passage Vision Move.

    200, 2100, 1, 2, 2, 8.3077, 15.1634, -142.1778, -2.7756, -31.4404, -96.9490, 0, 64, 8.2425, 12.1301, -141.7587, -2.5135, -34.8905, -97.1911, 0, 32

Commande 201 : Déclencher le projet Mech-Viz

Description

Cette commande démarre l’exécution du projet Mech-Viz. Mech-Viz planifie la trajectoire du robot en se basant sur le résultat de vision fourni par Mech-Vision.

Faites un clic droit sur le nom du projet dans le panneau « Resources » dans Mech-Viz et sélectionnez Autoload Project.

Séquence d’appel

Vous devez définir les paramètres des étapes AVANT de démarrer un projet Mech-Viz. Par conséquent, appelez Commande 207 ou Commande 208 AVANT d’appeler Commande 201.

Format de la commande

201, robot pose type, robot pose

Type de pose du robot & pose du robot

  • Type de pose du robot spécifie le type de pose du robot réel à fournir au projet Mech-Viz. La plage de valeurs est de 0 à 2.

  • La valeur du paramètre type de pose du robot spécifie quelle pose du robot sera envoyée au système de vision.

Le tableau suivant explique la relation entre les deux paramètres.

Robot pose type Robot pose Description Scénario applicable

0

[0,0,0,0,0,0]

La pose du robot n’a pas besoin d’être envoyée au projet Mech-Viz. Le robot simulé dans le projet Mech-Viz se déplacera de la position de départ définie vers le premier point de passage.

Le mode de montage de la caméra est eye to hand.

1

JPs actuels du robot et pose de bride

Le robot envoie ses positions articulaires actuelles et sa pose de bride au projet Mech-Viz. Le robot simulé dans Mech-Viz se déplace des JPs fournis vers le premier point de passage.

Ce réglage est recommandé lorsque la caméra est montée en mode eye in hand.

2

JPs personnalisés par le côté robot

Le robot envoie au projet Mech-Viz les JPs d’un point d’apprentissage, au lieu des JPs actuels. Le projet Mech-Viz utilise ces JPs pour planifier le prochain chemin à l’avance lorsque le robot n’est pas dans la zone de capture d’image, comme illustré ci-dessous. Le robot simulé dans Mech-Viz se déplace des positions articulaires fournies vers le premier point de passage.

Ce réglage est recommandé lorsque la caméra est montée en mode eye to hand.

Pourquoi le type de pose 2 est-il recommandé lorsque la caméra est montée en mode eye to hand ?

En mode eye to hand, la caméra peut effectuer la capture d’images pour le prochain cycle de planification de chemin avant que le robot ne revienne dans la zone de capture d’image et la zone de prise, réduisant ainsi le temps de cycle. L’image ci-dessous montre comment un robot travaille dans la zone de dépose.

Si robot pose type est réglé sur 1, le robot enverra la pose actuelle à Mech-Viz. Il est possible que le robot réel se déplace vers d’autres positions avant d’atteindre le premier point de passage. Cependant, le robot simulé se déplace directement vers le premier point de passage du projet Mech-Viz depuis la pose envoyée par le robot. Par conséquent, il peut y avoir une discordance entre les trajectoires du robot réel et du robot simulé. Cette discordance peut potentiellement entraîner des risques de sécurité imprévus, en particulier si une collision est détectée sur la trajectoire du robot simulé.

En revanche, si robot pose type est réglé sur 2, le robot enverra la pose de capture d’image définie par apprentissage à Mech-Viz. Ainsi, le robot réel peut déclencher le prochain cycle de planification de trajectoire dans Mech-Viz lorsque le robot réel se trouve dans la zone de capture d’image, ce qui permet de raccourcir le temps de cycle.

En conclusion, robot pose type doit être réglé sur 2 pour les projets en mode eye to hand.

robot example

Format des données retournées

201, code d’état

Code d’état

Le code d’état 2103 est renvoyé en cas d’exécution réussie de la commande. En cas d’échec de l’exécution d’une commande, le code d’erreur spécifique est renvoyé. Pour plus de détails, reportez-vous à Codes d’état et dépannage.

Exemples

Exemple 1

  1. En scénario Eye In Hand, le robot envoie la commande suivante au système de vision. « 1 » indique que le robot envoie ses positions articulaires actuelles et sa pose de bride.

    201, 1, 5.18, 14.52, 4.03, 0.09, 72.44, 5.15, 549.56, 50.0, 647.01, 180.0, -1.0, 180.0
  2. Le système de vision renvoie le résultat suivant. « 2103 » indique que le projet Mech-Viz est déclenché avec succès.

    201, 2103

Exemple 2

  1. En scénario Eye To Hand, le robot envoie la commande suivante au système de vision. « 2 » indique que le robot envoie les positions articulaires du point d’apprentissage.

    201, 2, 5.18, 14.52, 4.03, 0.09, 72.44, 5.15
  2. Le système de vision renvoie le résultat suivant. « 2103 » indique que le projet Mech-Viz est déclenché avec succès.

    201, 2103

Commande 202 : Arrêter le projet Mech-Viz

Description

Cette commande sert à arrêter le projet Mech-Viz.

Séquence d’appel

Cette commande doit être appelée APRÈS Commande 201.

Format de la commande

202

Format des données retournées

202, code d’état

Code d’état

Le code d’état 2104 est renvoyé en cas d’exécution réussie de la commande. En cas d’échec de l’exécution d’une commande, le code d’erreur spécifique est renvoyé. Pour plus de détails, reportez-vous à Codes d’état et dépannage.

Exemples

  1. Le robot envoie la commande suivante au système de vision.

    202
  2. Le système de vision renvoie le résultat suivant. « 2104 » indique que le projet Mech-Viz est arrêté avec succès.

    202, 2104

Commande 203 : Définir le port de sortie pour Branch by Msg dans Mech-Viz

Description

Cette commande définit le port de sortie pour l’étape « Branch by Msg ». Lorsque l’étape suivante est une étape « Branch by Msg », le projet Mech-Viz attendra cette commande pour spécifier le port de sortie.

set branch

Séquence d’appel

Cette commande doit être appelée APRÈS Commande 201.

Format de la commande

203, Step ID, exit port

ID d’étape

Ce paramètre spécifie l’ID d’étape de l’étape « Branch by Msg ». La valeur est un entier positif. L’ID d’étape est affiché dans le panneau des paramètres de l’étape. Par exemple, l’ID d’étape de l’étape dans l’image ci-dessus est 1.

Port de sortie

Ce paramètre spécifie le port de sortie de l’Étape « Branchement par message ». La valeur est un entier positif. Lorsque la valeur du paramètre est définie sur « N », le projet Mech-Viz sort par le port dont l’ID est « N-1 » de l’Étape « Branchement par message ». Par exemple, lorsque le robot envoie « 203, 2, 1 » au système de vision, le projet Mech-Viz prend le port 0 comme sortie de l’étape Branch by Msg dont l’ID d’étape est 2.

Format des données retournées

203, code d’état

Code d’état

Le code d’état 2105 est renvoyé en cas d’exécution réussie de la commande. En cas d’échec de l’exécution d’une commande, le code d’erreur spécifique est renvoyé. Pour plus de détails, reportez-vous à Codes d’état et dépannage.

Exemples

  1. Le robot envoie la commande suivante au système de vision. « 5 » est l’ID d’étape, et « 3 » indique que le projet Mech-Viz sort par le port 2 de l’étape « Branch by Msg ».

    203, 5, 3
  2. Le système de vision renvoie le résultat suivant au robot. « 2105 » indique que le port de sortie de l’étape Branch by Msg est défini avec succès.

    203, 2105

204 : Définir l’index courant pour Mech-Viz

Description

Cette commande définit la valeur du paramètre Current Index des étapes de type index. Les étapes de type index sont des étapes qui incluent la section Index, comprenant Move by Grid, Move by List, Custom Pallet Pattern et Predefined Pallet Pattern.

set index

Séquence d’appel

Les étapes de type index sont souvent précédées d’une étape « Branch by Msg ». Le robot doit appeler les commandes dans cet ordre : Commande 201, Commande 204, et Commande 203. Ceci afin de garantir que Mech-Viz ait suffisamment de temps pour définir la valeur de Current Index.

Format de la commande

204, Step ID, Current Index

ID d’étape

Ce paramètre spécifie l’ID d’étape de l’étape de type index. La valeur est un entier positif. L’ID d’étape est affiché dans le panneau des paramètres de l’étape. Par exemple, l’ID d’étape de l’étape dans l’image ci-dessus est 3.

Index courant

Ce paramètre spécifie l’index courant pour une étape de type index. La valeur est un entier positif. Lorsque cette valeur est réglée sur « N », l’index courant de l’étape correspondante est « N-1 ». Par exemple, lorsque le robot envoie « 204, 2, 1 » au système de vision, l’index courant de l’étape avec l’ID 2 est réglé sur 0.

Format des données retournées

204, code d’état

Code d’état

Le code d’état 2106 est renvoyé en cas d’exécution réussie de la commande. En cas d’échec de l’exécution d’une commande, le code d’erreur spécifique est renvoyé. Pour plus de détails, reportez-vous à Codes d’état et dépannage.

Exemples

  1. Le robot envoie la commande suivante au système de vision. « 2 » est l’ID d’étape, et « 6 » indique que le paramètre Current Index de l’étape correspondante est défini sur « 5 ».

    204, 2, 6
  2. Le système de vision renvoie le résultat suivant. « 2106 » indique que l’index courant est défini avec succès.

    204, 2106

Commande 205 : Obtenir le chemin planifié depuis Mech-Viz

Description

Cette commande obtient le chemin planifié par le projet Mech-Viz sous forme d’une série de points de passage.

Point de passage : Chaque point atteint par le robot lors du déplacement le long du chemin planifié. Un point de passage comporte des informations, notamment la pose du robot, l’étiquette et le type de mouvement. Les points de passage peuvent être divisés en deux catégories :

  • Point de passage Vision Move : point de passage correspondant à l’étape Vision Move.

  • Points de passage non Vision Move, c’est-à-dire les points de passage correspondant aux étapes de type mouvement autres que l’étape Vision Move.

Séquence d’appel

Cette commande doit être appelée APRÈS Commande 201.

Format de la commande

205, waypoint pose type

Type de pose des points de passage

Ce paramètre spécifie le type de poses de points de passage à obtenir.

  • 1: Positions articulaires du robot (JPs)

  • 2: Pose de l’outil du robot

Format des données retournées

205, code d’état, statut de transmission des points de passage, nombre de points de passage, position de « Vision Move » dans le chemin planifié, point de passage 1 (pose, étiquette, ID d’outil), point de passage 2 (pose, étiquette, ID d’outil), ...

Code d’état

Le code d’état 2100 est renvoyé en cas d’exécution réussie de la commande. En cas d’échec de l’exécution d’une commande, le code d’erreur spécifique est renvoyé. Pour plus de détails, reportez-vous à Codes d’état et dépannage.

Statut de transmission des points de passage

Ce paramètre spécifie si tous les points de passage sont récupérés. La valeur est 0 ou 1.

  • 0: Tous les points de passage ne sont pas récupérés.

  • 1: Tous les points de passage sont récupérés.

  • La valeur du paramètre est 1 lorsque tous les points de passage sont obtenus. Si la valeur est 0, répétez l’envoi de cette commande jusqu’à ce que la valeur devienne 1.

  • Après que le robot a envoyé cette commande, le système de vision renvoie le résultat dans un délai par défaut de 10 secondes. Si le système de vision ne renvoie aucun résultat dans les 10 secondes, le code d’erreur sera envoyé. Depuis la barre d’outils de Mech-Vision, accédez à Configuration de la communication du robot  Suivant  Paramètres avancés, et vous pouvez modifier la valeur du délai d’expiration selon vos besoins.

set viz time

Nombre de points de passage

Ce paramètre spécifie le nombre de points de passage que le côté robot s’attend à obtenir. Par défaut, le système de vision envoie au plus 20 points de passage à la fois. Par conséquent, la valeur maximale par défaut de ce paramètre est 20. Depuis la barre d’outils de Mech-Vision, accédez à MeConfiguration de la communication du robotnu  Suivant  Paramètres avancés , et vous pouvez modifier le nombre maximal de poses à obtenir à chaque fois. La limite est de 30.

set number

Position de « Vision Move » dans le chemin planifié

Ce paramètre spécifie la position du point de passage Déplacement par vision (c.-à-d. le point de passage correspondant à l’Étape « Déplacement par vision » dans le projet Mech-Viz) dans le chemin planifié. Si le chemin ne contient pas de point de passage « Déplacement par vision », la valeur de ce paramètre est 0.

Si le chemin planifié se compose de points de passage « Déplacement à point fixe_1, Déplacement à point fixe_2, Déplacement par vision, Déplacement à point fixe_3 » dans l’ordre, la position du point de passage Déplacement par vision est 3.

Dans le scénario où le robot doit envoyer cette commande plusieurs fois pour recevoir l’intégralité du chemin, ce paramètre a des interprétations légèrement différentes dans les réponses. Dans la première réponse, il indique la position du point de passage Vision Move dans l’ensemble du chemin, tandis que dans les réponses suivantes, ce paramètre indique la position du point de passage Vision Move parmi les points de passage restants.

Par exemple, un chemin planifié par Mech-Viz comporte quatre points de passage et le quatrième est un point de passage Vision Move.

  1. Première fois que le robot envoie la commande :

    205, 1

    Le système de vision renvoie le résultat suivant au robot. « 2 » indique que deux points de passage sont obtenus à ce moment, et « 4 » est la position du point de passage Vision Move dans l’ensemble du chemin.

    205, 2100, 0, 2, 4, 0.0, 0.0, 0.0, 0.0, 69.0, 0.0, 0, 7, 73.0, 0.0, 0.0, 0.0, 69.0, 0.0, 0, 7
  2. Deuxième fois que le robot envoie la commande :

    205, 1

    Le système de vision renvoie le résultat suivant au robot. Le premier « 2 » indique que les deux points de passage restants sont obtenus à ce moment, et le second « 2 » est la position du point de passage Vision Move dans l’ensemble du chemin.

    205, 2100, 1, 2, 2, -77.0, 0.0, 0.0, 0.0, 69.0, 0.0, 0, 7, -26.6781, 55.4142, 45.0133, -7.3735, -10.948, 160.5773, 2, 7

Point de passage

Chaque point de passage comporte 8 éléments de données. Les 6 premiers éléments constituent la pose, le 7e est l’étiquette, et le 8e est l’ID de l’outil.

  • Pose: Positions articulaires du robot ou TCP. Le type de pose est déterminé par le paramètre type de pose du point de passage dans la commande envoyée par le robot.

  • Étiquette: L’étiquette correspondant à la pose obtenue.

    • L’étiquette doit être une chaîne au format entier.

    • Si aucune information d’étiquette n’est disponible, la valeur de l’étiquette est par défaut 0.

  • ID de l’outil: L’ID de l’outil défini dans le projet Mech-Viz.

Exemples

  1. Le robot envoie la commande suivante au système de vision pour obtenir les points de passage sortis par le projet Mech-Viz sous forme de JPs.

    205, 1
  2. Le système de vision renvoie le résultat suivant après une exécution réussie de la commande. Le système de vision renvoie tous les points de passage au robot, au nombre total de deux. Le second point de passage est un point de passage Vision Move.

    205, 2100, 1, 2, 2, 8.3077, 15.1634, -142.1778, -2.7756, -31.4404, -96.9490, 0, 64, 8.2425, 12.1301, -141.7587, -2.5135, -34.8905, -97.1911, 0, 32

Commande 206 : Obtenir la liste DO du préhenseur depuis Mech-Viz

Description

Cette commande obtient la liste des signaux de commande pour le préhenseur à ventouses multi-sections depuis le projet Mech-Viz. Avant d’utiliser cette commande, vous devez effectuer les configurations suivantes dans Mech-Viz.

  • Dans l’étape Vision Move de Mech-Viz, réglez Select Picking Method sur Box depalletizing.

    vision move viz
  • Dans Mech-Viz, double-cliquez sur le nom de l’outil. Sélectionnez Depalletizing vacuum gripper pour Tool type, et cliquez sur Configure depalletizing vacuum gripper. Ensuite, configurez la valeur du signal DO selon vos besoins.

    sucker viz

Séquence d’appel

Cette commande doit être appelée APRÈS Commande 200,Commande 205 ou Commande 210.

Format de la commande

206, number of vacuum gripper sections

Nombre de sections du préhenseur à ventouses

Ce paramètre spécifie le nombre de sections du préhenseur qui sont définies dans l’outil de configuration du préhenseur. Par exemple, le nombre de sections du préhenseur dans l’image ci-dessus est 3.

Format des données retournées

206, code d’état, signal DO 1, signal DO 2, ..., signal DO 64

Code d’état

Le code d’état 2102 est renvoyé en cas d’exécution réussie de la commande. En cas d’échec de l’exécution d’une commande, le code d’erreur spécifique est renvoyé. Pour plus de détails, reportez-vous à Codes d’état et dépannage.

Signal DO

  • Si Reuse Vision Result n’est pas sélectionné pour l’étape Vision Move, cette commande renvoie 64 signaux DO de préhenseur planifiés au cours de ce cycle. Les signaux DO valides sont des entiers non négatifs allant de 0 à 999. Les signaux DO invalides sont -1, qui sert d’espace réservé.

    vision move off

    Par exemple, les signaux DO valides dans le tableau ci-dessous sont 1, 3, 5 et 6, ce qui signifie que le robot mettra les valeurs de ces signaux DO sur ON.

    1er

    2e

    3e

    4e

    5e

    6e

    7e

    8e

    63e

    64e

    1

    3

    5

    6

    -1

    -1

    -1

    -1

    -1

    -1

  • Si Reuse Vision Result est sélectionné pour l’étape Vision Move et que l’étape Vision Move est utilisée dans une boucle, Mech-Viz peut effectuer plusieurs cycles de planification basés sur le même résultat de vision. Les 64 signaux DO de préhenseur renvoyés par cette commande sont obtenus au cours de tous les cycles de planification. Dans ce cas, vous pouvez utiliser le nombre de sections du préhenseur à ventouses pour différencier les signaux DO de préhenseur obtenus lors de chaque cycle de planification. Un signal DO valide est un entier non négatif, allant de 0 à 999. « -1 » est un signal DO invalide qui sert d’espace réservé.

    vision move on

    Par exemple, si le nombre de sections du préhenseur à ventouses est de 4 et que la commande renvoie 64 signaux DO au total, chaque groupe de 4 signaux DO correspond aux signaux du préhenseur multi-sections obtenus pendant chaque cycle de planification.

    Premier cycle de planification

    Deuxième cycle de planification

    16e cycle de planification

    1er

    2e

    3e

    4e

    5e

    6e

    7e

    8e

    61e

    62e

    63e

    64e

    1

    3

    4

    -1

    1

    4

    -1

    -1

    -1

    -1

    -1

    -1

Exemples

  1. Le robot envoie la commande suivante au système de vision.

    206, 1
  2. Le système de vision renvoie le résultat suivant. Les signaux DO valides sont 11 et 12.

    206, 2102, 11, 12, -1, -1, -1, -1, -1, -1, -1, -1, -1, -1, -1, -1, -1, -1, -1, -1, -1, -1, -1, -1, -1, -1, -1, -1, -1, -1, -1, -1, -1, -1, -1, -1, -1, -1, -1, -1, -1, -1, -1, -1, -1, -1, -1, -1, -1, -1, -1, -1, -1, -1, -1, -1, -1, -1, -1, -1, -1, -1, -1, -1, -1, -1

Commande 207 : Lire un paramètre d’étape Mech-Viz

Description

Cette commande lit la valeur d’un paramètre spécifique d’une étape dans le projet Mech-Viz.

Séquence d’appel

Cette commande doit être appelée AVANT Commande 201.

Format de la commande

207, Config ID

Config ID

Ce paramètre correspond au champ Config ID défini dans le fichier property_config.

Depuis la barre d’outils de Mech-Vision, allez au Configuration de la communication du robot  Suivant  Paramètres avancés. Cliquez sur Configuration des propriétés pour ouvrir le fichier property_config.

get property config

Avant d’envoyer cette commande, les utilisateurs doivent définir un Config ID et son ID d’étape et nom de clé de paramètre correspondants au format ci-dessous dans le fichier property_config.

read, Config ID, Step ID, parameter key name

read

Indique que cette ligne sert à lire la valeur d’un paramètre d’une étape.

Config ID

Spécifie un ID unique, qui est un entier positif. Un Config ID correspond à une seule valeur de paramètre d’une étape. Pour lire plusieurs valeurs de paramètres, vous devez définir différents Config ID.

Step ID

Spécifie l’étape dont le robot doit lire la valeur du paramètre.

Parameter key name

Spécifie le nom de clé du paramètre dont le robot doit lire la valeur.

  • Vous pouvez vérifier le nom de clé du paramètre dans l’Outil d’interrogation des clés. Dans Mech-Viz, cliquez sur Fichier dans la barre de menus. Dans le coin inférieur gauche, cliquez sur Options. Cliquez sur Mode développeur, cliquez sur OK, puis redémarrez le logiciel. Dans la barre de menus du logiciel, sélectionnez Outils  Outil d’interrogation des clés pour ouvrir l’outil. Cliquez sur une icône d’étape, et tous les noms de clés de l’étape s’affichent dans la colonne centrale. Chaque nom de clé correspond à un nom de paramètre d’étape affiché dans le panneau des paramètres. Vous pouvez également cliquer sur un nom de clé et vérifier le nom de paramètre correspondant dans le panneau Détails.

    parameter key name
  • Dans le fichier property_config, les lignes commençant par “#” sont des commentaires, qui ne seront pas exécutés par le programme.

  • N’oubliez pas d’enregistrer le fichier après modification, puis de redémarrer le service d’interface dans la barre d’outils de Mech-Vision.

Dans la ligne ci-dessous, « 5 » est le Config ID ; « 3 » est l’ID d’étape ; xCount est le nom de clé du paramètre. Ajoutez cette ligne au fichier property_config. Lorsque le robot envoie « 207, 5 », il reçoit la valeur du paramètre dont le nom de clé est xCount.

read, 5, 3, xCount

Le fichier property_config peut contenir plusieurs commandes read. Le Config ID dans ces commandes doit être différent.

Format des données retournées

207, code d’état, valeur du paramètre d’étape

Code d’état

Le code d’état 2109 est renvoyé en cas d’exécution réussie de la commande. En cas d’échec de l’exécution d’une commande, le code d’erreur spécifique est renvoyé. Pour plus de détails, reportez-vous à Codes d’état et dépannage.

Valeur du paramètre d’étape

La valeur du paramètre d’étape que le robot doit lire.

  • Si les commandes sont envoyées au format ASCII, la valeur du paramètre d’étape peut être de type int, float ou string.

  • Si les commandes sont envoyées au format HEX, la valeur du paramètre d’étape peut être de type int ou float.

Exemples

Cet exemple montre comment lire la valeur du paramètre Current Count de l’étape « Counter » dont l’ID d’étape est 1.

read value sample1
  1. Vérifiez le nom de clé du paramètre Current Count dans l’Outil de requête de clés. Le nom de clé est currentCount.

    read value sample2
  2. Écrivez la ligne ci-dessous dans le fichier property_config et sauvegardez le fichier. Le Config ID est 10 et il ne peut pas être réutilisé dans différentes lignes « read ». L’ID d’étape de l’étape « Counter » est 1. Le nom de clé du paramètre Current Count est currentCount.

    read, 10, 1, currentCount
  3. Redémarrez le service d’interface dans la barre d’outils de Mech-Vision.

  4. Le robot envoie la commande suivante au système de vision. Le Config ID est 10.

    207, 10
  5. Le système de vision renvoie le résultat suivant. « 0 » est la valeur du paramètre Current Count dont le nom de clé est currentCount.

    207, 2109, 0

Commande 208 : Définir un paramètre d’étape Mech-Viz

Description

Cette commande définit la valeur du paramètre d’une étape spécifique dans le projet Mech-Viz.

Séquence d’appel

Cette commande doit être appelée AVANT Commande 201.

Format de la commande

208, Config ID

Config ID

Ce paramètre correspond au champ Config ID défini dans le fichier property_config.

Depuis la barre d’outils de Mech-Vision, allez au Configuration de la communication du robot  Suivant  Paramètres avancés. Cliquez sur Configuration des propriétés pour ouvrir le fichier property_config.

get property config

Avant d’envoyer cette commande, les utilisateurs doivent définir un Config ID et son ID d’étape, nom de clé de paramètre et valeur de paramètre correspondants au format suivant dans le fichier property_config.

write, Config ID, Step ID, parameter key name, parameter value

write

Indique que cette ligne est utilisée pour définir la valeur du paramètre d’une étape.

Config ID

Spécifie un ID, qui est un entier positif et peut être réutilisé.

Step ID

Spécifie l’étape dont le robot doit définir la valeur du paramètre.

Parameter key name

Spécifie le nom de clé du paramètre dont le robot doit définir la valeur.

Parameter value

Spécifie la valeur que le robot définit pour le paramètre.

  • Vous pouvez vérifier le nom de clé du paramètre dans l’Outil d’interrogation des clés. Dans Mech-Viz, cliquez sur Fichier dans la barre de menus. Dans le coin inférieur gauche, cliquez sur Options. Cliquez sur Mode développeur, cliquez sur OK, puis redémarrez le logiciel. Dans la barre de menus du logiciel, sélectionnez Outils  Outil d’interrogation des clés pour ouvrir l’outil. Cliquez sur une icône d’étape, et tous les noms de clés de l’étape s’affichent dans la colonne centrale. Chaque nom de clé correspond à un nom de paramètre d’étape affiché dans le panneau des paramètres. Vous pouvez également cliquer sur un nom de clé et vérifier le nom de paramètre correspondant dans le panneau Détails.

    parameter key name
  • Dans le fichier property_config, les lignes commençant par “#” sont des commentaires, qui ne seront pas exécutés par le programme.

  • N’oubliez pas d’enregistrer le fichier après modification, puis de redémarrer le service d’interface dans la barre d’outils de Mech-Vision.

Dans la ligne ci-dessous, « 6 » est le Config ID ; « 3 » est l’ID d’étape ; xOffset est le nom de clé du paramètre ; 0.000000 est la valeur du paramètre que vous définissez. Ajoutez cette ligne au fichier property_config. Lorsque le robot envoie « 208, 6 », le système de vision définit la valeur du paramètre dont le nom de clé est xOffset à 0.000000.

write, 6, 3, xOffset, 0.000000

Le fichier property_config peut contenir plusieurs commandes « write » avec le même Config ID. En d’autres termes, un seul Config ID peut servir à définir les valeurs de plusieurs paramètres.

Dans l’exemple ci-dessous, lorsque le robot envoie « 208, 1 », le système de vision définit les valeurs des paramètres dont les noms de clé sont xOffset, yOffset et zOffset respectivement à 0.000000, 1.000000 et 2.000030.

write, 1, 3, xOffset, 0.000000
write, 1, 3, yOffset, 1.000000
write, 1, 3, zOffset, 2.000030

Format des données retournées

208, code d’état

Code d’état

Le code d’état 2108 est renvoyé en cas d’exécution réussie de la commande. En cas d’échec de l’exécution d’une commande, le code d’erreur spécifique est renvoyé. Pour plus de détails, reportez-vous à Codes d’état et dépannage.

Exemples

Cet exemple illustre comment définir la valeur du paramètre Wait Time. Dans cet exemple, l’ID d’étape de l’étape « Wait » est 3.

set value sample1
  1. Vérifiez le nom de clé du paramètre Wait Time dans l’Outil de requête de clés. Le nom de clé du paramètre est waitTime.

    set value sample2
  2. Écrivez la ligne ci-dessous dans le fichier property_config et sauvegardez le fichier. Le Config ID est 11. L’ID d’étape de l’étape « Wait » est 3. waitTime est le nom de clé du paramètre Wait Time. La valeur définie pour le paramètre « Wait Time » est 1000.

    write, 11, 3, waitTime, 1000
  3. Redémarrez le service d’interface dans la barre d’outils de Mech-Vision.

  4. Le robot envoie la commande suivante au système de vision. Le Config ID 11.

    208, 11
  5. Le système de vision renvoie le résultat suivant. « 2108 » indique que la valeur est définie avec succès.

    208, 2108

Commande 210 : Obtenir des données Vision Move ou des données personnalisées depuis Mech-Viz

Description

Cette commande obtient les données sorties par l’étape Vision Move ou par le(s) port(s) personnalisé(s) de l’étape « Output » depuis le projet Mech-Viz.

  • Le chemin obtenu par cette commande inclut des points de passage Vision Move et des points de passage non Vision Move. Un point de passage Vision Move comprend non seulement la pose et l’ID d’outil, mais aussi des données planifiées Vision Move ou des données personnalisées. C’est la différence clé par rapport à la commande Commande 205 : Obtenir le chemin planifié depuis Mech-Viz.

  • Cette commande ne doit pas être utilisée conjointement avec la commande Commande 205 : Obtenir le chemin planifié depuis Mech-Viz.

  • Cette commande est destinée uniquement aux tâches de dépalettisation et ne convient pas à d’autres types d’opérations de prise.

  • Données Vision Move : désigne les données sorties par l’étape « Vision Move » dans Mech-Viz, y compris les étiquettes des objets saisis, le nombre d’objets saisis, le nombre d’objets à saisir cette fois, l’ID d’arête/coin du préhenseur à ventouses, l’offset TCP, l’orientation du groupe d’objets, l’orientation de l’objet, les dimensions du groupe d’objets.

  • Données personnalisées : désigne les données sorties par le(s) port(s) de type personnalisé de l’étape « Output » dans Mech-Vision puis transmises par Mech-Viz.

    Sélectionnez l’étape de sortie et cliquez sur Ouvrir l’éditeur pour accéder à la fenêtre des paramètres des ports personnalisés. Le panneau Clés personnalisées affiche des noms de ports personnalisés, tels que customeData1 et customeData2 dans l’image ci-dessous.

    1. Les données en sortie provenant des Clés prédéfinies, telles que poses, labels, sizes, offsets, ne sont pas des données personnalisées.

    2. Le Type de port de l’étape de sortie dans Mech-Vision doit être Personnalisé, et le port poses est requis.

    custom data

Format de la commande

210, returned data format

Format des données retournées

Valeur

Explication (Pour plus de détails, voir la section Format des données retournées ci-dessous. Si le projet Mech-Vision n’a pas de port personnalisé, aucun élément de données personnalisées ne sera retourné.)

Type de point de passage

Données

1

Point de passage non Vision Move

Pose (JPs), type de mouvement, ID d’outil, vitesse

Point de passage Vision Move

Pose (JPs), type de mouvement, ID d’outil, vitesse, nombre d’éléments dans les données personnalisées (N), élément 1 des données personnalisées, ..., élément N des données personnalisées

2

Point de passage non Vision Move

Pose (TCP), type de mouvement, ID d’outil, vitesse

Point de passage Vision Move

Pose (TCP), type de mouvement, ID d’outil, vitesse, nombre d’éléments dans les données personnalisées (N), élément 1 des données personnalisées, ..., élément N des données personnalisées

3

Point de passage non Vision Move

Pose (JPs), type de mouvement, ID d’outil, vitesse

Point de passage Vision Move

Pose (JPs), type de mouvement, ID d’outil, vitesse, données Vision Move, nombre d’éléments dans les données personnalisées (N), élément 1 des données personnalisées, ..., élément N des données personnalisées

4

Point de passage non Vision Move

Pose (TCP), type de mouvement, ID d’outil, vitesse

Point de passage Vision Move

Pose (TCP), type de mouvement, ID d’outil, vitesse, données Vision Move, nombre d’éléments dans les données personnalisées (N), élément 1 des données personnalisées, ..., élément N des données personnalisées

Lorsque cette commande est utilisée pour obtenir le point de passage Vison Move, des données Vision Move ou la sortie du port personnalisé seront renvoyées, ce qui, en revanche, ne sera pas renvoyé lorsque Commande 205 : Obtenir le chemin planifié depuis Mech-Viz est envoyé pour obtenir le point de passage Vision Move.

Format des données retournées

210, code d’état, statut de transmission des points de passage, type de point de passage, pose, type de mouvement, ID d’outil, vitesse, données Vision Move, nombre d’éléments dans les données personnalisées (N), élément 1 des données personnalisées,..., élément N des données personnalisées

  • Le retour des données Vision Move dépend de la valeur du paramètre format des données retournées dans la commande envoyée par le robot.

  • Le retour des données personnalisées dépend de l’existence ou non d’un port personnalisé dans l’étape « Output » du projet Mech-Vision.

Code d’état

Le code d’état 2100 est renvoyé en cas d’exécution réussie de la commande. En cas d’échec de l’exécution d’une commande, le code d’erreur spécifique est renvoyé. Pour plus de détails, reportez-vous à Codes d’état et dépannage.

Statut de transmission des points de passage

Ce paramètre spécifie si tous les points de passage sont récupérés. La valeur est 0 ou 1.

  • 0: Tous les points de passage ne sont pas récupérés.

  • 1: Tous les points de passage sont récupérés.

  • À chaque exécution de cette commande par le robot, un seul point de passage est obtenu depuis le système de vision. Pour recevoir plusieurs points de passage, appelez cette commande plusieurs fois.

  • La valeur du paramètre est 1 lorsque tous les points de passage sont obtenus. Si la valeur est 0, répétez l’envoi de cette commande jusqu’à ce que la valeur devienne 1.

  • Après que le robot a envoyé cette commande, le système de vision renvoie le résultat dans un délai par défaut de 10 secondes. Si le système de vision ne renvoie aucun résultat dans les 10 secondes, le code d’erreur sera envoyé. Depuis la barre d’outils de Mech-Vision, accédez à Configuration de la communication du robot  Suivant  Paramètres avancés, et vous pouvez modifier la valeur du délai d’expiration selon vos besoins.

set viz time

Type de point de passage

Valeur

Type de point de passage

Données

0

Point de passage non Vision Move

Pose, type de mouvement, ID d’outil, vitesse

1

Point de passage Vision Move

pose, type de mouvement, ID d’outil, vitesse, données Vision Move, données personnalisées (qui ne seront pas retournées si le projet Mech-Vision n’a pas de port personnalisé)

Pose

La pose d’un point de passage peut être les positions articulaires du robot ou le TCP, selon la valeur du paramètre format des données retournées dans la commande envoyée par le robot.

Type de mouvement

  • 1 : Mouvement articulaire (MOVEJ)

  • 2 : Mouvement linéaire (MOVEL)

ID d’outil

L’ID de l’outil à utiliser à ce point de passage. Une valeur de -1 signifie qu’aucun outil n’est utilisé à ce point de passage.

Vitesse

La valeur du paramètre, exprimée en pourcentage, est égale à la vitesse définie pour les étapes de type mouvement multipliée par la vitesse globale définie dans Mech-Viz.

Données Vision Move

Les données Vision Move comprennent les informations suivantes.

Nom Description Nombre d’éléments

Étiquettes des pièces prélevées

Se compose de 10 entiers. Par défaut, sa valeur est dix fois 0.

10

Nombre de pièces prélevées

Le nombre total de pièces qui ont été prélevées.

1

Nombre de pièces à prélever cette fois-ci

Le nombre de pièces à prélever cette fois-ci.

1

ID d’arête/coin du préhenseur à vide

L’identifiant de l’arête/du coin utilisé pour prélever les pièces cette fois-ci.

1

Décalage TCP

Le décalage XYZ entre le centre du groupe de pièces et le centre de la pose de l’outil.

3

Orientation du groupe de pièces

La position relative entre le groupe de pièces et la longueur du préhenseur à vide. La valeur est 0 ou 1, où 0 signifie parallèle et 1 vertical.

1

Orientation de la pièce

La position relative entre la longueur d’une pièce et celle du préhenseur à vide. La valeur est 0 ou 1, où 0 signifie parallèle et 1 vertical.

1

Dimensions du groupe de pièces

La longueur, la largeur et la hauteur du groupe de pièces à prélever cette fois-ci.

3

Nombre d’éléments dans les données personnalisées

Le nombre total d’éléments dans les données de sortie de tous les ports personnalisés. Par exemple, les sorties des ports de l’étape « Output » sont présentées dans le tableau suivant. « customData1 » et « customData2 » sont des ports personnalisés, avec respectivement 3 et 2 colonnes dans leurs données de sortie. Par conséquent, le nombre d’éléments dans les données de sortie personnalisées est 5, ce qui correspond à la somme de 3 et 2.

Nom du port

poses

étiquettes

customData1

customData2

Output

[

[0, 0, 0, 1, 0, 0, 0],
[0, 0, 0, 1, 0, 0, 0]

]

[

"0",
"1"

]

[

[0, 0, 1],
[1, 0, 0]

]

[

[0, 0],
[1, 1]

]

Nombre de lignes (c.-à-d. nombre d’éléments dans la liste)

2

2

2

2

Nombre de colonnes (c.-à-d. nombre d’éléments dans chaque élément)

7

1

3

2

Élément des données personnalisées

Les «éléments dans les données de sortie personnalisées» sont les données émises par tous les ports personnalisés concernant un point de vision. Le nombre total est spécifié par le paramètre nombre d’éléments dans les données de sortie personnalisées. Par exemple, les données émises par les ports de l’étape «Output» sont présentées dans le tableau suivant. Les éléments dans les données de sortie personnalisées du premier point de vision sont [0, 0, 1] et [0, 0]; et les éléments dans les données de sortie personnalisées du deuxième point de vision sont [1, 0, 0] et [1, 1].

Nom du port

poses

étiquettes

customData1

customData2

Données du port

[

[0, 0, 0, 1, 0, 0, 0],
[0, 0, 0, 1, 0, 0, 0]

]

[

"0",
"1"

]

[

[0, 0, 1],
[1, 0, 0]

]

[

[0, 0],
[1, 1]

]

Le premier point de vision

[0, 0, 0, 1, 0, 0, 0]

0

[0, 0, 1]

[0, 0]

Le deuxième point de vision

[0, 0, 0, 1, 0, 0, 0]

1

[1, 0, 0]

[1, 1]

Les sorties des ports personnalisés sont disposées dans l’ordre alphabétique des noms des ports personnalisés.

Exemples

  1. Le robot envoie la commande suivante au système de vision.

    210, 4
  2. Le système de vision renvoie le résultat suivant au robot.

    Paramètre Valeur

    Numéro de commande

    210

    Code d’état

    2100

    Statut de transmission des points de passage

    1

    Type de point de passage

    1

    Pose

    95.7806, 644.5677, 401.1013, 91.1206, -171.1301, 180.0

    Type de mouvement

    1

    ID d’outil

    0

    Vitesse

    55

    Données Vision Move

    Étiquettes des objets saisis

    1, 1, 1, 0, 0, 0, 0, 0, 0, 0

    Nombre d’objets saisis

    100

    Nombre d’objets à saisir cette fois

    3

    ID d’arête/coin du préhenseur à ventouses

    28

    Offset TCP

    95.7806, 644.5677, 0

    Orientation du groupe d’objets

    0

    Orientation de l’objet

    0

    Dimensions du groupe d’objets

    600, 800, 300

    Données personnalisées

    Nombre d’éléments dans les données personnalisées

    5

    Éléments des données sorties par le port personnalisé a

    0, 0, 1

    Éléments des données sorties par le port personnalisé b

    2, 2

Commande 501 : Entrer les dimensions de l’objet dans le projet Mech-Vision

Description

Cette commande entre dynamiquement les dimensions de l’objet dans le projet Mech-Vision. Les dimensions de l’objet sont les valeurs des paramètres Box Size Settings dans l’étape « Read Object Dimensions ».

Lorsque vous utilisez cette commande, une seule étape Read Object Dimensions est autorisée dans le projet Mech-Vision. Sinon, le système de vision renverra une erreur.
read object dimensions

Séquence d’appel

Cette commande doit être appelée AVANT Commande 101 : Déclencher le projet Mech-Vision.

Format de la commande

501, Mech-Vision project ID, length, width, height

ID de projet Mech-Vision

Vous pouvez consulter l’ID d’un projet Mech-Vision dans le panneau « Liste des projets ». Le numéro qui précède le nom d’un projet est son ID.

Longueur, largeur, hauteur

Les dimensions de l’objet, en mm, à entrer dans le projet Mech-Vision. Ces valeurs sont lues par l’étape « Read Object Dimensions » et définies pour les paramètres Length on X-axis, Length on Y-axis et Length on Z-axis.

Format des données retournées

501, code d’état

Code d’état

Le code d’état 1108 est renvoyé en cas d’exécution réussie de la commande. En cas d’échec de l’exécution d’une commande, le code d’erreur spécifique est renvoyé. Pour plus de détails, reportez-vous à Codes d’état et dépannage.

Exemples

  1. Le robot envoie la commande suivante au système de vision pour entrer les dimensions de l’objet (100 x 200 x 300 mm) dans le projet Mech-Vision dont l’ID est 1.

    501, 1, 100, 200, 300
  2. Le système de vision renvoie le résultat suivant. « 1108 » indique que les dimensions de l’objet sont entrées avec succès dans l’étape « Read Object Dimensions ».

    501, 1108

Commande 503 : Entrer des poses dans le projet Mech-Vision

Description

Cette commande entre des poses dans le projet Mech-Vision. La pose fournie sera utilisée comme valeur du paramètre pose list de l’étape « Easy Create Poses », comme illustré ci-dessous.

quickly create pose

Séquence d’appel

Cette commande doit être appelée AVANT Commande 101 : Déclencher le projet Mech-Vision.

Format de la commande

503, Mech-Vision project ID, Step name, pose

ID de projet Mech-Vision

Vous pouvez consulter l’ID d’un projet Mech-Vision dans le panneau « Liste des projets ». Le numéro qui précède le nom d’un projet est son ID.

Step Name

La valeur du paramètre Step Name de l’étape « Easy Create Poses ». Cette valeur doit être définie au préalable sur un nombre, comme le nombre 1 dans la figure ci-dessus.

Pose

Données de pose à fournir. Ces données deviendront la valeur du paramètre pose list de l’étape « Easy Create Poses ».

  • La pose fournie ici comprend la position et la pose. La position est représentée en coordonnées XYZ et mesurée en millimètres (mm) ; la pose est représentée en angles d’Euler et mesurée en degrés (°).

  • Après l’exécution réussie de la commande, la valeur du paramètre pose list de l’étape « Easy Create Poses » est la pose fournie, mais la pose est en quaternions et l’unité des données est le mètre.

Format des données retournées

503, code d’état

Code d’état

Le code d’état 1110 est renvoyé en cas d’exécution réussie de la commande. En cas d’échec de l’exécution d’une commande, le code d’erreur spécifique est renvoyé. Pour plus de détails, reportez-vous à Codes d’état et dépannage.

Exemples

  1. Le robot envoie la commande suivante au système de vision pour entrer la pose du robot (par exemple, 549.56, 50.0, 647.01, 180.0, -1.0, 180.0) dans le projet Mech-Vision. Cette commande définit la valeur du paramètre Pose List dans l’étape Easy Create Poses sur la pose du robot mentionnée ci-dessus.

    Le projet Mech-Vision doit contenir l’étape « Easy Create Poses », et le Step name doit être défini au préalable sur des nombres. Le Step name dans cet exemple est 1.
    503, 1, 1, 549.56, 50.0, 647.01, 180.0, -1.0, 180.0
  2. Le système de vision renvoie le résultat suivant. « 1110 » indique que la pose est définie avec succès. Dans ce cas, les paramètres pose list de l’étape « Easy Create Poses » sont [0.54956, 0.05, 0.64701, -0.999962, 0, -0.00872654, 1.2246e-16].

    503, 1110

Commande 601 : Obtenir un message depuis l’étape Notify

Description

Lorsque le projet Mech-Vision ou Mech-Viz exécute l’étape Notify, le système de vision renvoie le message prédéfini dans cette étape.

Avant d’envoyer cette commande, effectuez les réglages suivants pour l’étape Notify.

  • Pour une étape Notify dans le projet Mech-Vision :

    1. Connectez l’étape « Notify » à la droite d’une autre étape. L’étape « Output » est prise comme exemple dans l’image ci-dessous.

      notify 1
    2. Sélectionnez Trigger Control Flow Given Output dans le panneau des paramètres de l’étape « Output ».

      notify 5
    3. Dans le panneau des paramètres de l’étape « Notify », saisissez Standard Interface Notify (valeur requise) pour le Service Name. Saisissez un entier positif pour Message, par exemple 1001.

      notify 2
  • Pour une étape « Notify » dans le projet Mech-Viz :

    1. Connectez l’étape « Notify » à une étape appropriée du flux de travail.

      notify 3
    2. Dans le panneau des paramètres de l’étape « Notify », sélectionnez Standard Interface. Saisissez un entier positif pour Message, par exemple 1000.

      notify 4

Séquence d’appel

Cette commande doit être appelée immédiatement APRÈS Commande 101 ou Commande 201.

Format de la commande

601

Format des données retournées

601, message from Notify Step

Message from Notify Step

Valeur dans la zone de texte Message de l’étape « Notify ».

Lorsque l’étape Notify est exécutée dans le projet Mech-Vision ou Mech-Viz, le message reste dans le tampon du système de vision pendant seulement trois secondes. Par conséquent, vous devez tenir compte du moment d’appel de cette commande pour garantir la récupération du message.

Exemples

  1. Le robot envoie la commande suivante au système de vision. L’étape « Notify » dans le projet Mech-Vision mentionné ci-dessus est prise comme exemple.

    601
  2. Le système de vision renvoie le résultat suivant. « 1000 » est la valeur du paramètre Message de l’étape « Notify ».

    601, 1000

Commande 701 : Calibration

Description

Cette commande est utilisée pour la calibration main-œil. Elle doit être utilisée avec l’outil *Camera Calibration * sur la barre d’outils de Mech-Vision. Lors de la calibration, le robot se déplace d’abord vers le point de départ et envoie le point de départ au système de vision à l’aide de cette commande. Ensuite, le système de vision renvoie la position du point de calibration suivant ; et le robot se déplace vers ce point et envoie cette commande pour demander la position du point de calibration suivant après celui-ci. Le robot et le système de vision répètent l’interaction jusqu’à la fin de la calibration.

auto calibration

Format de la commande

701, calibration status, flange pose, joint positions

Statut de calibration

  • 0 : Informe Mech-Vision de lancer la calibration.

  • 1 : Le robot a atteint le point de calibration précédent.

  • 2 : Le robot n’a pas réussi à atteindre le point de calibration précédent.

Pose de bride

La pose de bride actuelle du robot.

Positions articulaires

Positions articulaires actuelles du robot.

Format des données retournées

701, code d’état, statut de calibration, pose de bride du prochain point de calibration, positions articulaires du prochain point de calibration

Code d’état

Le code d’état 7101 est renvoyé en cas d’exécution réussie de la commande. En cas d’échec de l’exécution d’une commande, le code d’erreur spécifique est renvoyé. Pour plus de détails, reportez-vous à Codes d’état et dépannage.

Statut de calibration

  • 0 : En cours de calibration.

  • 1 : La calibration est terminée.

Pose de bride du prochain point de calibration

La pose de bride du prochain point de calibration vers lequel le robot doit se déplacer.

Positions articulaires du prochain point de calibration

Les positions articulaires du prochain point de calibration vers lequel le robot doit se déplacer.

Exemples

  1. Le robot envoie la commande suivante au système de vision. « 0 » sert à demander à Mech-Vision de démarrer la calibration, et les données restantes dans la commande représentent la pose du point de départ de la calibration.

    701, 0, 1371.62147, 25.6, 1334.3529, 148.58471, -179.24347, 88.75702, 88.86102, -7.11107, -28.82309, -0.44014, -67.6509, 31.4764

    Le système de vision renvoie le résultat suivant au robot. « 0 » indique que la calibration est en cours, et les données restantes dans la commande représentent la pose du prochain point de calibration.

    701, 7101, 0, 1271.6969, -74.3374, 1334.34094, -3128.422, 179.2412, -91.11236, 93.28109, -12.0273, -32.8811, -0.37183, -68.41364, 27.02411
  2. Le robot envoie la commande suivante au système de vision. « 1 » indique que le robot a atteint avec succès le point de départ de la calibration, et les données restantes dans la commande représentent la pose actuelle du robot, c’est-à-dire la pose du prochain point de calibration dans la commande renvoyée précédemment par le système de vision.

    701, 1, 1271.6969, -74.3374, 1334.34094, -3128422, 1792412, -91.11236, 93.28109, -12.0273, -32.8811, -0.37183, -68.41364, 27.02411

    Le système de vision renvoie le résultat suivant au robot. « 0 » indique que la calibration est en cours, et les données restantes dans la commande représentent la pose du prochain point de calibration.

    701, 7101, 0, 1471.62226, -74.40452, 1334.34235, 148.56924, -179.24432, 88.74148, 92.8367, -2.14999, -24.25433, -0.39222, -67.23261, 27.485225
  3. Répétez les étapes ci-dessus pour obtenir les points de calibration suivants.

  4. Le système de vision renvoie le résultat suivant. « 1 » indique que la calibration est terminée. Le processus de calibration est maintenant achevé.

    701, 7101, 1, 1371.62147, 25.6, 1334.3529, 148.58471, -179.24347, 88.75702, 88.86102, -7.11107, -28.82309, -0.44014, -67.6509, 31.4764

Commande 901 : Obtenir l’état du logiciel

Description

Cette commande permet de vérifier si le projet Mech-Vision est prêt à fonctionner.

Format de la commande

901

Format des données retournées

901, code d’état

Code d’état

Le code d’état 1101 est renvoyé en cas d’exécution réussie de la commande. En cas d’échec de l’exécution d’une commande, le code d’erreur spécifique est renvoyé. Pour plus de détails, reportez-vous à Codes d’état et dépannage.

Exemples

  1. Le robot envoie la commande suivante au système de vision.

    901
  2. Le système de vision renvoie le résultat suivant. « 1101 » indique que le projet Mech-Vision est prêt à fonctionner.

    901, 1101

Cette page est-elle utile ?

Veuillez nous indiquer comment améliorer :

Nous accordons de l’importance à votre vie privée

Nous utilisons des cookies pour vous offrir la meilleure expérience possible sur notre site web. En continuant à utiliser le site, vous reconnaissez accepter l’utilisation des cookies. Si vous refusez, un cookie unique sera utilisé pour garantir que vous ne soyez pas suivi ou reconnu lors de votre visite sur ce site.