mm_vision_pick_and_place

Vous consultez actuellement la documentation pour la dernière version (2.1.2). Pour accéder à une autre version, cliquez sur le bouton "Changer de version" situé dans le coin supérieur droit de la page.

■ Si vous n’êtes pas sûr de la version du produit que vous utilisez, veuillez contacter le support technique Mech-Mind pour obtenir de l’aide.

Ce programme guide le robot pour accomplir une tâche simple de préhension-dépose. Il s’applique à des scénarios où un seul résultat de vision guide la préhension une ou plusieurs fois.

Charger le programme

Ouvrez TMflow et cliquez sur Project pour ouvrir la fenêtre.

mm vision pick and place1

Configurations

Configuration des points

Vous pouvez définir les points suivants dans Point Manager.

Les points d’enseignement désignent les points enseignés manuellement par l’utilisateur. Les points automatiques ne sont pas créés par enseignement; ils sont automatiquement calculés à partir des points de vision provenant de Mech-Vision.

Points d’enseignement

AbovePickArea: Similaire à la position Home; le robot peut atteindre depuis ce point les points Detect et Dropoff aisément

Detect: Le point où la caméra capture des images

Dropoff: Le point où le robot dépose l’objet

Points automatiques

Pick: Le point où le robot saisit l’objet; il est calculé à partir des points de vision provenant de Mech-Vision

PrePick: Utilisé pour guider le mouvement linéaire d’approche de l’objet avant la préhension; il guide le TCP pour appliquer un décalage par rapport au point Pick le long de l’axe Z du repère du point Pick

PostPick: Utilisé pour guider le mouvement linéaire d’éloignement de l’objet après la préhension; il guide le TCP pour appliquer un décalage par rapport au point Pick le long de l’axe Z du repère de base du robot

Configuration des paramètres

Composant MM init

Le paramétrage réseau dans le programme est défini par MM init. Vous pouvez configurer l’adresse IP, c’est-à-dire l’adresse IP de l’IPC, dans ce composant.

Veuillez vous référer à Configurer l’adresse IP de l’IPC pour modifier l’adresse IP de MM init.

Composant Run Vision

Vous devrez configurer manuellement le paramètre qui déclenche le démarrage de Mech-Vision. Veuillez cliquer sur l’icône tm interface program icon4 dans le coin supérieur gauche du composant Run Vision pour effectuer la configuration.

Pour des instructions détaillées sur la configuration des paramètres, veuillez vous référer à Démarrer le projet Mech-Vision (Run Vision).

Description du programme

Programme de mouvement

Acquisition d’images (detection_sequence)

detection sequence

Préhension (pick_sequence)

Le trajet emprunté par le robot pendant la préhension: Un point éloigné de l’objet → Un point au-dessus de l’objet → Point Pick → Un point au-dessus de l’objet → Un point éloigné de l’objet.

pick sequence

Le nœud grasp_object ne peut pas être exécuté directement. Vous devez en modifier les paramètres pour commander la fermeture de la pince.

Par ailleurs, vous pouvez définir dans le nœud config la distance entre le point au-dessus de l’objet et le point Pick.

Dépose (place_sequence)

place sequence

Le nœud release_object ne peut pas être exécuté directement. Vous devez en modifier les paramètres pour commander l’ouverture de la pince.

Programme principal

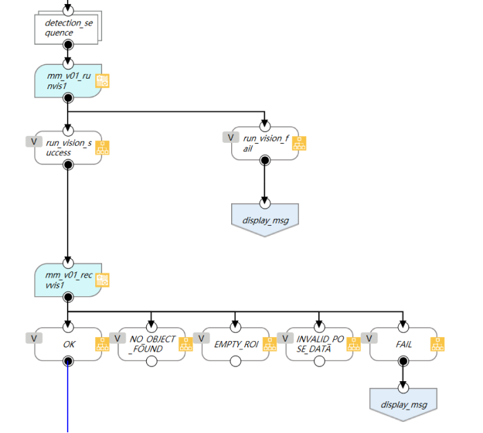
Tout d’abord, le composant MM init est ajouté après le nœud Start pour établir la communication. Vous pouvez modifier l’adresse IP dans le composant MM init. Veuillez vous assurer que le robot et l’IPC sont sur le même sous-réseau.

mm vision pick and place2

Après le nœud socket_connect, detection_sequence guide le robot vers le point de capture d’images.

Ensuite, le composant Run Vision est ajouté pour démarrer Mech-Vision. Vous pouvez configurer les paramètres et définir des recettes de paramètres dans ce composant.

Ensuite, le composant Receive Vision est ajouté pour obtenir le résultat de vision de Mech-Vision. Ce composant comporte quatre sous-nœuds. Vous pouvez modifier la logique selon vos besoins. Si aucun nuage de points n’est reçu et que vous souhaitez relancer Mech-Vision, vous pouvez connecter le nœud EMPTY_ROI à mm_v01_runvis1.

mm vision pick and place3

Le résultat de vision reçu de Mech-Vision est stocké dans la variable globale g_mm_socket_recv_array sous forme de chaînes.

Le flux du projet ci-dessous traite les données de g_mm_socket_recv_array. Le programme détermine si tous les points sont reçus en une seule fois. Dans le cas contraire, le programme passe à mm_v01_recvvis1, puis stocke les points dans la variable globale g_mm_total_point.

mm vision pick and place4

Enfin, le résultat de vision reçu de Mech-Vision sera utilisé pour calculer les points automatiques et guider le mouvement du robot.

mm vision pick and place5

Cette page est-elle utile ?

Veuillez nous indiquer comment améliorer :

Nous accordons de l’importance à votre vie privée

Nous utilisons des cookies pour vous offrir la meilleure expérience possible sur notre site web. En continuant à utiliser le site, vous reconnaissez accepter l’utilisation des cookies. Si vous refusez, un cookie unique sera utilisé pour garantir que vous ne soyez pas suivi ou reconnu lors de votre visite sur ce site.