选择机器人手眼标定流程

您正在查看预发布版本(V2.2.0)的文档。如果您想查阅其他版本的文档,可以点击页面右上角“切换版本”按钮进行切换。

■ 如果您不确定当前使用的产品是哪个版本,请随时联系梅卡曼德技术支持

机器人与 2D 相机的手眼标定是指建立相机坐标系与机器人坐标系对应关系的过程,将视觉系统确定的物体位姿转换为机器人坐标系下的位姿,从而引导机器人精准完成抓取任务。手眼标定结果的精度是影响机器人抓取精度重要因素之一。

当搭建完成梅卡曼德视觉系统后,你可以进行机器人手眼标定。此外,在以下情况下,你需要重新进行机器人手眼标定:

  • 相机相对于机器人底座(相机 Eye to hand 安装方式)或者法兰(相机 Eye in hand 安装方式)发生位置变化。

  • 更换相机。

  • 更换机器人。

  • 机器人的工作环境或布局发生更改。

  • 抓取精度要求提高。

  • 发生撞击或者移动导致机器人或相机位置发生变化。

  • 出现抓不准问题且外参误差变大。

  • 重新畸变标定。

  • 应用长期运行(为保证系统稳定性,需要定期重新进行手眼标定)。

选择合适的标定流程

机器人通信方式、相机安装方式、标定方式和采集标定数据方法,都影响具体的标定过程。Mech-Vision针对不同场景提供了标准化的标定流程,方便快速和准确地完成相机内参和外参的标定。

关于机器人通信方式、相机安装方式、标定方式和采集标定数据方法的解释,请参考 手眼标定相关概念

select calib process

请根据相机安装方式选择相应的标定流程。

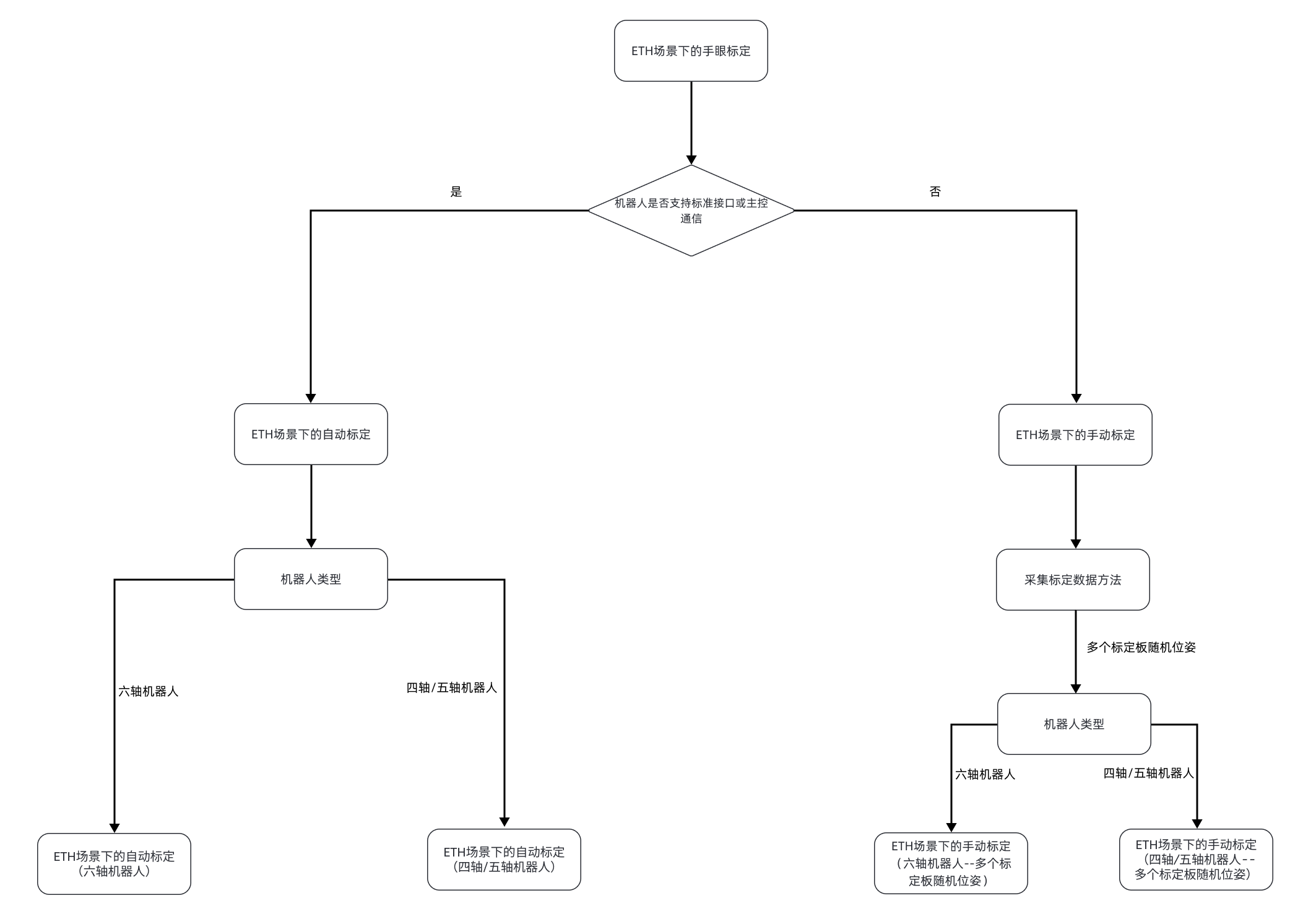
ETH场景下的手眼标定流程

如果相机安装方式为 ETH,请参照本节进一步选择标定流程。

select eth calib process

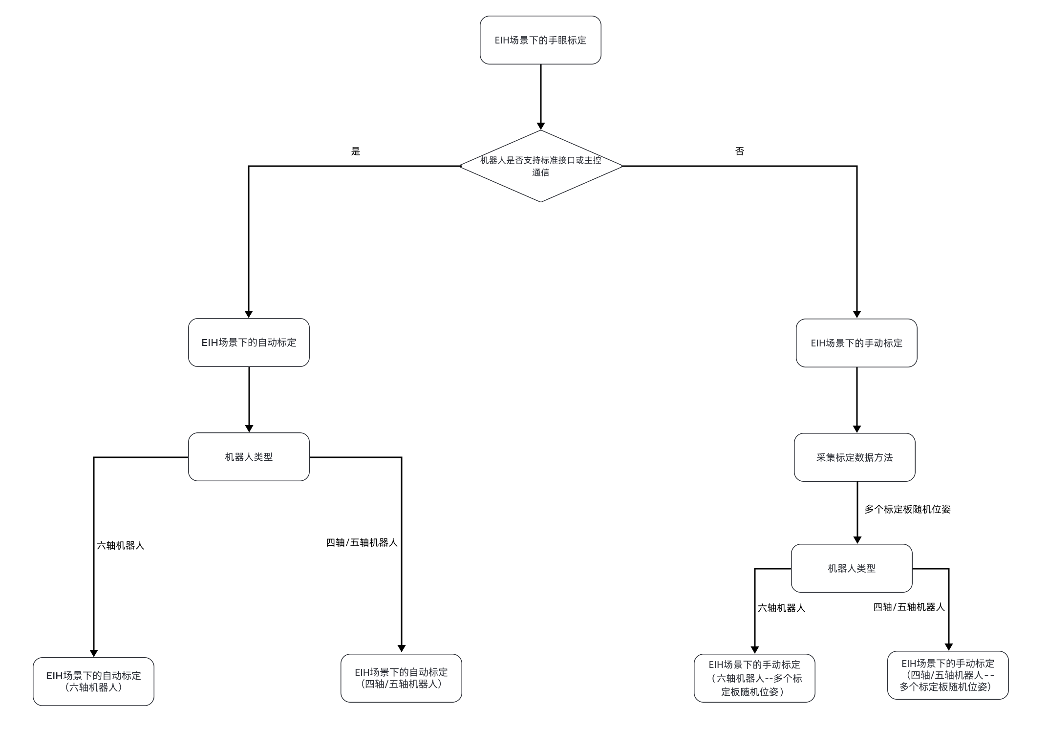
EIH场景下的手眼标定流程

如果相机安装方式为 EIH,请参照本节进一步选择标定流程。

select eih calib process

该页面是否有帮助?

可以通过以下方式反馈意见:

我们重视您的隐私

我们使用 cookie 为您在我们的网站上提供最佳体验。继续使用该网站即表示您同意使用 cookie。如果您拒绝,将使用一个单独的 cookie 来确保您在访问本网站时不会被跟踪或记住。