Custom Communication Mode

You are currently viewing the documentation for the latest version (2.2.1). To access a different version, click the "Switch version" button located in the upper-right corner of the page.

■ If you are not sure which version of the product you are currently using, please feel free to contact Mech-Mind Technical Support.

Custom communication mode means establishing device connections through standard or custom industrial communication protocols. Data interaction follows mutually agreed formats and parsing rules. This mode is suitable for scenarios with special communication requirements and can flexibly meet various system integration needs.

Application Scenarios of Custom Communication Mode

The core value of custom communication mode is to unify communication parsing, project triggering, result return, and data archiving into one configurable workflow, without writing scripts or developing adapters for each project. This not only lowers implementation and maintenance barriers, but also allows communication solutions to be adjusted quickly based on on-site needs.

This mode applies to a wide range of scenarios, for example:

  • Traceability scenario: After an external device (such as MES or line PLC) sends the workpiece SN code, the system automatically triggers inspection, returns measurement results to the upper-level system, and archives images and results associated with the SN code.

  • Mixed-line scenario: A single production line manufactures multiple products. Based on the model field sent by external devices, the system automatically switches to the corresponding measurement project and parameters, reducing product switch-over risks without manual program changes.

  • Rapid-change scenario: When temporary on-site requirements arise, such as adding return fields, adjusting message formats, or connecting to a new upper-level system, quick adaptation can be achieved through configuration without a software release update.

Configuration Process of Custom Communication Mode

The following diagram shows the configuration process of custom communication mode. Specific steps may vary by application scenario. Follow actual operations.

communication-mode-custom-config-flow

The configuration steps are described as follows:

No. Step Description

1

Negotiate communication specifications

Both parties need to agree on the industrial communication protocol to use (such as TCP or Modbus), and clarify data formats, transmission methods, and parsing rules. For details, see Negotiate Communication Specifications.

2

Configure custom communication service

Create and configure a custom communication service in Mech-MSR, and set protocol parameters and data mapping rules. For details, see Configure Custom Communication Service.

3

Build communication and measurement projects

Build Mech-MSR projects based on communication and measurement requirements to implement logic such as data parsing, project triggering, measurement execution, and result return. For details, see Build Communication and Measurement Projects.

4

Configure communication trigger rules

Set trigger rules to define when project execution is triggered by custom communication services. For details, see Configure Communication Trigger Rules.

5

Communication test

After configuration is complete, perform communication tests to verify whether communication connections, data interaction, and processing logic meet expectations. For details, see Communication Test.

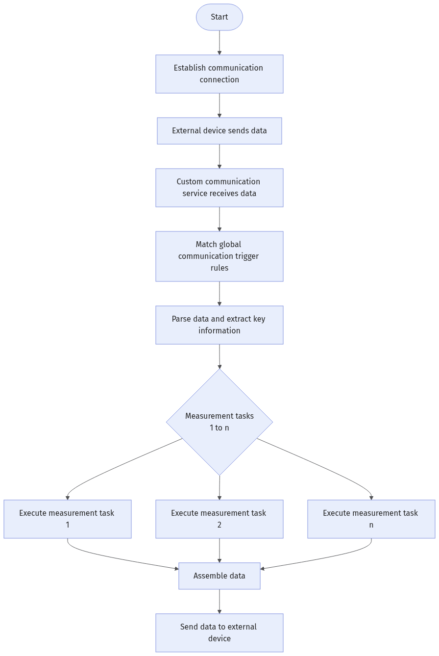
Operating Mechanism of Custom Communication Mode

After completing the configuration process above, the system runs according to the following mechanism.

communication-mode-custom-running-mechanism

Is this page helpful?

You can give a feedback in any of the following ways:

We Value Your Privacy

We use cookies to provide you with the best possible experience on our website. By continuing to use the site, you acknowledge that you agree to the use of cookies. If you decline, a single cookie will be used to ensure you're not tracked or remembered when you visit this website.