Select Proper Hand-Eye Calibration Process

You are currently viewing the documentation for a pre-release version (2.2.0). To access documentation for other versions, click the "Switch Version" button located in the upper-right corner of the page.

■ If you're unsure about the version of the product you are using, please contact Mech-Mind Technical Support for assistance.

Hand-eye calibration refers to the process of establishing the correspondence between the camera frame and the robot frame. Through hand-eye calibration, the poses of objects or features obtained by the camera can be accurately transformed into poses in the robot frame. The accuracy of hand-eye calibration is one of the important factors affecting the accuracy of robot operations.

After the Mech-Mind Vision System is constructed, you can start the hand-eye calibration. In addition, you need to perform hand-eye calibration again in any of the following conditions:

  • The camera moves in reference to the robot base (in the eye-to-hand setup) or flange (in the eye-in-hand setup).

  • The camera is replaced.

  • The robot is replaced.

  • The robot’s working environment or layout changes.

  • The requirement for picking accuracy increases.

  • A collision or movement causes changes in the position of the robot or camera.

  • Issues with inaccurate picking arise and the extrinsic parameter errors increase.

  • The camera intrinsic parameters have been corrected.

  • The application runs for a long time (to ensure system stability, it is necessary to periodically perform hand-eye calibration again).

Select the Proper Calibration Process

The calibration procedures are affected by robot communication modes, camera mounting modes, calibration modes, and calibration data collection methods. Mech-Vision provides standardized calibration procedures for various scenarios, helping you calibrate the camera’s intrinsic and extrinsic parameters quickly and accurately.

For explanations of the robot communication modes, camera mounting modes, calibration modes, and calibration data collection methods, refer to the section Calibration-related Concepts.

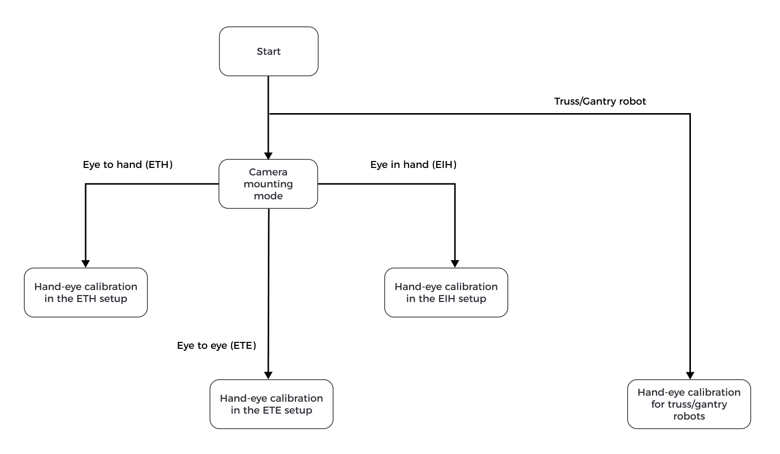
select calib process

Please select the calibration processes according to the camera mounting modes.

If a gantry robot is used in a project, follow the process of Hand-Eye Calibration for Gantry Robots.

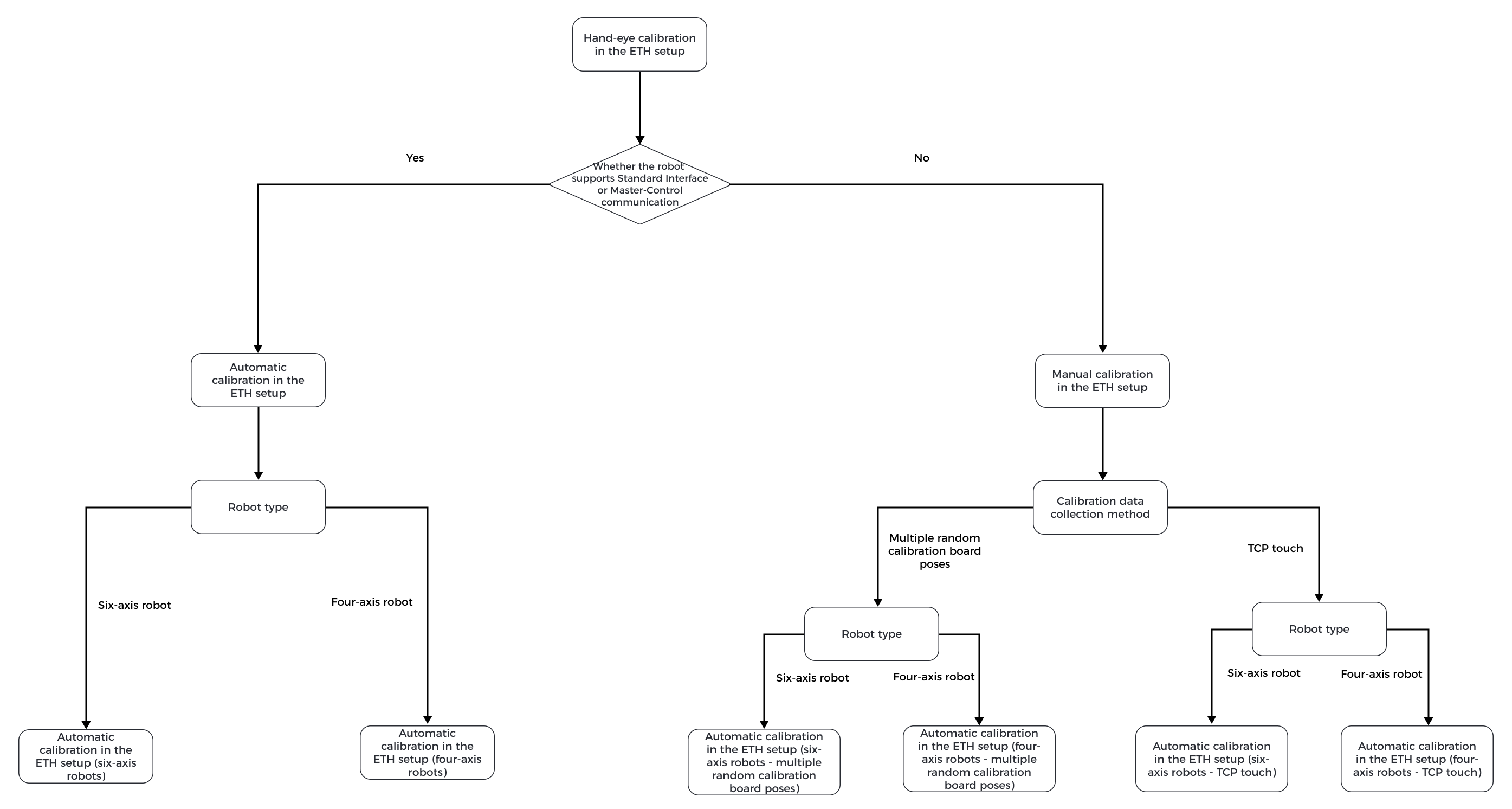
Hand-Eye Calibration in the ETH Setup

If the camera mounting mode is ETH, further select a specific calibration process in this section.

select eth calib process

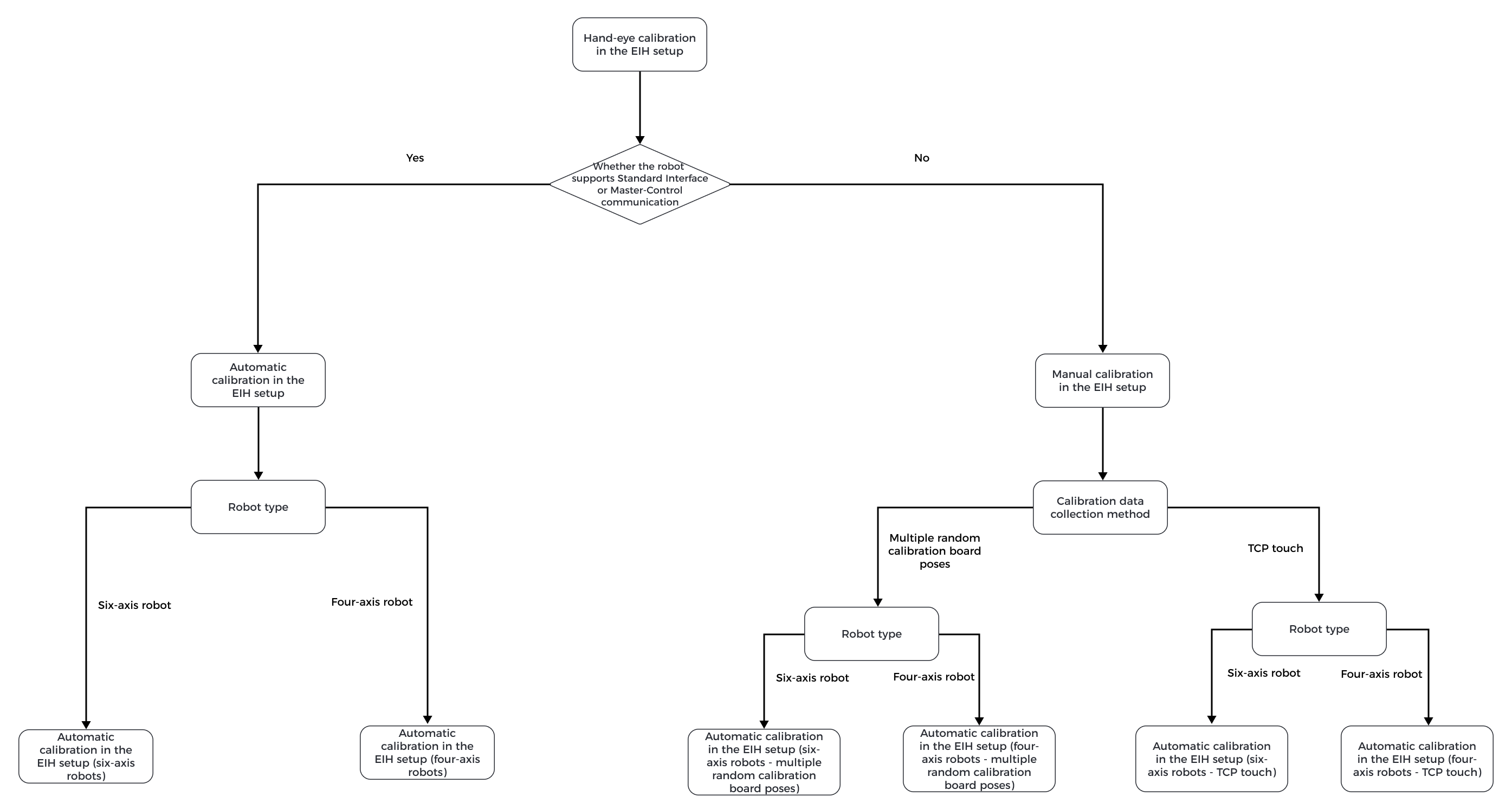
Hand-Eye Calibration in the EIH Setup

If the camera mounting mode is EIH, further select a specific calibration process in this section.

select eih calib process

Is this page helpful?

You can give a feedback in any of the following ways:

We Value Your Privacy

We use cookies to provide you with the best possible experience on our website. By continuing to use the site, you acknowledge that you agree to the use of cookies. If you decline, a single cookie will be used to ensure you're not tracked or remembered when you visit this website.