Set ROI

You are currently viewing the documentation for a pre-release version (2.2.0). To access documentation for other versions, click the "Switch Version" button located in the upper-right corner of the page.

■ If you're unsure about the version of the product you are using, please contact Mech-Mind Technical Support for assistance.

By setting a 2D or 3D ROI, the unwanted pixels in the image or points in the point cloud can be filtered in succeeding Step, and thus the processing speed of the entire Mech-Vision project can be increased.

Instructions for Setting 2D ROI

  1. Select the Step in which you want to set a 2D ROI, click Set 2D ROI button in the Step Parameters panel, and then a Set ROI window will pop up.

    set roi use 2d roi
  2. Hold down the left mouse button and drag to select an ROI on the displayed 2D image or depth map, and then click the left mouse button again to confirm. The select frame will be displayed in red if the ROI is set successfully. If you need to re-select the ROI, please click the left mouse button and drag again.

    set roi cap save 2d roi
  3. The coordinates of the selected ROI will be displayed in the ROI Properties section. Click OK to save and exit.

Instructions for Setting 3D ROI

Before setting a 3D ROI, please go to Project Assistant and select a scene point cloud for reference, or else an alert window will pop up and the setting cannot continue.

  1. Select the Step in which you want to set a 3D ROI, click Set 3D ROI button in the Step Parameters panel, and then a Set ROI window will pop up.

    set roi use 3d roi
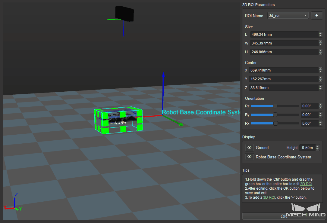
  2. The Set 3D ROI window consists of 4 parts: Point Cloud Display, 3D ROI Parameters, Display, and Tips.

    • Point Cloud Display area includes robot frame, camera frame, 3D ROI, and target cloud.

    • 3D ROI Parameters includes the name, size, center, and orientation of the 3D ROI.

    • Display Settings area is used for adjusting the display status of ground and robot frame.

    • Tips provides tips for 3D ROI setting.

      set roi introduce set 3d roi tool
  3. Hold down the Ctrl key and drag the faces of the selection tool to adjust the position of the 3D ROI. Hold down the Ctrl key and drag the handles of the selection tool to adjust the dimensions of the 3D ROI. You can also configure the size, center, and orientation to adjust the 3D ROI in the 3D ROI Parameters section.

  4. In addition to editing the default 3D ROI directly, you can create a new 3D ROI. Click set roi icon add 3d roi next to the ROI Name, and an Add ROI pop-up window will appear, as shown below. Enter the name of the new 3D ROI, and click OK to finish. Then you can adjust the 3D ROI in the Point Cloud Display area. To switch between different 3D ROIs, please click on the down arrow icon next to the ROI Name and select the 3D ROI you want to edit in the drop-down list.

    set roi add 3d roi

Steps related to 3D ROI include: Extract 3D Points in 3D ROI, Collect Poses in 3D ROI, Invalidate Depth Pixels outside 3D ROI, Validate Existence of Poses in 3D ROI, Read 3D ROI Center, Save Regions around Poses as 3D ROIs, Extract Empty Regions in Depth Map within 3D ROI.

Please pay attention to the following issues when setting the 2D ROI or 3D ROI:

  • If different 3D ROIs are created, please make sure that the one used in the Step corresponds to the appropriate 3D ROI.

  • The set ROI should cover the bin where target objects are placed, which can reduce the picking deviation due to the worn bin or shaking during picking. In addition,the ROI should be slightly larger than the bin used on site.

Is this page helpful?

You can give a feedback in any of the following ways:

We Value Your Privacy

We use cookies to provide you with the best possible experience on our website. By continuing to use the site, you acknowledge that you agree to the use of cookies. If you decline, a single cookie will be used to ensure you're not tracked or remembered when you visit this website.