Select the Robot Hand-Eye Calibration Workflow

You are currently viewing the documentation for a pre-release version (2.2.0). To access documentation for other versions, click the "Switch Version" button located in the upper-right corner of the page.

■ If you're unsure about the version of the product you are using, please contact Mech-Mind Technical Support for assistance.

Hand-eye calibration between a robot and a 2D camera refers to the process of establishing the correspondence between the camera coordinate system and the robot coordinate system. It converts object poses determined by the vision system into poses in the robot coordinate system, thereby guiding the robot to complete picking tasks accurately. The accuracy of hand-eye calibration results is one of the key factors affecting robot picking accuracy.

After the Mech-Mind vision system is set up, you can perform robot hand-eye calibration. In addition, you need to recalibrate in the following cases:

  • The camera position changes relative to the robot base (Eye to Hand mounting) or flange (Eye in Hand mounting).

  • The camera is replaced.

  • The robot is replaced.

  • The robot working environment or layout changes.

  • Higher picking accuracy is required.

  • Collision or movement causes the robot or camera position to change.

  • Picking inaccuracy occurs and extrinsic parameter error increases.

  • Distortion calibration is performed again.

  • The application runs for a long period (regular hand-eye recalibration is required to ensure system stability).

Select an Appropriate Calibration Workflow

Robot communication method, camera mounting method, calibration method, and calibration data collection method all affect the specific calibration process. Mech-Vision provides standardized calibration workflows for different scenarios, making it easier to complete camera intrinsic and extrinsic calibration quickly and accurately.

For explanations of robot communication method, camera mounting method, calibration method, and calibration data collection method, refer to Hand-Eye Calibration Concepts.

select calib process

Select the corresponding calibration workflow based on the camera mounting method.

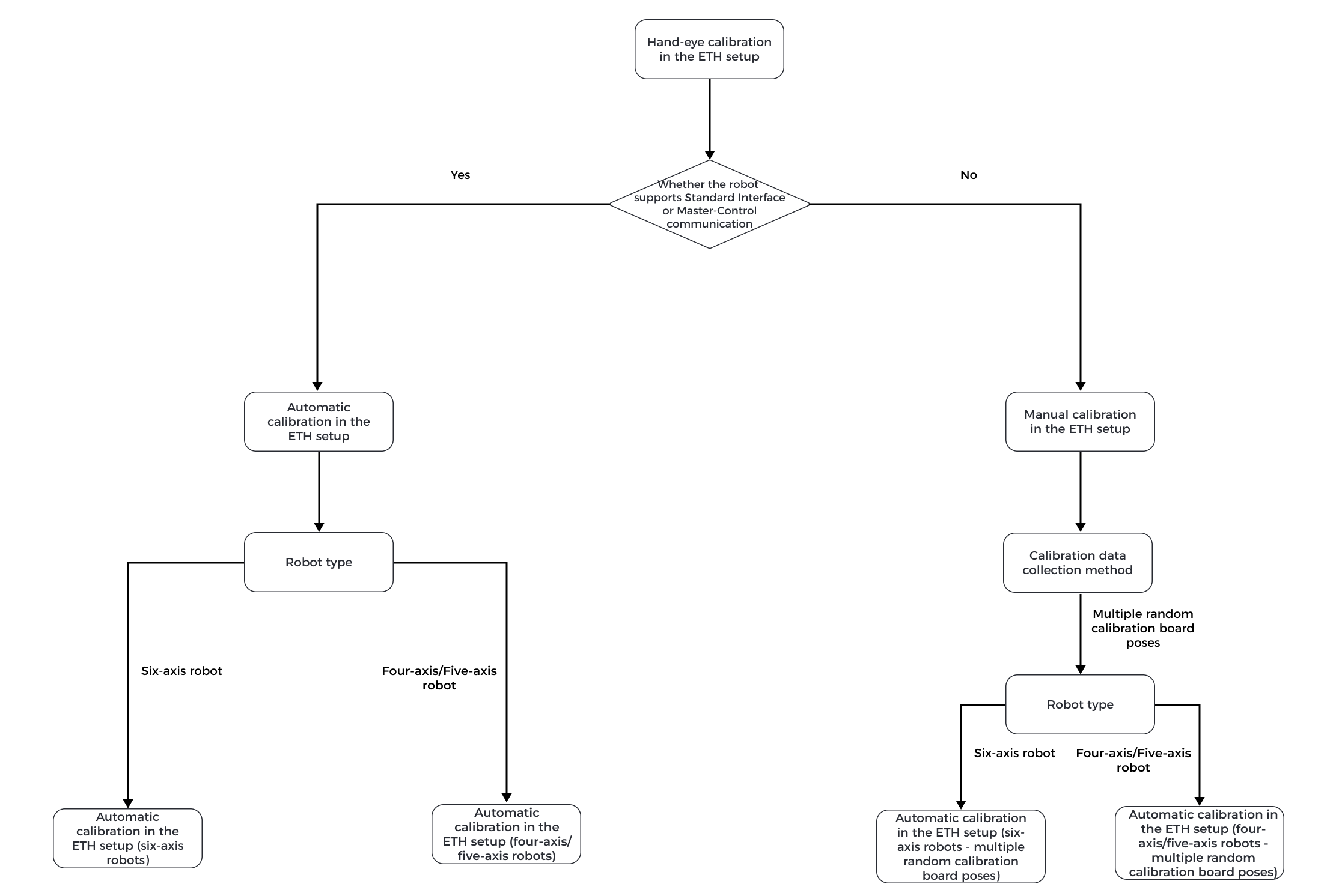
Hand-Eye Calibration Workflow in ETH Scenarios

If the camera mounting method is ETH, use this section to further select the calibration workflow.

select eth calib process

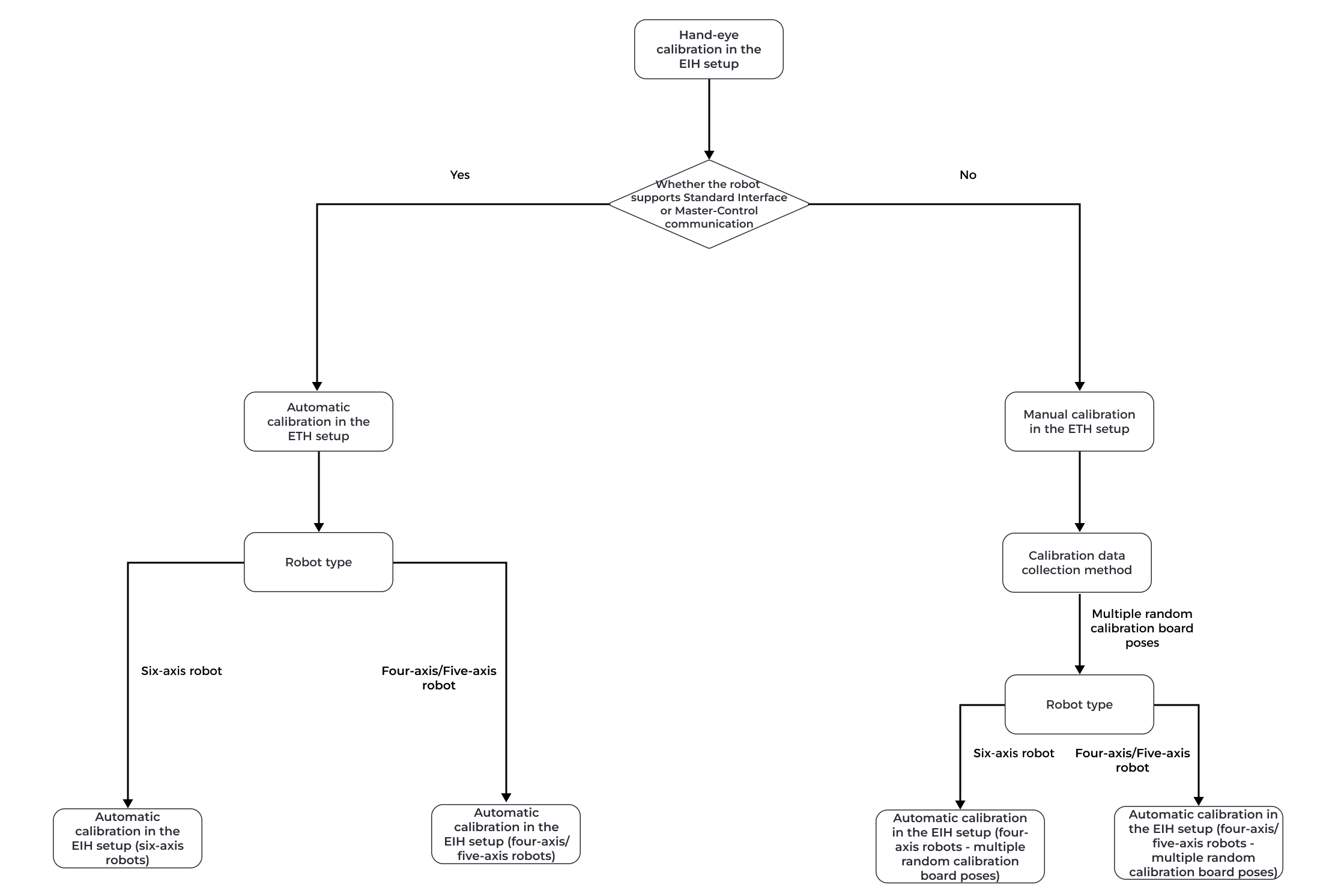
Hand-Eye Calibration Workflow in EIH Scenarios

If the camera mounting method is EIH, use this section to further select the calibration workflow.

select eih calib process

Is this page helpful?

You can give a feedback in any of the following ways:

We Value Your Privacy

We use cookies to provide you with the best possible experience on our website. By continuing to use the site, you acknowledge that you agree to the use of cookies. If you decline, a single cookie will be used to ensure you're not tracked or remembered when you visit this website.