Select Proper Hand-Eye Calibration Process
Hand-Eye Calibration establishes the transformation relationship between the camera and robot reference frames. With this relationship, the object pose determined by the vision system can be transformed into that in the robot reference frame, which guides the robot to perform its tasks. The accuracy of hand-eye calibration results affects the accuracy of robot picking.
After the Mech-Mind Vision System is constructed, you can start the hand-eye calibration. In addition, you need to perform hand-eye calibration again in any of the following conditions:
-
The camera moves in reference to the robot base (in the eye-to-hand setup) or flange (in the eye-in-hand setup).
-
The camera is replaced.
-
The robot is replaced.
Select the Proper Calibration Process
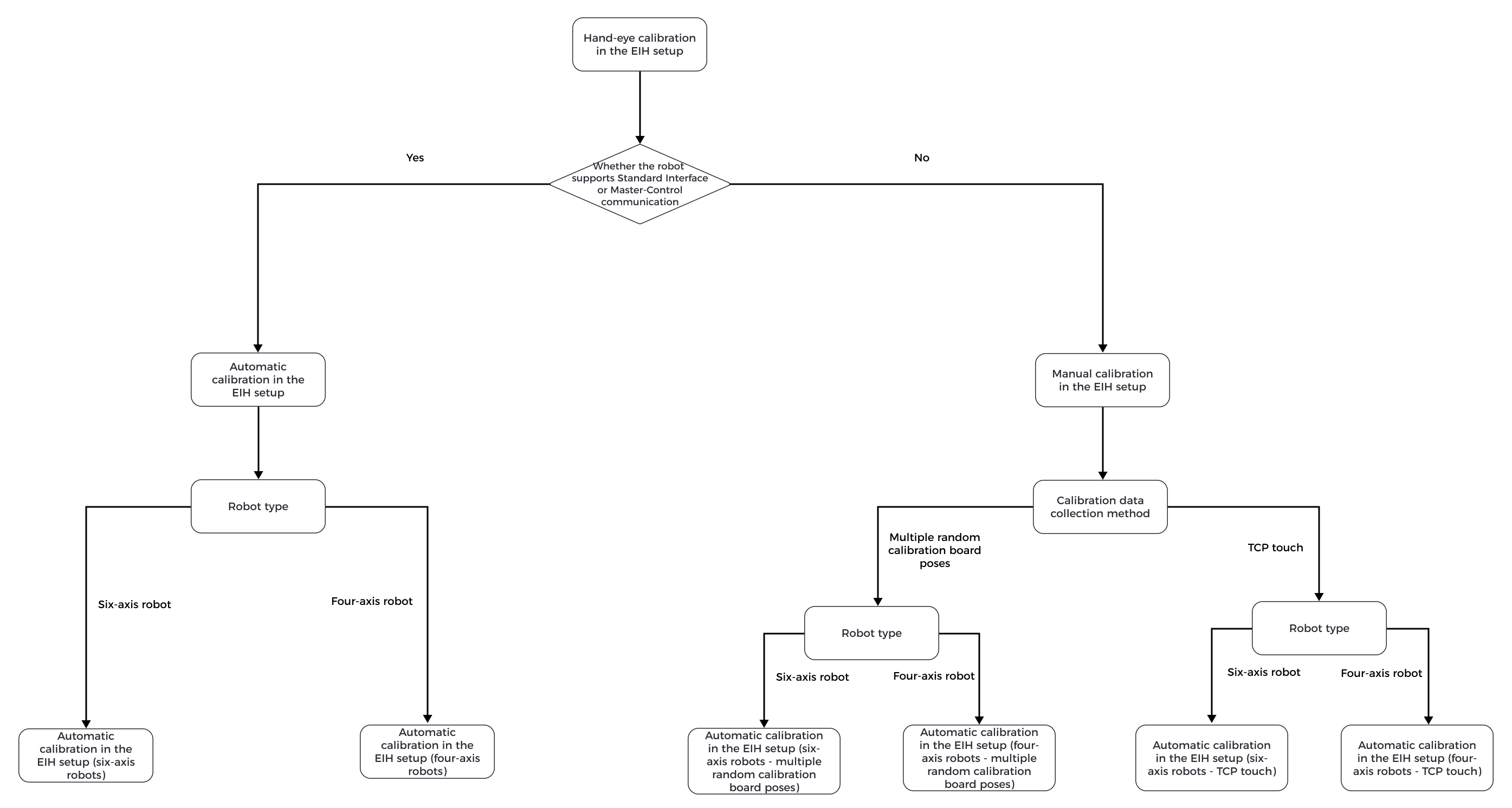
The calibration procedures are affected by robot communication modes, camera mounting modes, calibration modes, and calibration data collection methods.Mech-Vision provides standardized calibration procedures for various scenarios, helping you calibrate the camera’s intrinsic and extrinsic parameters quickly and accurately.
For explanations of the robot communication modes, camera mounting modes, calibration modes, and calibration data collection methods, refer to the section Calibration-related Concepts. |

Please select the calibration processes according to the camera mounting modes.
-
If the camera mounting mode is eye to hand (ETH), go to Hand-Eye Calibration in the ETH Setup for further selection.
-
If the camera mounting mode is eye to hand (ETH), go to Hand-Eye Calibration in the EIH Setup for further selection.
-
If the camera mounting mode is eye to eye (ETE), follow the process of Hand-Eye Calibration in the ETE Setup.
If a gantry robot is used in a project, follow the process of Hand-Eye Calibration for Gantry Robots. |