选择机器人手眼标定流程

您正在查看最新版本(V2.2.0)的文档。如果您想查阅其他版本的文档,可以点击页面右上角“切换版本”按钮进行切换。

■ 如果您不确定当前使用的产品是哪个版本,请随时联系梅卡曼德技术支持

手眼标定是指建立相机坐标系与机器人坐标系对应关系的过程。通过手眼标定,可将相机获取的物体或特征的位姿,准确转换为机器人坐标系下的位姿。手眼标定精度是影响机器人作业精度的重要因素之一。

当搭建完成梅卡曼德视觉系统后,你可以进行机器人手眼标定。此外,在如下情况下,你需要重新进行机器人手眼标定:

  • 相机相对于机器人底座(相机Eye to hand安装方式)或者法兰(相机Eye in hand安装方式)发生位置变化。

  • 更换相机。

  • 更换机器人。

  • 机器人的工作环境或布局发生更改。

  • 抓取精度要求提高。

  • 发生撞击或者移动导致机器人或相机位置发生变化。

  • 出现抓不准问题且外参误差变大。

  • 校正了相机内参。

  • 应用长期运行(为保证系统稳定性,需要定期重新进行手眼标定)。

选择合适的标定流程

机器人通信方式、相机安装方式、标定方式和采集标定数据方法,都影响具体的标定过程。Mech-Vision针对不同场景提供了标准化的标定流程,方便快速和准确地完成相机内参和外参的标定。

关于机器人通信方式、相机安装方式、标定方式和采集标定数据方法的解释,请参考 标定相关概念

select calib process

请根据相机安装方式选择相应的标定流程。

如果项目使用的机器人为桁架机器人,那么请参考桁架机器人的手眼标定流程进行标定。

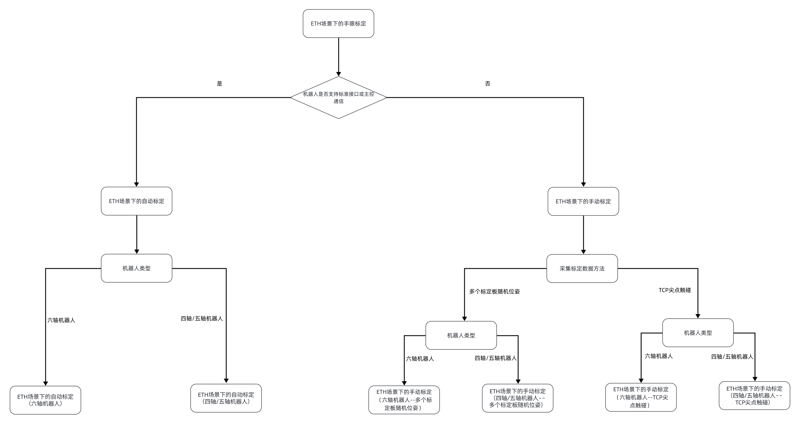
ETH场景下的手眼标定流程

如果相机安装方式为ETH,请参照本节进一步选择标定流程。

select eth calib process

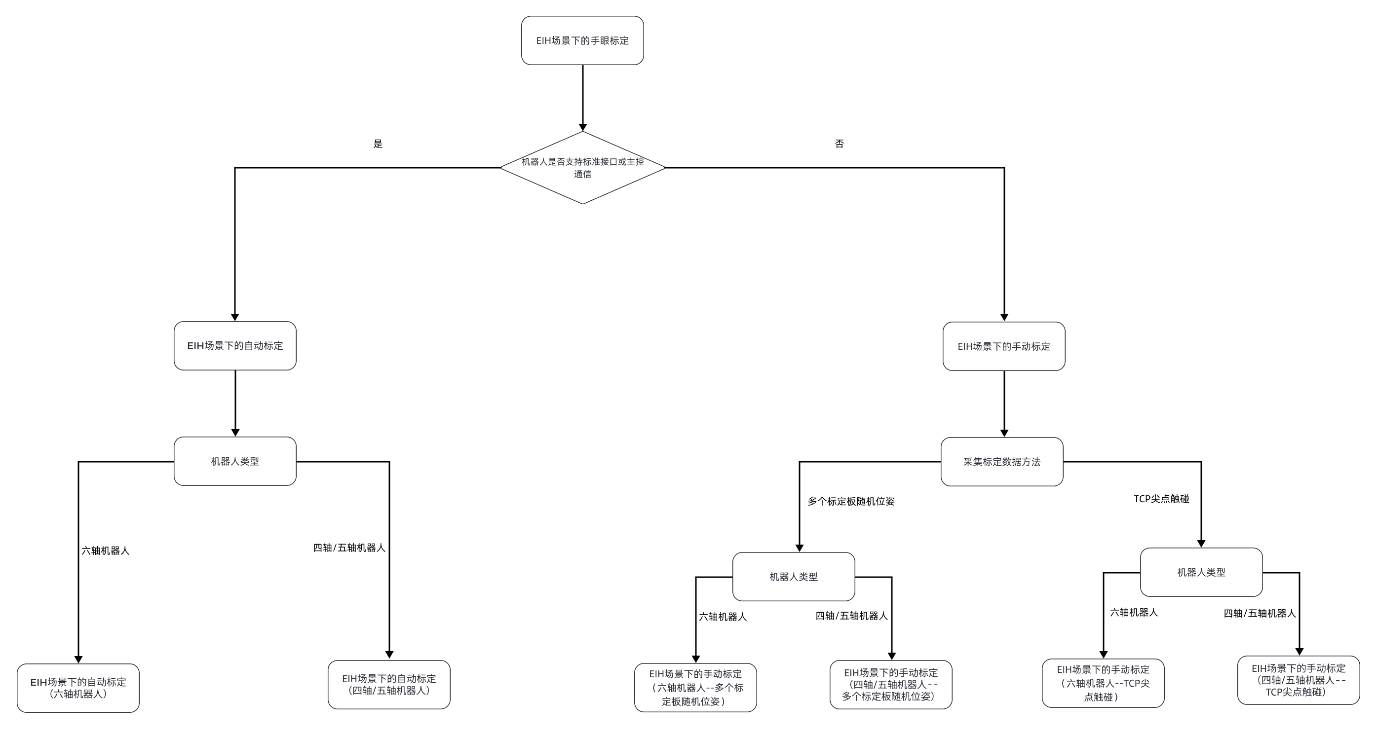
EIH场景下的手眼标定流程

如果相机安装方式为EIH,请参照本节进一步选择标定流程。

select eih calib process

该页面是否有帮助?

可以通过以下方式反馈意见:

我们重视您的隐私

我们使用 cookie 为您在我们的网站上提供最佳体验。继续使用该网站即表示您同意使用 cookie。如果您拒绝,将使用一个单独的 cookie 来确保您在访问本网站时不会被跟踪或记住。