Approche du dépannage des erreurs de préhension

Vous consultez actuellement la documentation pour la dernière version (2.1.2). Pour accéder à une autre version, cliquez sur le bouton "Changer de version" situé dans le coin supérieur droit de la page.

■ Si vous n’êtes pas sûr de la version du produit que vous utilisez, veuillez contacter le support technique Mech-Mind pour obtenir de l’aide.

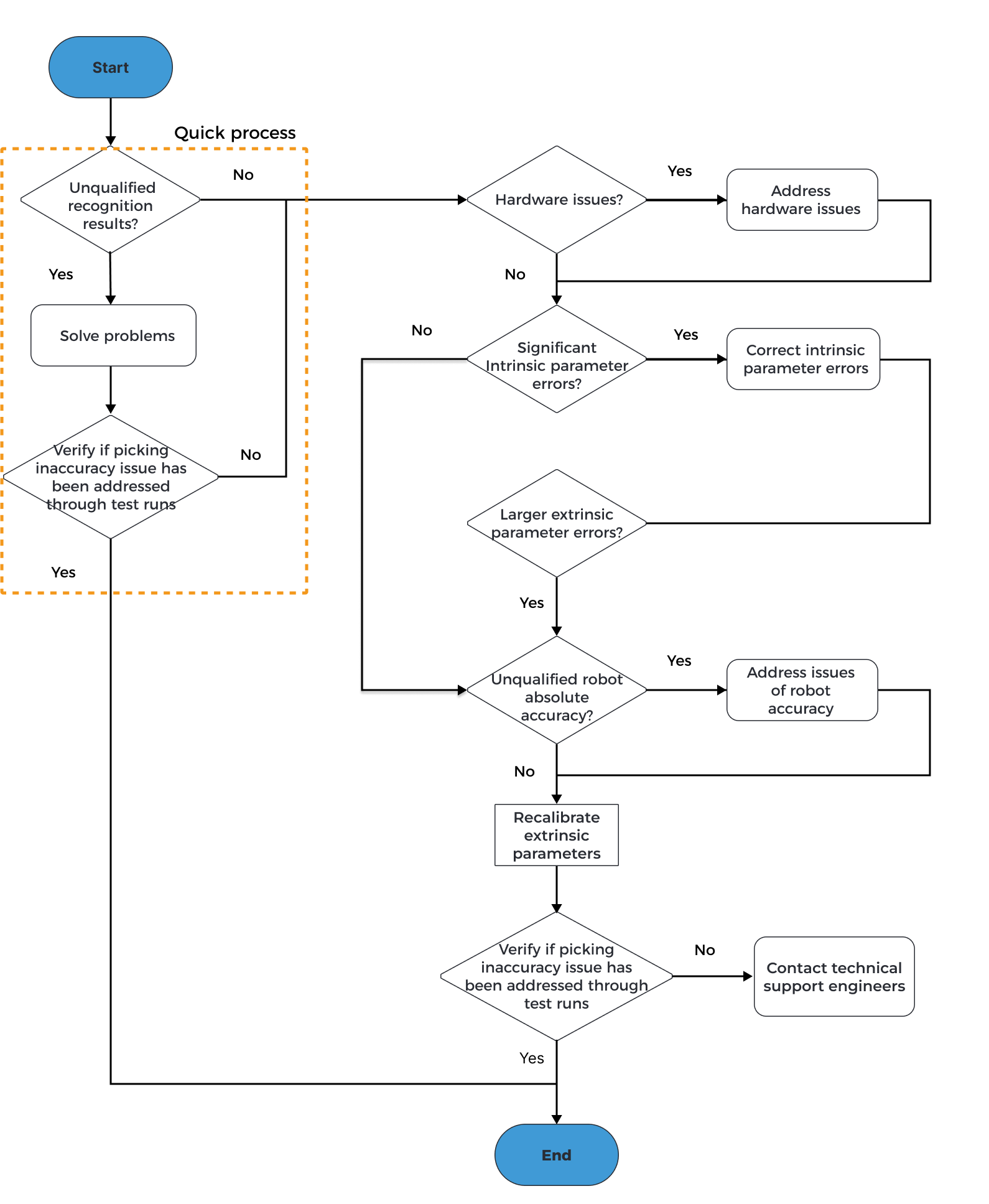
Lorsqu’un « problème d’imprécision de la préhension du robot » survient, vous pouvez généralement dépanner les erreurs de préhension selon le processus illustré dans la figure suivante:

troubleshooting picking errors
La partie suivante décrit les lignes directrices générales pour le dépannage des erreurs de préhension. Pour plus de détails sur les méthodes de vérification, les critères et les méthodes de correction d’erreurs pour chaque élément de vérification, voir les instructions dans les sections suivantes.

Processus rapide

En fonction des facteurs les plus susceptibles d’affecter la précision de la préhension, commencez par vérifier si la qualité de la reconnaissance s’est dégradée (si la qualité du nuage de points s’est dégradée, si la performance d’inférence de l’apprentissage profond s’est dégradée (si le projet utilise l’apprentissage profond), ou si la performance d’appariement 3D s’est dégradée).

  • Si oui, identifiez immédiatement la cause du problème et contactez le Support technique pour le résoudre. Effectuez ensuite un essai pour vérifier si le problème a été résolu.

    • Si oui, le dépannage se termine.

    • Si non, suivez le processus complet pour continuer le dépannage.

  • Si non, suivez le processus complet pour continuer le dépannage.

Processus complet

Si la qualité de la reconnaissance du projet de vision ne se dégrade pas selon le processus rapide ci-dessus, suivez le processus ci-dessous pour continuer le dépannage:

  1. Vérifier s’il existe des problèmes matériels.

    • Si oui, corrigez d’abord le problème matériel puis passez à l’étape suivante.

    • Si non, passez à l’étape suivante.

  2. Vérifier si l’erreur des paramètres intrinsèques augmente.

    • Si oui, corrigez d’abord les paramètres intrinsèques, puis passez à l’étape suivante. Si les paramètres intrinsèques ne peuvent pas être corrigés, contactez le Support technique pour résoudre le problème.

    • Si non, passez à l’étape suivante.

  3. Évaluer si l’erreur des paramètres extrinsèques augmente. Puis passez à l’étape suivante.

  4. Vérifier si la précision absolue du robot diminue.

    • Le cas échéant, traitez les problèmes de précision du robot avant de passer à l’étape suivante.

    • Si non, passez à l’étape suivante.

  5. Recalibrer les paramètres extrinsèques.

  6. Vérifier si le problème d’imprécision de la préhension a été résolu au moyen d’essais.

    • Si oui, le dépannage se termine.

    • Si non, contactez le Support technique.

Cette page est-elle utile ?

Veuillez nous indiquer comment améliorer :

Nous accordons de l’importance à votre vie privée

Nous utilisons des cookies pour vous offrir la meilleure expérience possible sur notre site web. En continuant à utiliser le site, vous reconnaissez accepter l’utilisation des cookies. Si vous refusez, un cookie unique sera utilisé pour garantir que vous ne soyez pas suivi ou reconnu lors de votre visite sur ce site.