选择机器人手眼标定流程
手眼标定是指建立相机坐标系与机器人坐标系对应关系的过程,将视觉系统确定的物体位姿转换为机器人坐标系下的位姿,从而引导机器人精准完成抓取任务。手眼标定结果的精度是影响机器人抓取精度重要因素之一。
当搭建完成梅卡曼德视觉系统后,你可以进行机器人手眼标定。此外,在如下情况下,你需要重新进行机器人手眼标定:
- 
相机相对于机器人底座(相机Eye to hand安装方式)或者法兰(相机Eye in hand安装方式)发生位置变化。 
- 
更换相机。 
- 
更换机器人。 
选择合适的标定流程
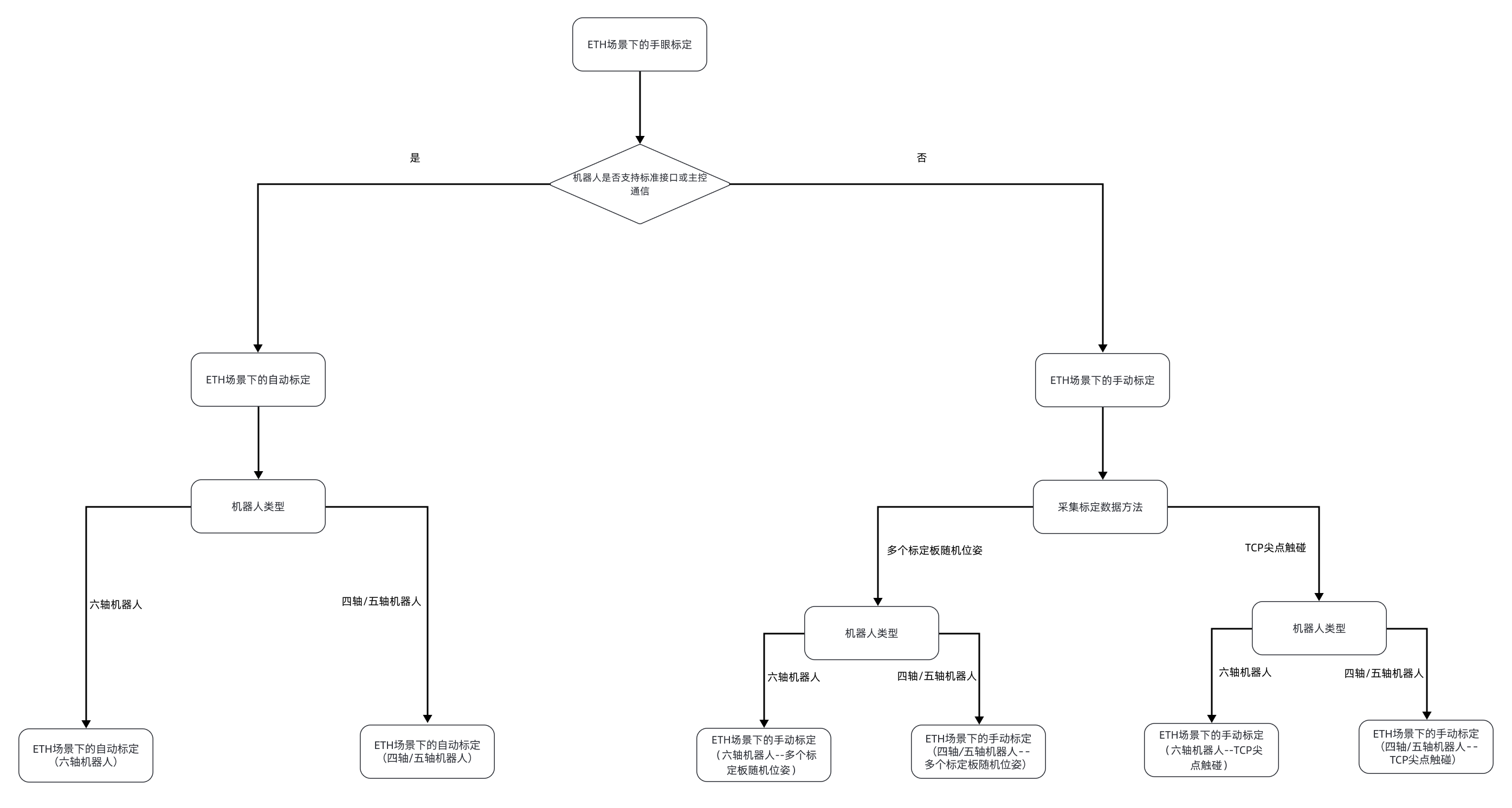
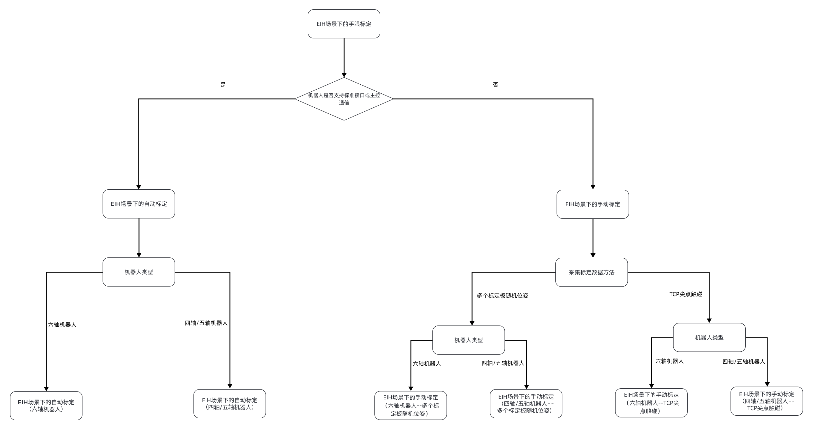
机器人通信方式、相机安装方式、标定方式和采集标定数据方法,都影响具体的标定过程。Mech-Vision针对不同场景提供了标准化的标定流程,方便快速和准确地完成相机内参和外参的标定。
| 关于机器人通信方式、相机安装方式、标定方式和采集标定数据方法的解释,请参考 标定相关概念。 | 
 
请根据相机安装方式选择相应的标定流程。
- 
如果相机安装方式为Eye to hand(ETH),请参考ETH场景下的手眼标定进行进一步选择。 
- 
如果相机安装方式为Eye in hand(EIH),请参考EIH场景下的手眼标定进行进一步选择。 
- 
如果相机安装方式为Eye to eye(ETE),请参考ETE场景下的手眼标定流程进行标定。 
| 如果项目使用的机器人为桁架机器人,那么请参考桁架机器人的手眼标定流程进行标定。 | 
 
