样例程序17:MM_S17_Vis_ParseLabel

您正在查看预发布版本(V2.2.0)的文档。如果您想查阅其他版本的文档,可以点击页面右上角“切换版本”按钮进行切换。

■ 如果您不确定当前使用的产品是哪个版本,请随时联系梅卡曼德技术支持

程序简介

功能说明

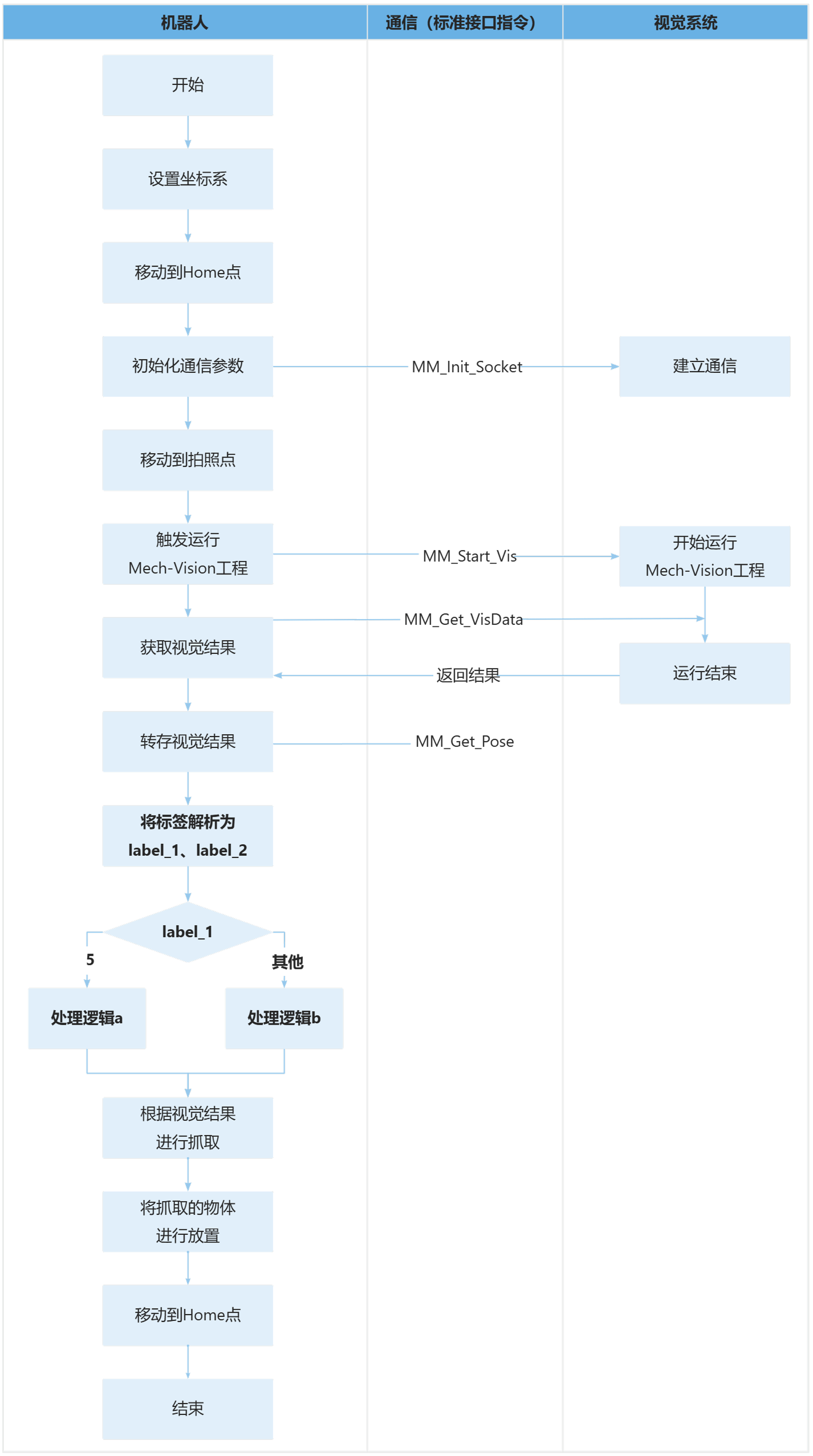
机器人触发Mech-Vision工程运行以获取视觉结果,接着对标签进行解析,然后根据不同标签增加不同处理流程,进而执行抓取和放置操作。

文件路径

Mech-Vision和Mech-Viz软件安装目录下Communication Component/Robot_Interface/KUKA/sample/MM_S17_Vis_ParseLabel

所需工程

Mech-Vision工程(输出步骤的labels端口需要存在数据)

使用前提

  1. 已完成标准接口通信配置

  2. 已完成自动标定

此样例程序仅是示例程序。用户需根据实际情况在此基础上进行修改,请勿直接使用该程序。

程序解读

以下为MM_S17_Vis_ParseLabel样例程序的代码及相关解释说明。

与MM_S1_Vis_Basic样例相比,本样例仅新增了解析标签的功能(加粗部分的代码)。因此,下文不再重复解释与MM_S1_Vis_Basic样例相同部分的代码(详情请参考MM_S1_Vis_Basic样例说明)。
DEF  MM_S17_Vis_ParseLabel ( )
;---------------------------------------------------
; FUNCTION: trigger Mech-Vision project and get
; vision result, then parse the label info
; Mech-Mind, 2023-12-25
;---------------------------------------------------
   ;set current tool no. to 1
   BAS(#TOOL,1)
   ;set current base no. to 0
   BAS(#BASE,0)
   ;move to robot home position
PTP HOME Vel=100 % DEFAULT
   ;initialize communication parameters (initialization is required only once)
   MM_Init_Socket("XML_Kuka_MMIND",873,871,60)
   ;move to image-capturing position
LIN camera_capture Vel=1 m/s CPDAT1 Tool[1] Base[0]
   ;trigger NO.1 Mech-Vision project
   MM_Start_Vis(1,0,2,init_jps,status)
   IF status <> 1102 THEN
       ;add error handling logic here according to different error codes
       MM_LOG("Status ERROR")
       HALT
   ENDIF
   ;get vision result from NO.1 Mech-Vision project
   MM_Get_VisData(1,pos_num,status)
   ;check whether vision result has been got from Mech-Vision successfully
   IF status<> 1100 THEN
      ;add error handling logic here according to different error codes
      ;e.g.: status=1003 means no point cloud in ROI
      ;e.g.: status=1002 means no vision result
      halt
   ENDIF
   ;save first vision point data to local variables
   MM_Get_Pose(1,Xpick_point,label,toolid)
   ;parse label info received from Mech-Vision, eg. "label=56" will decompose into 5 and 6
   label_1=label / 10;           !label_1=5
   label_2=label - label_1*10;   !label_2=6
   ;add handling logic according to decomposed label value
   IF label_1==5 THEN
      ;add handling logic a
      halt
   ELSE
      ;add handling logic b
      halt
   ENDIF
   ;calculate pick approach point based on pick point
   tool_offset={X 0,Y 0,Z -100,A 0,B 0,C 0}
   Xpick_app=Xpick_point:tool_offset
   ;move to intermediate waypoint of picking
PTP pick_waypoint CONT Vel=50 % PDAT1 Tool[1] Base[0]
   ;move to approach waypoint of picking
LIN pick_app Vel=1 m/s CPDAT2 Tool[1] Base[0]
   ;move to picking waypoint
LIN pick_point Vel=0.3 m/s CPDAT3 Tool[1] Base[0]
   ;add object grasping logic here, such as "$OUT[1]=TRUE"
   halt
   ;move to departure waypoint of picking
LIN pick_app Vel=1 m/s CPDAT2 Tool[1] Base[0]
   ;move to intermediate waypoint of placing
PTP drop_waypoint CONT Vel=100 % PDAT2 Tool[1] Base[0]
   ;move to approach waypoint of placing
LIN drop_app Vel=1 m/s CPDAT4 Tool[1] Base[0]
   ;move to placing waypoint
LIN drop Vel=0.3 m/s CPDAT5 Tool[1] Base[0]
   ;add object releasing logic here, such as "$OUT[1]=FALSE"
   halt
   ;move to departure waypoint of placing
LIN drop_app Vel=1 m/s CPDAT4 Tool[1] Base[0]
   ;move back to robot home position
PTP HOME Vel=100 % DEFAULT
END

上述样例程序代码对应的流程如下图所示。

sample17

下表为解析标签的逻辑解读。用户单击指令名称的超链接便可查看该指令的详细说明。

流程 代码及说明

将标签解析为label_1、label_2

;parse label info received from Mech-Vision, eg. "label=56" will decompose into 5 and 6
label_1=label / 10;           !label_1=5
label_2=label - label_1*10;   !label_2=6

MM_Get_Pose指令可以将某个视觉点的工具位姿、标签和末端工具编号分别转存至Xpick_point、label、toolid变量中。本样例假设label变量值为56,“label / 10”表示label整除10的商(即为5),“label - label_1*10”表示label整除10的余数(即为6),如此便将label解析成label_1和label_2(即56解析成5和6)。

根据解析后的标签值添加处理逻辑

;add handling logic according to decomposed label value
IF label_1==5 THEN
   ;add handling logic a
   halt
ELSE
   ;add handling logic b
   halt
ENDIF

上述代码表示,如果label_1为5,则执行处理逻辑a;否则,执行处理逻辑b。用户可根据具体业务场景,针对不同的标签值,添加不同的处理逻辑。

该页面是否有帮助?

可以通过以下方式反馈意见:

我们重视您的隐私

我们使用 cookie 为您在我们的网站上提供最佳体验。继续使用该网站即表示您同意使用 cookie。如果您拒绝,将使用一个单独的 cookie 来确保您在访问本网站时不会被跟踪或记住。