样例程序5:MM_S5_Viz_SetBranch

您正在查看预发布版本(V2.2.0)的文档。如果您想查阅其他版本的文档,可以点击页面右上角“切换版本”按钮进行切换。

■ 如果您不确定当前使用的产品是哪个版本,请随时联系梅卡曼德技术支持

程序简介

功能说明

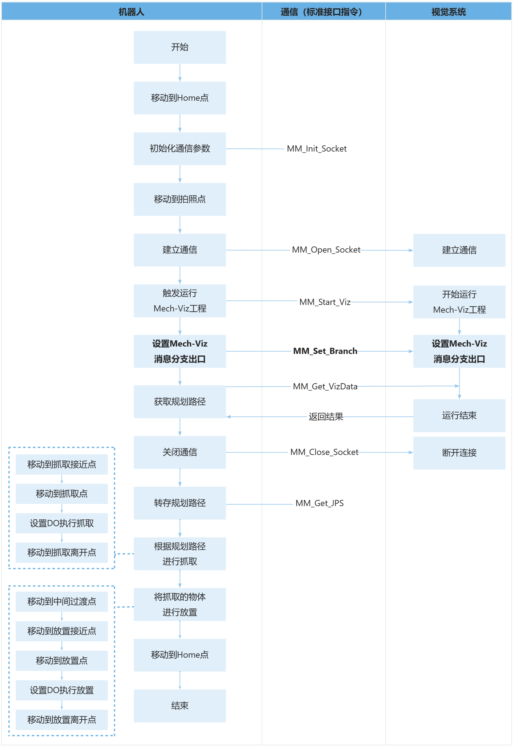
机器人先触发Mech-Viz工程运行,然后设置Mech-Viz消息分支出口,最终获取路径规划结果,进而执行抓取和放置操作。

文件路径

Mech-Vision和Mech-Viz软件安装目录下Communication Component/Robot_Interface/ABB/sample/MM_S5_Viz_SetBranch

对于RobotWare6系统,文件后缀为.mod。对于RobotWare7系统,用户需将.mod修改为.modx

所需工程

Mech-Vision工程和Mech-Viz工程

Mech-Viz工程需提前配置消息分支

使用前提

  1. 已完成标准接口通信配置。

  2. 已完成自动标定。

此样例程序仅是示例程序。用户需根据实际情况在此基础上进行修改,请勿直接使用该程序。

程序解读

以下为MM_S5_Viz_SetBranch样例程序的代码及相关解释说明。

与MM_S2_Viz_Basic样例相比,本样例仅新增了设置Mech-Viz消息分支出口的功能(加粗部分的代码)。因此,下文不再重复解释与MM_S2_Viz_Basic样例相同部分的代码(详情请参考MM_S2_Viz_Basic样例说明)。
MODULE MM_S5_Viz_SetBranch
!----------------------------------------------------------
! FUNCTION: trigger Mech-Viz project then set branch and get
! planned path
! Mech-Mind, 2023-12-25
!----------------------------------------------------------
!define local num variables
LOCAL VAR num pose_num:=0;
LOCAL VAR num status:=0;
LOCAL VAR num toolid{5}:=[0,0,0,0,0];
LOCAL VAR num vis_pose_num:=0;
LOCAL VAR num count:=0;
LOCAL VAR num label{5}:=[0,0,0,0,0];
!define local joint&pose variables
LOCAL CONST jointtarget home:=[[0,0,0,0,90,0],[9E+9,9E+9,9E+9,9E+9,9E+9,9E+9]];
LOCAL CONST jointtarget snap_jps:=[[0,0,0,0,90,0],[9E+9,9E+9,9E+9,9E+9,9E+9,9E+9]];
LOCAL PERS robtarget camera_capture:=[[302.00,0.00,558.00],[0,0,-1,0],[0,0,0,0],[9E+9,9E+9,9E+9,9E+9,9E+9,9E+9]];
LOCAL PERS robtarget drop_waypoint:=[[302.00,0.00,558.00],[0,0,-1,0],[0,0,0,0],[9E+9,9E+9,9E+9,9E+9,9E+9,9E+9]];
LOCAL PERS robtarget drop:=[[302.00,0.00,558.00],[0,0,-1,0],[0,0,0,0],[9E+9,9E+9,9E+9,9E+9,9E+9,9E+9]];
LOCAL PERS jointtarget jps{5}:=
[
    [[11.1329,49.0771,-36.9666,0.5343,79.2476,-169.477],[9E+9,9E+9,9E+9,9E+9,9E+9,9E+9]],
    [[11.1329,49.0771,-36.9666,0.5343,79.2476,-169.477],[9E+9,9E+9,9E+9,9E+9,9E+9,9E+9]],
    [[0,0,0,0,0,0],[9E+9,9E+9,9E+9,9E+9,9E+9,9E+9]],
    [[0,0,0,0,0,0],[9E+9,9E+9,9E+9,9E+9,9E+9,9E+9]],
    [[0,0,0,0,0,0],[9E+9,9E+9,9E+9,9E+9,9E+9,9E+9]]
];
!define local tooldata variables
LOCAL PERS tooldata gripper1:=[TRUE,[[0,0,0],[1,0,0,0]],[0.001,[0,0,0.001],[1,0,0,0],0,0,0]];

PROC Sample_5()
    !set the acceleration parameters
    AccSet 50, 50;
    !set the velocity parameters
    VelSet 50, 1000;
    !move to robot home position
    MoveAbsJ home\NoEOffs,v3000,fine,gripper1;
    !initialize communication parameters (initialization is required only once)
    MM_Init_Socket "127.0.0.1",50000,300;
    !move to image-capturing position
    MoveL camera_capture,v1000,fine,gripper1;
    !open socket connection
    MM_Open_Socket status;
    IF status=3099 THEN
        TPWrite "MM: Communication Error";
        Stop;
    ENDIF
    !trigger Mech-Viz project
    MM_Start_Viz 2,snap_jps,status;
    IF status<>2103 THEN
        !add error handling logic here according to different error codes
        TPWrite "MM: Status Error";
        STOP;
    ENDIF
    !set branch, "MM_Set_Branch Branch_Num,Exit_Num;"
    MM_Set_Branch 1,1;
    IF status <> 2105 THEN
        !add error handling logic here according to different error codes
        TPWrite "MM: Status Error";
        stop;
    ENDIF
    !get planned path; 1st argument (1) means getting pose in JPs
    MM_Get_VizData 1, pose_num, vis_pose_num, status;
    !check whether planned path has been got from Mech-Viz successfully
    IF status <> 2100 THEN
        !add error handling logic here according to different error codes
        !e.g.: status=2038 means no point cloud in ROI
        Stop;
    ENDIF
    !close socket connection
    MM_Close_Socket;
    !save waypoints of the planned path to local variables one by one
    MM_Get_Jps 1,jps{1},label{1},toolid{1};
    MM_Get_JPS 2,jps{2},label{2},toolid{2};
    MM_Get_JPS 3,jps{3},label{3},toolid{3};
    !follow the planned path to pick
    !move to approach waypoint of picking
    MoveAbsJ jps{1},v1000,fine,gripper1;
    !move to picking waypoint
    MoveAbsJ jps{2},v1000,fine,gripper1;
    !add object grasping logic here, such as "setdo DO_1, 1;"
    Stop;
    !move to departure waypoint of picking
    MoveAbsJ jps{3},v1000,fine,gripper1;
    !move to intermediate waypoint of placing
    MoveJ drop_waypoint,v1000,z50,gripper1;
    !move to approach waypoint of placing
    MoveL RelTool(drop,0,0,-100),v1000,fine,gripper1;
    !move to placing waypoint
    MoveL drop,v300,fine,gripper1;
    !add object releasing logic here, such as "setdo DO_1, 0;"
    Stop;
    !move to departure waypoint of placing
    MoveL RelTool(drop,0,0,-100),v1000,fine,gripper1;
    !move back to robot home position
    MoveAbsJ home\NoEOffs,v3000,fine,gripper1;
ENDPROC
ENDMODULE

上述样例程序代码对应的流程如下图所示。

sample5

下表为设置Mech-Viz消息分支出口的逻辑解读。用户单击指令名称的超链接便可查看该指令的详细说明。

流程 代码及说明

设置Mech-Viz消息分支出口

!set branch, "MM_Set_Branch Branch_Num,Exit_Num;"
MM_Set_Branch 1,1;
  • MM_Set_Branch:设置Mech-Viz消息分支出口的指令。

  • 第一个1:消息分支的步骤编号。

  • 第二个1:Mech-Viz工程将沿“消息分支”步骤的出口0继续执行。此处需注意,如果该参数设置为N,则出口为N-1。

因此,整条指令表示Mech-Viz工程在编号为1的“消息分支”步骤处将沿出口0继续执行,如下图所示。

set branch
IF status <> 2105 THEN
    !add error handling logic here according to different error codes
    TPWrite "MM: Status Error";
    stop;
ENDIF

当状态码status为2105时,则机器人成功设置消息分支出口;否则系统发生异常。用户可根据具体异常状态码做相应的处理。

该页面是否有帮助?

可以通过以下方式反馈意见:

我们重视您的隐私

我们使用 cookie 为您在我们的网站上提供最佳体验。继续使用该网站即表示您同意使用 cookie。如果您拒绝,将使用一个单独的 cookie 来确保您在访问本网站时不会被跟踪或记住。