样例程序19:MM_S19_Vis_PlanAllVision

您正在查看预发布版本(V2.2.0)的文档。如果您想查阅其他版本的文档,可以点击页面右上角“切换版本”按钮进行切换。

■ 如果您不确定当前使用的产品是哪个版本,请随时联系梅卡曼德技术支持

程序简介

功能说明

机器人先触发Mech-Vision工程运行,然后通过循环获取所有规划路径,进而通过循环进行抓取与放置操作。在本样例中,相机拍照一次,Mech-Vision会规划出全部视觉结果的抓取路径。通常用于一拍多抓的场景。

文件路径

Mech-Vision和Mech-Viz软件安装目录下Communication Component/Robot_Interface/ABB/sample/MM_S19_Vis_PlanAllVision

对于RobotWare6系统,文件后缀为.mod。对于RobotWare7系统,用户需将.mod修改为.modx

所需工程

Mech-Vision工程

该工程需满足以下配置:在路径规划工具工作流程标签页下,全局配置步骤的规划全部视觉结果参数需处于打开状态。
sample19 1

使用前提

  1. 已完成标准接口通信配置。

  2. 已完成自动标定。

此样例程序仅是示例程序。用户需根据实际情况在此基础上进行修改,请勿直接使用该程序。

程序解读

以下为MM_S19_Vis_PlanAllVision样例程序的代码及相关解释说明。

与MM_S3_Vis_Path样例相比,本样例仅新增了通过循环获取所有规划路径并进行抓取与放置的功能(加粗部分的代码)。因此,下文不再重复解释与MM_S3_Vis_Path样例相同部分的代码(详情请参考MM_S3_Vis_Path样例说明)。
MODULE MM_S19_Vis_PlanAllVision
!----------------------------------------------------------
! FUNCTION: trigger Mech-Vision project, plan all vision
! results and get all planned paths
! Mech-Mind, 2023-12-25
!----------------------------------------------------------
!define local num variables
LOCAL VAR num pose_num:=0;
LOCAL VAR num status:=0;
LOCAL VAR num toolid{20}:=[0,0,0,0,0,0,0,0,0,0,0,0,0,0,0,0,0,0,0,0];
LOCAL VAR num vis_pose_num:=0;
LOCAL VAR num count:=0;
LOCAL VAR num pick_cnt:=0;
LOCAL VAR num residual:=0;
LOCAL VAR num label{20}:=[0,0,0,0,0,0,0,0,0,0,0,0,0,0,0,0,0,0,0,0];
!define local joint&pose variables
LOCAL CONST jointtarget home:=[[0,0,0,0,90,0],[9E+9,9E+9,9E+9,9E+9,9E+9,9E+9]];
LOCAL CONST jointtarget snap_jps:=[[0,0,0,0,90,0],[9E+9,9E+9,9E+9,9E+9,9E+9,9E+9]];
LOCAL PERS robtarget camera_capture:=[[302.00,0.00,558.00],[0,0,-1,0],[0,0,0,0],[9E+9,9E+9,9E+9,9E+9,9E+9,9E+9]];
LOCAL PERS robtarget drop_waypoint:=[[302.00,0.00,558.00],[0,0,-1,0],[0,0,0,0],[9E+9,9E+9,9E+9,9E+9,9E+9,9E+9]];
LOCAL PERS robtarget drop:=[[302.00,0.00,558.00],[0,0,-1,0],[0,0,0,0],[9E+9,9E+9,9E+9,9E+9,9E+9,9E+9]];
LOCAL PERS jointtarget jps{20}:=
[
    [[0,0,0,0,90,0],[9E+9,9E+9,9E+9,9E+9,9E+9,9E+9]],
    [[65.8654,94.6966,32.2878,-3.7036,-39.7668,-111.261],[9E+9,9E+9,9E+9,9E+9,9E+9,9E+9]],
    [[66.3351,103.661,20.3594,-3.9153,-36.8271,-110.505],[9E+9,9E+9,9E+9,9E+9,9E+9,9E+9]],
    [[65.8654,94.6966,32.2878,-3.7036,-39.7668,-111.261],[9E+9,9E+9,9E+9,9E+9,9E+9,9E+9]],
    [[0,0,0,0,90,0],[9E+9,9E+9,9E+9,9E+9,9E+9,9E+9]],
    [[0,0,0,0,90,0],[9E+9,9E+9,9E+9,9E+9,9E+9,9E+9]],
    [[-9.7932,85.483,6.0459,-20.5518,-3.0126,-169.245],[9E+9,9E+9,9E+9,9E+9,9E+9,9E+9]],
    [[-9.653,95.4782,-4.3661,-23.6568,-2.6275,-165.996],[9E+9,9E+9,9E+9,9E+9,9E+9,9E+9]],
    [[-9.7932,85.483,6.0459,-20.5518,-3.0126,-169.245],[9E+9,9E+9,9E+9,9E+9,9E+9,9E+9]],
    [[0,0,0,0,90,0],[9E+9,9E+9,9E+9,9E+9,9E+9,9E+9]],
    [[0,0,0,0,90,0],[9E+9,9E+9,9E+9,9E+9,9E+9,9E+9]],
    [[28.8422,90.4027,-13.4878,13.7086,10.2751,-164.54],[9E+9,9E+9,9E+9,9E+9,9E+9,9E+9]],
    [[29.122,100.975,-26.3271,11.2142,12.4744,-161.72],[9E+9,9E+9,9E+9,9E+9,9E+9,9E+9]],
    [[28.8422,90.4027,-13.4878,13.7086,10.2751,-164.54],[9E+9,9E+9,9E+9,9E+9,9E+9,9E+9]],
    [[0,0,0,0,90,0],[9E+9,9E+9,9E+9,9E+9,9E+9,9E+9]],
    [[0,0,0,0,90,0],[9E+9,9E+9,9E+9,9E+9,9E+9,9E+9]],
    [[28.7848,90.399,-13.628,14.5039,10.6719,-165.371],[9E+9,9E+9,9E+9,9E+9,9E+9,9E+9]],
    [[29.0915,100.961,-26.4037,12.003,12.8098,-162.514],[9E+9,9E+9,9E+9,9E+9,9E+9,9E+9]],
    [[28.7848,90.399,-13.628,14.5039,10.6719,-165.371],[9E+9,9E+9,9E+9,9E+9,9E+9,9E+9]],
    [[0,0,0,0,90,0],[9E+9,9E+9,9E+9,9E+9,9E+9,9E+9]]
];
!define local tooldata variables
LOCAL PERS tooldata gripper1:=[TRUE,[[0,0,0],[1,0,0,0]],[0.001,[0,0,0.001],[1,0,0,0],0,0,0]];

PROC Sample_19()
    !set the acceleration parameters
    AccSet 50, 50;
    !set the velocity parameters
    VelSet 50, 1000;
    !move to robot home position
    MoveAbsJ home\NoEOffs,v3000,fine,gripper1;
    !initialize communication parameters (initialization is required only once)
    MM_Init_Socket "127.0.0.1",50000,300;
RECAP:
    !move to image-capturing position
    MoveL camera_capture,v1000,fine,gripper1;
    !open socket connection
    MM_Open_Socket status;
    IF status=3099 THEN
        TPWrite "MM: Communication Error";
        Stop;
    ENDIF
    !trigger NO.1 Mech-Vision project
    MM_Start_Vis 1,0,2,snap_jps,status;
    IF status<>1102 THEN
        !add error handling logic here according to different error codes
        TPWrite "MM: Status Error";
        STOP;
    ENDIF
    !get planned path from NO.1 Mech-Vision project, 2nd argument (1) means getting pose in JPs
    MM_Get_VisPath 1,1,pose_num,vis_pose_num,status;
    !check whether planned path has been got from Mech-Vision successfully
    IF status<>1103 THEN
        !add error handling logic here according to different error codes
        !e.g.: status=1003 means no point cloud in ROI
        !e.g.: status=1002 means no vision result
        Stop;
    ENDIF
    !close socket connection
    MM_Close_Socket;
    !save all waypoint data to local variables using for-loop, a maximum of 50 points are supported
    FOR i FROM 1 TO pose_num DO
        count:=i;
        MM_Get_Jps count,jps{count},label{count},toolid{count};
    ENDFOR
    !parse pick cycle count, here suppose 5 points per planned path
    pick_cnt:= pose_num DIV 5;
    residual:= pose_num MOD 5;
    !check if parsed data is valid; if not, retry to get planned path or add some error handling logic
    IF (pick_cnt<1) OR (residual<>0) THEN
        Stop;
        GOTO RECAP;
    ENDIF
    !repeatedly run pick-and-place cycle using for-loop
    FOR i FROM 1 TO pick_cnt DO
        count:=(i-1)*5;
        !follow the planned path to pick
        MoveAbsJ jps{1+count},v1000,z50,gripper1;
        MoveAbsJ jps{2+count},v1000,fine,gripper1;
        MoveAbsJ jps{3+count},v1000,fine,gripper1;
        !add object grasping logic here, such as "setdo DO_1, 1;"
        Stop;
        MoveAbsJ jps{4+count},v1000,fine,gripper1;
        MoveAbsJ jps{5+count},v1000,z50,gripper1;
        !move to intermediate waypoint of placing
        MoveJ drop_waypoint,v1000,z50,gripper1;
        !move to approach waypoint of placing
        MoveL RelTool(drop,0,0,-100),v1000,fine,gripper1;
        !move to placing waypoint
        MoveL drop,v300,fine,gripper1;
        !add object releasing logic here, such as "setdo DO_1, 0;"
        Stop;
        !move to departure waypoint of placing
        MoveL RelTool(drop,0,0,-100),v1000,fine,gripper1;
        !move to intermediate waypoint of placing
        MoveJ drop_waypoint,v1000,z50,gripper1;
    ENDFOR
    !finish pick and-place cycle, and jump back to camera capturing
    GOTO RECAP;
ENDPROC
ENDMODULE

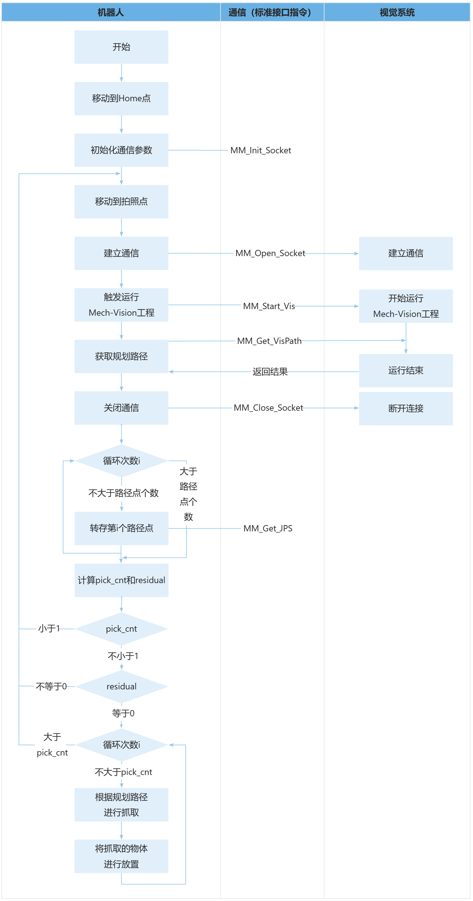
上述样例程序代码对应的流程如下图所示。

sample19

下表为新增功能的逻辑解读。用户单击指令名称的超链接便可查看该指令的详细说明。

流程 代码及说明

通过循环转存规划路径

FOR i FROM 1 TO pose_num DO
    count:=i;
    MM_Get_JPS count,jps{count},label{count},toolid{count};
ENDFOR
  • 第1行:FOR表示以下为循环程序片段;i用于控制循环的次数(即i从1开始,每次循环后自增1,直到大于pose_num,结束循环);pose_num为MM_Get_VisPath指令的第三个参数,该参数表示视觉系统返回的路径点个数。

  • 第2行:将i赋值给count,count表示当前路径点在总规划路径中的编号。

  • 第3行:MM_Get_Jps指令表示将某个路径点的关节角、标签和末端工具编号分别转存到指定变量,因此整条指令表示将第count编号的路径点的关节角、标签和末端工具编号依次转存到jps{count}、label{count}和toolid{count}变量。

计算pick_cnt和residual

!parse pick cycle count, here suppose 5 points per planned path
pick_cnt:= pose_num DIV 5;
residual:= pose_num MOD 5;

本样例假设每次规划的抓取路径包含5个路径点,“pose_num DIV 5”表示pose_num整除5的商,“pose_num MOD 5”表示pose_num整除5的余数。pick_cnt表示规划的总抓取次数。如果residual不为0,则表示某次规划的抓取路径点个数少于5,即路径规划出现异常,需重新进行规划。

判断规划路径是否出错

IF (pick_cnt<1) OR (residual<>0) THEN
    Stop;
    GOTO RECAP;
ENDIF

如果抓取次数pick_cnt小于1,或residual不为0,则表示路径规划出现异常,用户需在此处添加处理逻辑,例如重新触发Mech-Vision工程并获取规划路径。

通过循环进行抓取和放置

FOR i FROM 1 TO pick_cnt DO
    count:=(i-1)*5;
    !follow the planned path to pick
    MoveAbsJ jps{1+count},v1000,z50,gripper1;
    MoveAbsJ jps{2+count},v1000,fine,gripper1;
    MoveAbsJ jps{3+count},v1000,fine,gripper1;
    !add object grasping logic here, such as "setdo DO_1, 1;"
    Stop;
    MoveAbsJ jps{4+count},v1000,fine,gripper1;
    MoveAbsJ jps{5+count},v1000,z50,gripper1;
    !move to intermediate waypoint of placing
    MoveJ drop_waypoint,v1000,z50,gripper1;
    !move to approach waypoint of placing
    MoveL RelTool(drop,0,0,-100),v1000,fine,gripper1;
    !move to placing waypoint
    MoveL drop,v300,fine,gripper1;
    !add object releasing logic here, such as "setdo DO_1, 0;"
    Stop;
    !move to departure waypoint of placing
    MoveL RelTool(drop,0,0,-100),v1000,fine,gripper1;
    !move to intermediate waypoint of placing
    MoveJ drop_waypoint,v1000,z50,gripper1;
ENDFOR

上述代码表示,在FOR循环中,机器人移动到每次规划的5个路径点,从而完成抓取操作,然后接着执行放置操作。i用于控制循环的次数,即i从1开始,每次循环后自增1,直到大于抓取次数pick_cnt,结束循环。每当i增加1,则count增加5,从而使{1+count}~{5+count}表示每次规划的5个路径点在总规划路径中的编号。

该页面是否有帮助?

可以通过以下方式反馈意见:

我们重视您的隐私

我们使用 cookie 为您在我们的网站上提供最佳体验。继续使用该网站即表示您同意使用 cookie。如果您拒绝,将使用一个单独的 cookie 来确保您在访问本网站时不会被跟踪或记住。