样例程序6:MM_S6_Viz_ErrorHandle

您正在查看预发布版本(V2.2.0)的文档。如果您想查阅其他版本的文档,可以点击页面右上角“切换版本”按钮进行切换。

■ 如果您不确定当前使用的产品是哪个版本,请随时联系梅卡曼德技术支持

程序简介

功能说明

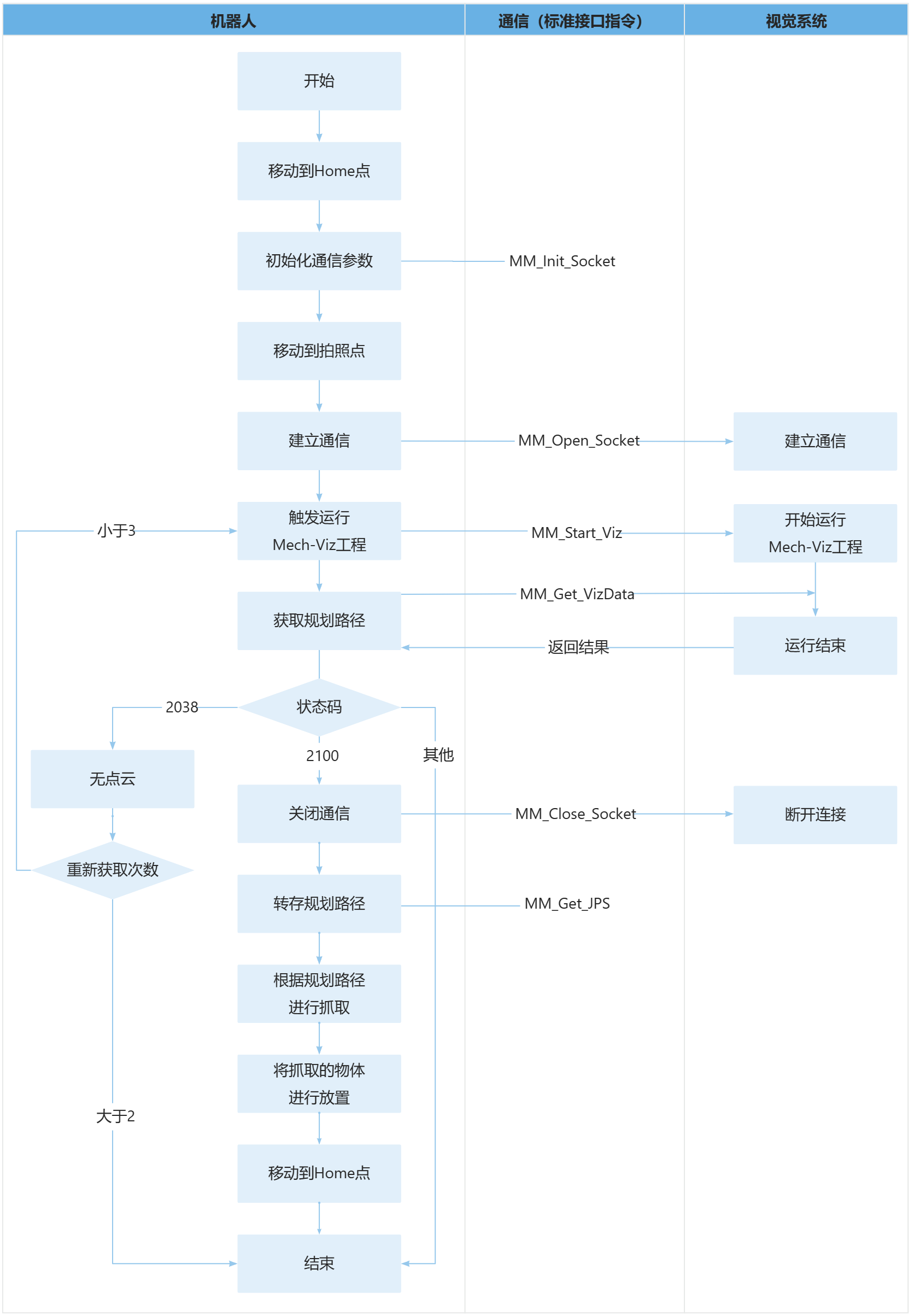
机器人触发Mech-Viz工程运行,并获取路径规划结果,然后根据状态码判断是否成功获取到规划路径。如果成功获取规划路径,则机器人执行抓取和放置操作;否则,机器人停止运行。

文件路径

Mech-Vision和Mech-Viz软件安装目录下Communication Component/Robot_Interface/ABB/sample/MM_S6_Viz_ErrorHandle

对于RobotWare6系统,文件后缀为.mod。对于RobotWare7系统,用户需将.mod修改为.modx

所需工程

Mech-Vision工程和Mech-Viz工程

使用前提

  1. 已完成标准接口通信配置。

  2. 已完成自动标定。

此样例程序仅是示例程序。用户需根据实际情况在此基础上进行修改,请勿直接使用该程序。

程序解读

以下为MM_S6_Viz_ErrorHandle样例程序的代码及相关解释说明。

与MM_S2_Viz_Basic样例相比,本样例仅新增了对不同错误状态码进行处理的功能(加粗部分的代码)。因此,下文不再重复解释与MM_S2_Viz_Basic样例相同部分的代码(详情请参考MM_S2_Viz_Basic样例说明)。
MODULE MM_S6_Viz_ErrorHandle
!----------------------------------------------------------
! FUNCTION: trigger Mech-Viz project and get planned path,
! handle errors according to status codes (if no point cloud
! in ROI, retry several times before exit loop)
! Mech-Mind, 2023-12-25
!----------------------------------------------------------
!define local num variables
LOCAL VAR num pose_num:=0;
LOCAL VAR num status:=0;
LOCAL VAR num toolid{5}:=[0,0,0,0,0];
LOCAL VAR num vis_pose_num:=0;
LOCAL VAR num count:=0;
LOCAL VAR num retry_cnt:=0;
LOCAL VAR num label{5}:=[0,0,0,0,0];
!define local joint&pose variables
LOCAL CONST jointtarget home:=[[0,0,0,0,90,0],[9E+9,9E+9,9E+9,9E+9,9E+9,9E+9]];
LOCAL CONST jointtarget snap_jps:=[[0,0,0,0,90,0],[9E+9,9E+9,9E+9,9E+9,9E+9,9E+9]];
LOCAL PERS robtarget camera_capture:=[[302.00,0.00,558.00],[0,0,-1,0],[0,0,0,0],[9E+9,9E+9,9E+9,9E+9,9E+9,9E+9]];
LOCAL PERS robtarget drop_waypoint:=[[302.00,0.00,558.00],[0,0,-1,0],[0,0,0,0],[9E+9,9E+9,9E+9,9E+9,9E+9,9E+9]];
LOCAL PERS robtarget drop:=[[302.00,0.00,558.00],[0,0,-1,0],[0,0,0,0],[9E+9,9E+9,9E+9,9E+9,9E+9,9E+9]];
LOCAL PERS jointtarget jps{5}:=
[
    [[11.1329,49.0771,-36.9666,0.5343,79.2476,-169.477],[9E+9,9E+9,9E+9,9E+9,9E+9,9E+9]],
    [[11.2355,52.1281,-23.3996,0.5938,62.6295,-169.548],[9E+9,9E+9,9E+9,9E+9,9E+9,9E+9]],
    [[0,0,0,0,0,0],[9E+9,9E+9,9E+9,9E+9,9E+9,9E+9]],
    [[0,0,0,0,0,0],[9E+9,9E+9,9E+9,9E+9,9E+9,9E+9]],
    [[11.1329,49.0771,-36.9666,0.5343,79.2476,-169.477],[9E+9,9E+9,9E+9,9E+9,9E+9,9E+9]]
];
!define local tooldata variables
LOCAL PERS tooldata gripper1:=[TRUE,[[0,0,0],[1,0,0,0]],[0.001,[0,0,0.001],[1,0,0,0],0,0,0]];

PROC Sample_6()
    !set the acceleration parameters
    AccSet 50, 50;
    !set the velocity parameters
    VelSet 50, 1000;
    !move to robot home position
    MoveAbsJ home\NoEOffs,v3000,fine,gripper1;
    !initialize communication parameters (initialization is required only once)
    MM_Init_Socket "127.0.0.1",50000,300;
    !move to image-capturing position
    MoveL camera_capture,v1000,fine,gripper1;
    !open socket connection
    MM_Open_Socket status;
    IF status=3099 THEN
        TPWrite "MM: Communication Error";
        Stop;
    ENDIF
RECAP:
    !trigger Mech-Viz project
    MM_Start_Viz 2,snap_jps,status;
    IF status<>2103 THEN
        !add error handling logic here according to different error codes
        TPWrite "MM: Status Error";
        STOP;
    ENDIF
    !get planned path, 1st argument (1) means getting pose in JPs
    MM_Get_VizData 1, pose_num, vis_pose_num, status;
    !check whether planned path has been got from Mech-Viz successfully
    IF status <> 2100 THEN
        IF status = 2038 THEN
            !no point cloud in ROI, add handling logic here
            !self-adding then check retry counter
            retry_cnt:=retry_cnt+1;
            IF retry_cnt<3 THEN
                !jump back to vision retry label if the number of retry times is less than 3
                GOTO RECAP;
            ELSE
                !reset counter and exit loop if the number of retry times has reached 3
                retry_cnt:=0;
                GOTO END_LOOP;
            ENDIF
        ELSE
            !add other error handling logic here
            Stop;
            GOTO END_LOOP;
        ENDIF
    ENDIF
    !close socket connection
    MM_Close_Socket;
    !save waypoints of the planned path to local variables one by one
    MM_Get_Jps 1,jps{1},label{1},toolid{1};
    MM_Get_JPS 2,jps{2},label{2},toolid{2};
    MM_Get_JPS 3,jps{3},label{3},toolid{3};
    !follow the planned path to pick
    !move to approach waypoint of picking
    MoveAbsJ jps{1},v1000,fine,gripper1;
    !move to picking waypoint
    MoveAbsJ jps{2},v1000,fine,gripper1;
    !add object grasping logic here, such as "setdo DO_1, 1;"
    Stop;
    !move to departure waypoint of picking
    MoveAbsJ jps{3},v1000,fine,gripper1;
    !move to intermediate waypoint of placing
    MoveJ drop_waypoint,v1000,z50,gripper1;
    !move to approach waypoint of placing
    MoveL RelTool(drop,0,0,-100),v1000,fine,gripper1;
    !move to placing waypoint
    MoveL drop,v300,fine,gripper1;
    !add object releasing logic here, such as "setdo DO_1, 0;"
    Stop;
    !move to departure waypoint of placing
    MoveL RelTool(drop,0,0,-100),v1000,fine,gripper1;
    !move back to robot home position
    MoveAbsJ home\NoEOffs,v3000,fine,gripper1;
    RETURN;
END_LOOP:
    Stop;
ENDPROC
ENDMODULE

上述样例程序代码对应的流程如下图所示。

sample6

下表为处理不同状态码的逻辑解读。

流程 代码及说明

处理不同状态码

…​
LOCAL VAR num retry_cnt:=0;
…​
RECAP:
    !trigger Mech-Viz project
    MM_Start_Viz 2,snap_jps;
    !get planned path, 1st argument (1) means getting pose in JPs
    MM_Get_VizData 1, pose_num, vis_pose_num, status;
    !check whether planned path has been got from Mech-Viz successfully
    IF status <> 2100 THEN
        IF status = 2038 THEN
            !no point cloud in ROI, add handling logic here
            !self-adding then check retry counter
            retry_cnt:=retry_cnt+1;
            IF retry_cnt<3 THEN
                !jump back to vision retry label if the number of retry times is less than 3
                GOTO RECAP;
            ELSE
                !reset counter and exit loop if the number of retry times has reached 3
                retry_cnt:=0;
                GOTO END_LOOP;
            ENDIF
        ELSE
            !add other error handling logic here
            Stop;
            GOTO END_LOOP;
        ENDIF
    ENDIF
    …​
END_LOOP:
    Stop;

机器人在执行MM_Get_VizData指令后,会将指令执行的状态码保存至status变量。用户可根据具体状态码做相应的处理,如本例中的处理逻辑。

  • 当status变量等于2100时,则机器人成功获取到规划路径,然后根据规划路径进行抓取。

  • 当status变量不等于2100时,则视觉系统发生异常。用户需根据具体异常状态码做相应的处理。

    • 当status变量等于2038时,则ROI内无点云,即机器人无法获取规划路径。此时机器人可尝试再次触发Mech-Viz工程运行,从而获取规划路径。样例程序中通过retry_cnt变量控制重新获取规划路径的次数。当重试两次后(即retry_cnt大于2时)依然无点云,则程序停止执行。

    • 当status变量等于其他异常状态码时,则程序停止执行。

用户可参考标准接口状态码及错误排查手册编写异常处理逻辑。

该页面是否有帮助?

可以通过以下方式反馈意见:

我们重视您的隐私

我们使用 cookie 为您在我们的网站上提供最佳体验。继续使用该网站即表示您同意使用 cookie。如果您拒绝,将使用一个单独的 cookie 来确保您在访问本网站时不会被跟踪或记住。