样例程序21:MM_S21_Vis_As_Uframe

您正在查看预发布版本(V2.2.0)的文档。如果您想查阅其他版本的文档,可以点击页面右上角“切换版本”按钮进行切换。

■ 如果您不确定当前使用的产品是哪个版本,请随时联系梅卡曼德技术支持

程序简介

功能说明

机器人触发Mech-Vision工程运行以获取视觉结果,结果作为坐标系,执行抓取和放置动作流程。

文件路径

Mech-Vision和Mech-Viz软件安装目录下Communication Component/Robot_Interface/ABB/sample/MM_S21_Vis_As_Uframe

对于RobotWare6系统,文件后缀为.mod。对于RobotWare7系统,用户需将.mod修改为.modx

所需工程

Mech-Vision工程

使用前提

  1. 已完成标准接口通信配置。

  2. 已完成自动标定。

此样例程序仅是示例程序。用户需根据实际情况在此基础上进行修改,请勿直接使用该程序。

程序解读

以下为MM_S21_Vis_As_Uframe样例程序的代码及相关解释说明。

与MM_S1_Vis_Basic样例相比,本样例仅新增了通过循环获取所有规划路径并进行抓取与放置的功能(加粗部分的代码)。因此,下文不再重复解释与MM_S1_Vis_Basic样例相同部分的代码(详情请参考MM_S1_Vis_Basic样例说明)。
MODULE MM_S21_Vis_As_Uframe
!----------------------------------------------------------
! FUNCTION: trigger Mech-Vision project and get vision result
! Mech-Mind, 2026-1-28
!----------------------------------------------------------
!define local num variables
LOCAL VAR num pose_num:=0;
LOCAL VAR num status:=0;
LOCAL VAR num label:=0;
LOCAL VAR num toolid:=0;
!define local joint&pose variables
LOCAL CONST jointtarget home:=[[0,0,0,0,90,0],[9E+9,9E+9,9E+9,9E+9,9E+9,9E+9]];
LOCAL CONST jointtarget snap_jps:=[[0,0,0,0,90,0],[9E+9,9E+9,9E+9,9E+9,9E+9,9E+9]];
LOCAL PERS robtarget camera_capture:=[[1462.50,0.00,1905.00],[2.93133E-9,0,1,0],[0,0,0,0],[9E+9,9E+9,9E+9,9E+9,9E+9,9E+9]];
LOCAL PERS robtarget pick_waypoint:=[[302.00,0.00,558.00],[0,0,-1,0],[0,0,0,0],[9E+9,9E+9,9E+9,9E+9,9E+9,9E+9]];
LOCAL PERS robtarget pickpoint:=[[500,100,300],[0.00226227,-0.99991,-0.00439596,0.0124994],[0,0,0,0],[9E+9,9E+9,9E+9,9E+9,9E+9,9E+9]];
LOCAL PERS robtarget drop_waypoint:=[[302.00,0.00,558.00],[0,0,-1,0],[0,0,0,0],[9E+9,9E+9,9E+9,9E+9,9E+9,9E+9]];
LOCAL PERS robtarget drop:=[[302.00,0.00,558.00],[0,0,-1,0],[0,0,0,0],[9E+9,9E+9,9E+9,9E+9,9E+9,9E+9]];
!define LOCAL tooldata variables
LOCAL PERS tooldata gripper1:=[TRUE,[[0,0,0],[1,0,0,0]],[0.001,[0,0,0.001],[1,0,0,0],0,0,0]];
!define LOCAL wobjdata variables
TASK PERS wobjdata MM_Wobj:=[FALSE,TRUE,"",[[0,0,0],[1,0,0,0]],[[0,0,0],[1,0,0,0]]];

PROC Sample_21()
    !set the acceleration parameters
    AccSet 50,50;
    !set the velocity parameters
    VelSet 50,1000;
    !move to robot home position
    MoveAbsJ home\NoEOffs,v3000,fine,gripper1\WObj:=MM_Wobj;
    !initialize communication parameters (initialization is required only once)
    MM_Init_Socket "127.0.0.1",50000,300;
    !move to image-capturing position
    MoveL camera_capture,v1000,fine,gripper1;
    !open socket connection
    MM_Open_Socket status;
    IF status=3099 THEN
        TPWrite "MM: Communication Error";
        STOP;
    ENDIF
    !trigger NO.1 Mech-Vision project
    MM_Start_Vis 1,0,2,snap_jps,status;
    IF status<>1102 THEN
        !add error handling logic here according to different error codes
        TPWrite "MM: Status Error";
        STOP;
    ENDIF
    !get vision result from NO.1 Mech-Vision project
    stop;
    MM_Get_VisData 1,pose_num,status;
    !check whether vision result has been got from Mech-Vision successfully
    IF status<>1100 THEN
        !add error handling logic here according to different error codes
        !e.g.: status=1003 means no point cloud in ROI
        !e.g.: status=1002 means no vision result
        Stop;
    ENDIF
    !close socket connection
    MM_Close_Socket;
    !save first vision point data to local variables
    MM_Get_Pose 1,pickpoint,label,toolid;
    !Convert the visual points to the workpiece coordinates
    MM_Wobj.oframe.trans:=pickpoint.trans;
    MM_Wobj.oframe.rot:=pickpoint.rot;
    !move to intermediate waypoint of picking
    MoveJ pick_waypoint,v1000,z50,gripper1;
    !move to approach waypoint of picking
    MoveL RelTool(pickpoint,0,0,-100), v1000, fine, gripper1\WObj:=MM_Wobj;
    !move to picking waypoint
    MoveL pickpoint, v300, fine, gripper1\WObj:=MM_Wobj;
    !add object grasping logic here, such as "setdo DO_1, 1;"
    Stop;
    !move to departure waypoint of picking
    MoveL RelTool(pickpoint,0,0,-100), v1000, fine, gripper1\WObj:=MM_Wobj;
    !move to intermediate waypoint of placing
    MoveJ drop_waypoint,v1000,z50,gripper1;
    !move to approach waypoint of placing
    MoveL RelTool(drop,0,0,-100),v1000,fine,gripper1;
    !move to placing waypoint
    MoveL drop,v300,fine,gripper1;
    !add object releasing logic here, such as "setdo DO_1, 0;"
    Stop;
    !move to departure waypoint of placing
    MoveL RelTool(drop,0,0,-100),v1000,fine,gripper1;
    !move back to robot home position
    MoveAbsJ home\NoEOffs,v3000,fine,gripper1;
ENDPROC
ENDMODULE

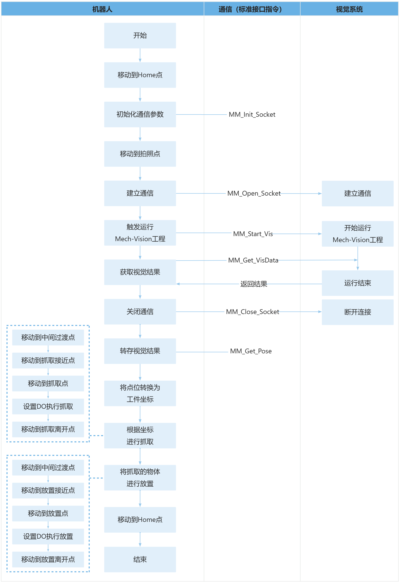
上述样例程序代码对应的流程如下图所示。

sample21

下表为新增功能的逻辑解读。用户单击指令名称的超链接便可查看该指令的详细说明。

流程 代码及说明

将工具位姿转存为坐标系原点

!Convert the visual points to the workpiece coordinates
MM_Wobj.oframe.trans:=pickpoint.trans;
MM_Wobj.oframe.rot:=pickpoint.rot;

MM_Wobj可以将获取的工具位姿解析为坐标转存至指定变量,trans为平移量,rot为旋转量。

进行抓取和放置

!move to intermediate waypoint of picking
MoveJ pick_waypoint,v1000,z50,gripper1;
!move to approach waypoint of picking
MoveL RelTool(pickpoint,0,0,-100), v1000, fine, gripper1\WObj:=MM_Wobj;
!move to picking waypoint
MoveL pickpoint, v300, fine, gripper1\WObj:=MM_Wobj;
!add object grasping logic here, such as "setdo DO_1, 1;"
Stop;
!move to departure waypoint of picking
MoveL RelTool(pickpoint,0,0,-100), v1000, fine, gripper1\WObj:=MM_Wobj;
!move to intermediate waypoint of placing
MoveJ drop_waypoint,v1000,z50,gripper1;
!move to approach waypoint of placing
MoveL RelTool(drop,0,0,-100),v1000,fine,gripper1;
!move to placing waypoint
MoveL drop,v300,fine,gripper1;
!add object releasing logic here, such as "setdo DO_1, 0;"
Stop;
!move to departure waypoint of placing
MoveL RelTool(drop,0,0,-100),v1000,fine,gripper1;
!move back to robot home position
MoveAbsJ home\NoEOffs,v3000,fine,gripper1;

上述代码表示,机器人先移动到抓取过渡点,接着运动到抓取逼近点(在抓取点 Z 轴负方向偏移 100mm),再低速精准移动到抓取点;在抓取点处可添加夹爪闭合逻辑,暂停后回到抓取撤离点(即抓取逼近点);随后机器人移动到放置过渡点,再运动到放置逼近点(在放置点 Z 轴负方向偏移 100mm),低速精准移动到放置点;在放置点处可添加夹爪松开逻辑,暂停后回到放置撤离点(即放置逼近点),最后机器人关节绝对运动回到初始零点位置,完成单次抓取-放置的完整动作流程。

该页面是否有帮助?

可以通过以下方式反馈意见:

我们重视您的隐私

我们使用 cookie 为您在我们的网站上提供最佳体验。继续使用该网站即表示您同意使用 cookie。如果您拒绝,将使用一个单独的 cookie 来确保您在访问本网站时不会被跟踪或记住。