样例程序6:MM_S6_Viz_ErrorHandle

您正在查看预发布版本(V2.2.0)的文档。如果您想查阅其他版本的文档,可以点击页面右上角“切换版本”按钮进行切换。

■ 如果您不确定当前使用的产品是哪个版本,请随时联系梅卡曼德技术支持

程序简介

功能说明

机器人触发Mech-Viz工程运行,并获取路径规划结果,然后根据状态码判断是否成功获取到规划路径。如果成功获取规划路径,则机器人执行抓取和放置操作;否则,机器人停止运行。

文件路径

Mech-Vision和Mech-Viz软件安装目录下Communication Component/Robot_Interface/KUKA/sample/MM_S6_Viz_ErrorHandle

所需工程

Mech-Vision工程和Mech-Viz工程

使用前提

  1. 已完成标准接口通信配置

  2. 已完成自动标定

此样例程序仅是示例程序。用户需根据实际情况在此基础上进行修改,请勿直接使用该程序。

程序解读

以下为MM_S6_Viz_ErrorHandle样例程序的代码及相关解释说明。

与MM_S2_Viz_Basic样例相比,本样例仅新增了对不同错误状态码进行处理的功能(加粗部分的代码)。因此,下文不再重复解释与MM_S2_Viz_Basic样例相同部分的代码(详情请参考MM_S2_Viz_Basic样例说明)。
DEF  MM_S6_Viz_ErrorHandle ( )
;---------------------------------------------------
; FUNCTION: trigger Mech-Viz project and get
; planned path, handle errors according to status
; codes (if no point cloud in ROI, retry several
; times before exit loop)
; Mech-Mind, 2023-12-25
;---------------------------------------------------
   ;set current tool no. to 1
   BAS(#TOOL,1)
   ;set current base no. to 0
   BAS(#BASE,0)
   ;initialize variables
   retry_cnt=0
   ;move to robot home position
PTP HOME Vel=100 % DEFAULT
   ;initialize communication parameters (initialization is required only once)
   MM_Init_Socket("XML_Kuka_MMIND",873,871,60)
   ;move to image-capturing position
LIN camera_capture Vel=1 m/s CPDAT1 Tool[1] Base[0]
RECAP:
   ;trigger Mech-Viz project
   MM_Start_Viz(2,init_jps,status)
   IF status <> 2103 THEN
       ;add error handling logic here according to different error codes
       MM_LOG("Status ERROR")
       HALT
   ENDIF
   ;get planned path, 1st argument (1) means getting pose in JPs
   MM_Get_VizData(1,pos_num,vis_pos_num,status)
   ;check whether planned path has been got from Mech-Viz successfully
   IF status<> 2100 THEN
        IF status == 2038 THEN
            ;no point cloud in ROI, add handling logic here
            ;self-adding then check retry counter
            retry_cnt=retry_cnt+1
            IF retry_cnt<3 THEN
                ;jump back to vision retry label if the number of retry times is less than 3
                GOTO RECAP
            ELSE
                ;reset counter and exit loop if the number of retry times has reached 3
                retry_cnt=0
                GOTO END_LOOP
            ENDIF
        ELSE
            ;add other error handling logic here
            halt
            GOTO END_LOOP
        ENDIF
   ENDIF
   ;save waypoints of the planned path to local variables one by one
   MM_Get_Jps(1,Xpick_point1,label[1],toolid[1])
   MM_Get_Jps(2,Xpick_point2,label[2],toolid[2])
   MM_Get_Jps(3,Xpick_point3,label[3],toolid[3])
   ;follow the planned path to pick
   ;move to approach waypoint of picking
PTP pick_point1 Vel=50 % PDAT1 Tool[1] Base[0]
   ;move to picking waypoint
PTP pick_point2 Vel=10 % PDAT2 Tool[1] Base[0]
   ;add object grasping logic here, such as "$OUT[1]=TRUE"
   halt
   ;move to departure waypoint of picking
PTP pick_point3 Vel=50 % PDAT3 Tool[1] Base[0]
   ;move to intermediate waypoint of placing
PTP drop_waypoint CONT Vel=100 % PDAT2 Tool[1] Base[0]
   ;move to approach waypoint of placing
LIN drop_app Vel=1 m/s CPDAT3 Tool[1] Base[0]
   ;move to placing waypoint
LIN drop Vel=0.3 m/s CPDAT4 Tool[1] Base[0]
   ;add object releasing logic here, such as "$OUT[1]=FALSE"
   halt
   ;move to departure waypoint of placing
LIN drop_app Vel=1 m/s CPDAT3 Tool[1] Base[0]
   ;move back to robot home position
PTP HOME Vel=100 % DEFAULT

END_LOOP:
    halt
END

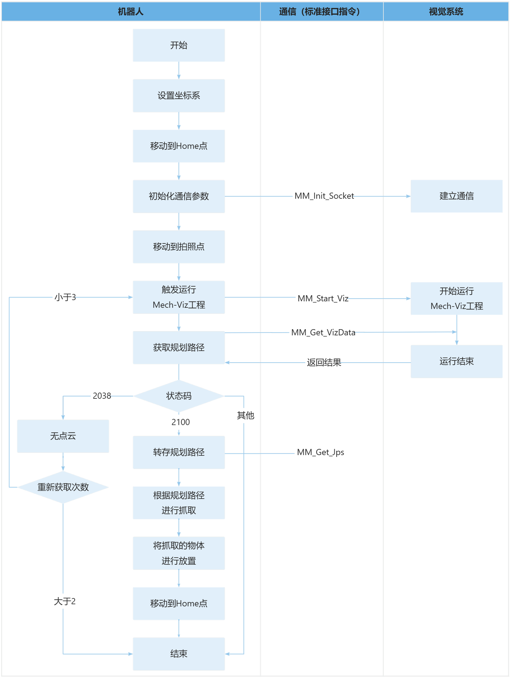
上述样例程序代码对应的流程如下图所示。

sample6

下表为处理不同状态码的逻辑解读。

流程 代码及说明

处理不同状态码

...
retry_cnt=0
...
RECAP:
   ;trigger Mech-Viz project
   MM_Start_Viz(2,init_jps)
   ;get planned path, 1st argument (1) means getting pose in JPs
   MM_Get_VizData(1,pos_num,vis_pos_num,status)
   ;check whether planned path has been got from Mech-Viz successfully
   IF status<> 2100 THEN
        IF status == 2038 THEN
            ;no point cloud in ROI, add handling logic here
            ;self-adding then check retry counter
            retry_cnt=retry_cnt+1
            IF retry_cnt<3 THEN
                ;jump back to vision retry label if the number of retry times is less than 3
                GOTO RECAP
            ELSE
                ;reset counter and exit loop if the number of retry times has reached 3
                retry_cnt=0
                GOTO END_LOOP
            ENDIF
        ELSE
            ;add other error handling logic here
            halt
            GOTO END_LOOP
        ENDIF
   ENDIF
   ...
END_LOOP:
    halt

机器人在执行MM_Get_VizData指令后,会将指令执行的状态码保存至status变量。用户可根据具体状态码做相应的处理,如本例中的处理逻辑。

  • 当status变量等于2100时,则机器人成功获取到规划路径,然后根据规划路径进行抓取。

  • 当status变量不等于2100时,则视觉系统发生异常。用户需根据具体异常状态码做相应的处理。

    • 当status变量等于2038时,则ROI内无点云,即机器人无法获取规划路径。此时机器人可尝试再次触发Mech-Viz工程运行,从而获取规划路径。样例程序中通过retry_cnt变量控制重新获取规划路径的次数。当重试两次后(即retry_cnt大于2时)依然无点云,则程序停止执行。

    • 当status变量等于其他异常状态码时,则程序停止执行。

用户可参考标准接口状态码及错误排查手册编写异常处理逻辑。

该页面是否有帮助?

可以通过以下方式反馈意见:

我们重视您的隐私

我们使用 cookie 为您在我们的网站上提供最佳体验。继续使用该网站即表示您同意使用 cookie。如果您拒绝,将使用一个单独的 cookie 来确保您在访问本网站时不会被跟踪或记住。