Example Program 19: MM_S19_Vis_PlanAllVision

You are currently viewing the documentation for the latest version (2.2.0). To access a different version, click the "Switch version" button located in the upper-right corner of the page.

■ If you are not sure which version of the product you are currently using, please feel free to contact Mech-Mind Technical Support.

Program Introduction

Description

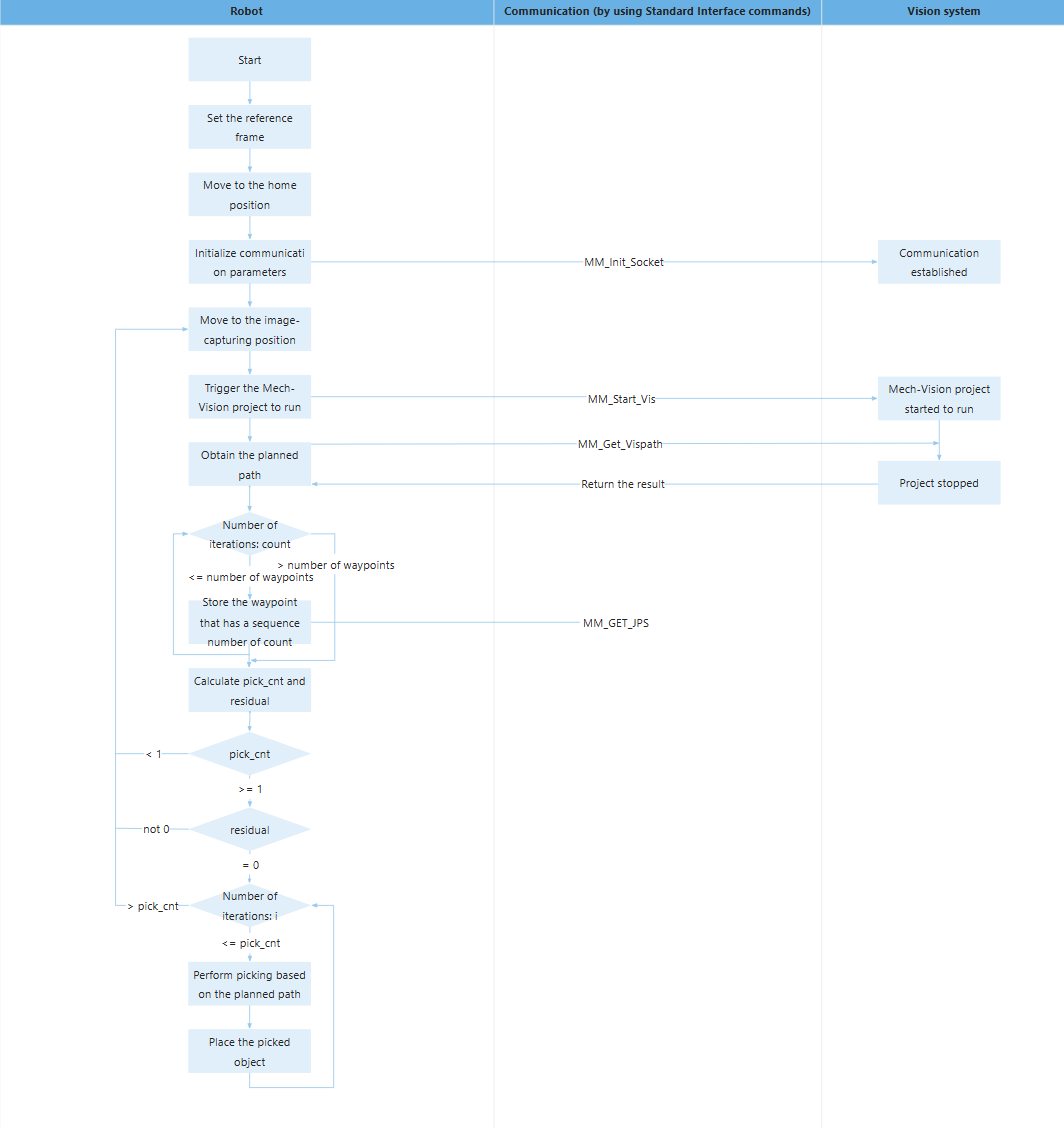
The robot triggers the Mech-Vision project to run. Then, the robot uses for loops to obtain all planned paths and perform picking and placing. In this example, once the camera captures an image, Mech-Vision will plan picking paths for all vision results. This program is applicable to scenarios where one image is used to perform picking for multiple times.

File path

You can navigate to the installation directory of Mech-Vision and Mech-Viz and find the file by using the Communication Component/Robot_Interface/KUKA/sample/MM_S19_Vis_PlanAllVision path.

Project

Mech-Vision project

In this project, the Plan all vision results parameter of the Global Configuration Step on the Workflow tab in the path planning tool is enabled. You can click Open the editor on the Path Planning Step to open the path planning tool.
sample19 1

Prerequisites

This example program is provided for reference only. Before using the program, please modify the program according to the actual scenario.

Program Description

This part describes the MM_S19_Vis_PlanAllVision example program.

The only difference between the MM_S19_Vis_PlanAllVision example program and the MM_S3_Vis_Path example program is that MM_S19_Vis_PlanAllVision can use for loops to obtain all planned paths and perform picking and placing (this code of this feature is bolded). As such, only the feature of using for loops to obtain all planned paths and perform picking and placing is described in the following part. For information about the parts of MM_S19_Vis_PlanAllVision that are consistent with those of MM_S3_Vis_Path, see Example Program: MM_S3_Vis_Path.
DEF  MM_S19_Vis_PlanAllVision ( )
;---------------------------------------------------
; FUNCTION: trigger Mech-Vision project, plan all
; vision results and get all planned paths
; Mech-Mind, 2023-12-25
;---------------------------------------------------
   ;set current tool no. to 1
   BAS(#TOOL,1)
   ;set current base no. to 0
   BAS(#BASE,0)
   ;move to robot home position
PTP HOME Vel=100 % DEFAULT
   ;initialize communication parameters (initialization is required only once)
   MM_Init_Socket("XML_Kuka_MMIND",873,871,60)
RECAP:
   ;move to image-capturing position
LIN camera_capture Vel=1 m/s CPDAT1 Tool[1] Base[0]
   ;trigger Mech-Viz project
   MM_Start_Vis(1,0,2,init_jps,status)
   IF status <> 1102 THEN
       ;add error handling logic here according to different error codes
       MM_LOG("Status ERROR")
       HALT
   ENDIF
   ;get planned path from NO.1 Mech-Vision project; 2nd argument (1) means getting pose in JPs
   MM_Get_Vispath(1,1,pos_num,vis_pos_num,status)
   ;check whether planned path has been got from Mech-Vision successfully
   IF status<> 1103 THEN
      ;add error handling logic here according to different error codes
      ;e.g.: status=1003 means no point cloud in ROI
      ;e.g.: status=1002 means no vision results
      halt
   ENDIF
   ;save waypoints of the planned path to local variables one by one
   FOR count=1 TO pos_num
      MM_Get_Jps(count,pick_point[count],label[count],toolid[count])
   ENDFOR
   ;parse pick cycle count, here suppose 5 points per planned path
   pick_cnt = pos_num / 5
   residual = pos_num - pick_cnt*5
   ;check if parsed data is valid; if not, retry to get planned path or add some error handling logic
   IF (pick_cnt<1) OR (residual<>0) THEN
      halt
      GOTO RECAP
   ENDIF
   ;repeatedly run pick-and-place cycle using for-loop
   FOR i=1 TO pick_cnt
      count=(i-1)*5
      Xpick_point1=pick_point[1+count]
      Xpick_point2=pick_point[2+count]
      Xpick_point3=pick_point[3+count]
      Xpick_point4=pick_point[4+count]
      Xpick_point5=pick_point[5+count]
      ;follow the planned path to pick
      ;move to approach waypoint of picking
PTP pick_point1 CONT Vel=50 % PDAT1 Tool[1] Base[0]
PTP pick_point2 Vel=50 % PDAT2 Tool[1] Base[0]
PTP pick_point3 Vel=10 % PDAT3 Tool[1] Base[0]
      ;add object grasping logic here, such as "$OUT[1]=TRUE"
      halt
PTP pick_point4 Vel=50 % PDAT5 Tool[1] Base[0]
PTP pick_point5 CONT Vel=50 % PDAT6 Tool[1] Base[0]
      ;move to intermediate waypoint of placing
PTP drop_waypoint CONT Vel=100 % PDAT4 Tool[1] Base[0]
      ;move to approach waypoint of placing
LIN drop_app Vel=1 m/s CPDAT2 Tool[1] Base[0]
      ;move to placing waypoint
LIN drop Vel=0.3 m/s CPDAT3 Tool[1] Base[0]
      ;add object releasing logic here, such as "$OUT[1]=FALSE"
      halt
      ;move to departure waypoint of placing
LIN drop_app Vel=1 m/s CPDAT2 Tool[1] Base[0]
      ;move to intermediate waypoint of placing
PTP drop_waypoint CONT Vel=100 % PDAT4 Tool[1] Base[0]
   ENDFOR
   ;finish pick and-place cycle, and jump back to camera capturing
   GOTO RECAP
END

The workflow corresponding to the above example program code is shown in the figure below.

sample19

The table below describes the feature of using for loops to obtain all planned paths and perform picking and placing. You can click the hyperlink to the command name to view its detailed description.

Feature Code and description

Store the planned path by looping

FOR count=1 TO pos_num
   MM_Get_Jps(count,pick_point[count],label[count],toolid[count])
ENDFOR
  • Line 1: FOR indicates a for loop. count is used to control the number of iterations in the loop (i.e., count starts from 1 and increments by 1 after each loop iteration until it exceeds the value of pose_num, at which point the loop ends). pose_num is the third parameter of the MM_Get_Vispath command, which represents the number of waypoints returned by the vision system.

  • Line 2: The MM_Get_Jps command stores the joint positions, label, and tool ID of a specific waypoint in the specific variables. The entire command stores the joint positions, label, and tool ID of the waypoint with an ID of count in the pick_point[count], label[count], and toolid[count] variables respectively.

  • Line 3: The for loop ends.

Calculate pick_cnt and residual

;parse pick cycle count, here suppose 5 points per planned path
pick_cnt = pos_num / 5
residual = pos_num - pick_cnt*5

This example program assumes that each planned picking path contains 5 waypoints. "pos_num / 5" stands for the quotient of the pose_num value divided by 5, and "pos_num - pick_cnt*5" stands for the remainder of the pose_num value divided by 5. pick_cnt is the total number of picking times planned. If residual is not set to 0, the planned number of picking waypoints is less than 5 (i.e., an error has occurred during path planning and a re-planning operation is needed).

Determine whether an error has occurred during path planning

IF (pick_cnt<1) OR (residual<>0) THEN
   halt
   GOTO RECAP
ENDIF

If the number of picking times (pick_cnt) is less than 1 or the value of residual is not 0, an error has occurred during path planning. You need to add processing code here, such as the code to restart the Mech-Vision project and then obtain the planned path.

Perform picking and placing by looping

   FOR i=1 TO pick_cnt
      count=(i-1)*5
      Xpick_point1=pick_point[1+count]
      Xpick_point2=pick_point[2+count]
      Xpick_point3=pick_point[3+count]
      Xpick_point4=pick_point[4+count]
      Xpick_point5=pick_point[5+count]
      ;follow the planned path to pick
      ;move to approach waypoint of picking
PTP pick_point1 CONT Vel=50 % PDAT1 Tool[1] Base[0]
PTP pick_point2 Vel=50 % PDAT2 Tool[1] Base[0]
PTP pick_point3 Vel=10 % PDAT3 Tool[1] Base[0]
      ;add object grasping logic here, such as "$OUT[1]=TRUE"
      halt
PTP pick_point4 Vel=50 % PDAT5 Tool[1] Base[0]
PTP pick_point5 CONT Vel=50 % PDAT6 Tool[1] Base[0]
      ;move to intermediate waypoint of placing
PTP drop_waypoint CONT Vel=100 % PDAT4 Tool[1] Base[0]
      ;move to approach waypoint of placing
LIN drop_app Vel=1 m/s CPDAT2 Tool[1] Base[0]
      ;move to placing waypoint
LIN drop Vel=0.3 m/s CPDAT3 Tool[1] Base[0]
      ;add object releasing logic here, such as "$OUT[1]=FALSE"
      halt
      ;move to departure waypoint of placing
LIN drop_app Vel=1 m/s CPDAT2 Tool[1] Base[0]
      ;move to intermediate waypoint of placing
PTP drop_waypoint CONT Vel=100 % PDAT4 Tool[1] Base[0]
   ENDFOR

The above code indicates that in the for loop, the robot moves to the 5 waypoints planned each time to complete the picking operation and then performs the placing operation. i is used to control the number of iterations in the loop (i.e., i starts from 1 and increments by 1 after each loop iteration until it exceeds the value of pick_cnt, at which point the loop ends). When i increments by 1, count increments by 5. [1+count] to [5+count] denote the ID of the 5 waypoints planned each time in the total planned path.

Is this page helpful?

You can give a feedback in any of the following ways:

We Value Your Privacy

We use cookies to provide you with the best possible experience on our website. By continuing to use the site, you acknowledge that you agree to the use of cookies. If you decline, a single cookie will be used to ensure you're not tracked or remembered when you visit this website.