Calling Sequence of Standard Interface Commands

You are currently viewing the documentation for a pre-release version (2.2.0). To access documentation for other versions, click the "Switch Version" button located in the upper-right corner of the page.

■ If you're unsure about the version of the product you are using, please contact Mech-Mind Technical Support for assistance.

This section introduces the calling sequence of and relations between Standard Interface commands. The specific command calling sequences of the robot and PLC are introduced separately.

Commands Called in the Robot Program

Depending on the project type, commands in the robot program can be divided into two categories: commands related to Mech-Vision projects and commands related to Mech-Viz projects.

Commands Related to Mech-Vision Projects

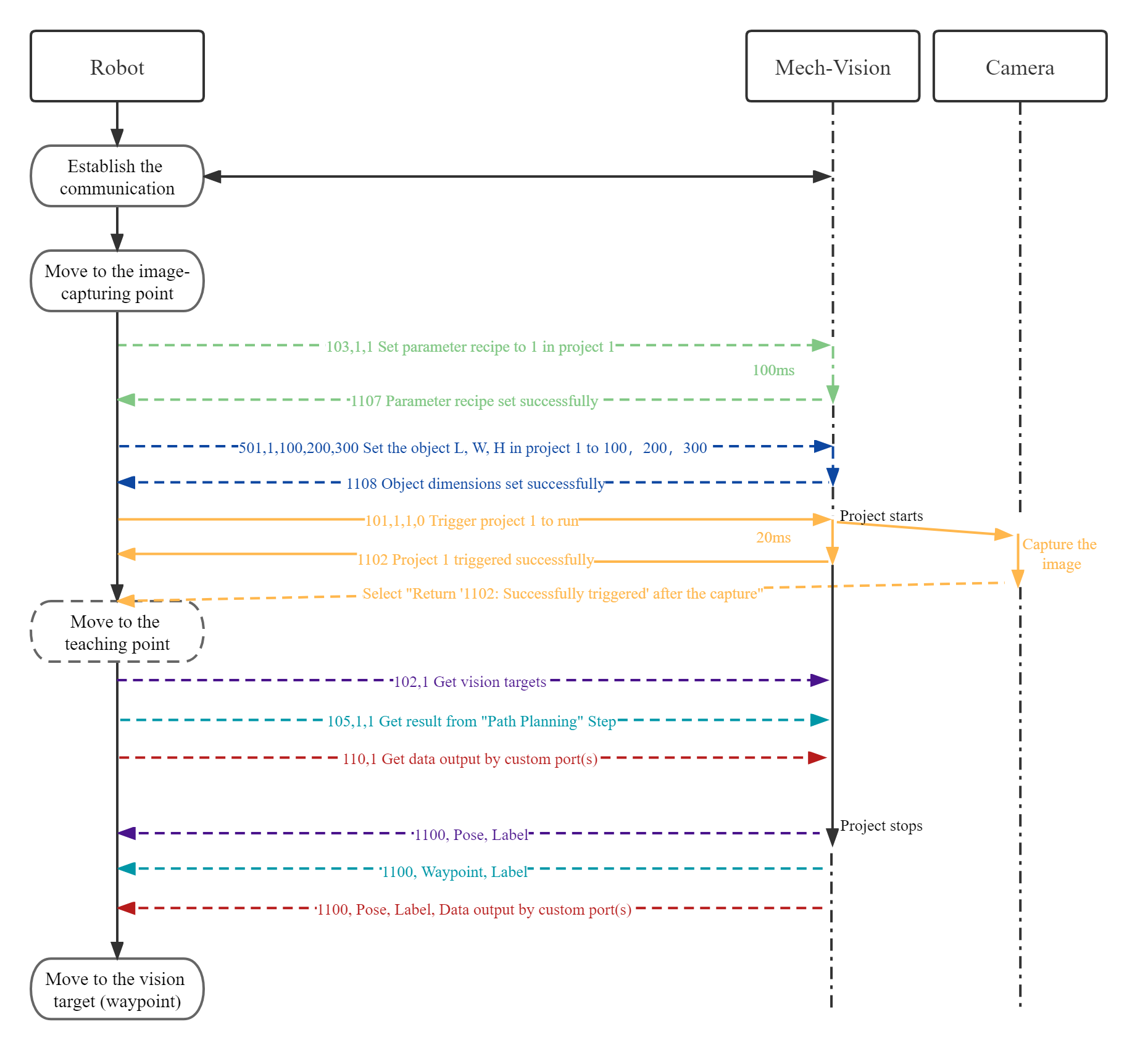
The sequence of calling commands related to Mech-Vision projects is as follows.

  1. Commands that should be called BEFORE Command 101 (which triggers the Mech-Vision project):

    • Command 103: Switch Mech-Vision Parameter Recipe

    • Command 501: Input Object Dimensions to Mech-Vision Project

  2. Command 101: Trigger Mech-Vision Project

  3. Commands that should be called AFTER theMech-Vision project runs:

    • Command 102: Get Vision Results

    • Command 105: Get Planned Path from Mech-Vision

    • Command 110: Get Custom Output Data from Mech-Vision

      Command 102, Command 105, and Command 110 cannot be used at the same time.

The time sequence diagram of commands related to Mech-Vision project is shown below. The dashed line indicates that the command is optional and you can call it according to the actual requirement, while the solid line indicates that the command must be called.

Unnamed image

Commands Related to Mech-Viz Projects

The sequence of calling commands related to Mech-Viz projects is as follows.

  1. Commands that should be called BEFORE the Mech-Viz project is triggered by command 201:

    • Command 207: Read Mech-Viz Step Parameter

    • Command 208: Set Mech-Viz Step Parameter

  2. Command 201: Trigger Mech-Viz Project

  3. Commands that should be called DURING the execution of the Mech-Viz project:

    • Command 204: Set Current Index for Mech-Viz

    • Command 203: Set Exit Port for Branch by Msg Step in Mech-Viz

    • Command 205: Get Planned Path from Mech-Viz

    • Command 210: Get Vision Move Data or Custom Output Data from Mech-Viz

    • Command 204 and command 203 should be called before command 205 and command 210.

    • Command 205 and Command 210 cannot be used at the same time.

  4. Commands that should be called AFTER the Mech-Viz project is stopped:

    • Command 206: Get Gripper DO List

The time sequence diagram of commands related to Mech-Viz project is shown below. The dashed line indicates that the command is optional and you can call it according to the actual requirement, while the solid line indicates that the command must be called.

Unnamed image

Commands Called in the PLC Program

The workflow of the PLC program to call commands is shown in the figure below.

Unnamed image

Notes:

  1. According to the requirements of each command, the command number and the command parameters will be written to corresponding registers. For example, 101 will be written to Command, and 1 (the project ID) will be written to Vision_Project_Num.

  2. When a command is triggered, the PLC will set the value of Command_Trigger to 1, and the vision system reads the command number and parameters.

  3. After the vision system reads that Command_Trigger is 1, Trigger_Acknowledge will be set to 1.

  4. After the PLC reads that Trigger_Acknowledge is 1, Command_Trigger will be set to 0, and then the command number and parameters of the next command will be written to the corresponding registers.

  5. After the vision system reads that Command_Trigger is 0, Trigger_Acknowledge will be set to 0.

Please refer to Commands Related to Mech-Vision Projects and Commands Related to Mech-Viz Projects for the sequence of calling specific commands.

Is this page helpful?

You can give a feedback in any of the following ways:

We Value Your Privacy

We use cookies to provide you with the best possible experience on our website. By continuing to use the site, you acknowledge that you agree to the use of cookies. If you decline, a single cookie will be used to ensure you're not tracked or remembered when you visit this website.