Perform Thermal Drift Compensation Analysis

This section introduces how to perform thermal drift compensation analysis to check the effect of thermal drift compensation.

Thermal Drift

Temperature drift refers to an offset in measured values caused by temperature changes. In inline measurement scenarios, thermal drift is usually caused by changes in camera, robot, tool, or ambient temperature, and will cumulatively affect measurement stability and accuracy over time.

Thermal Drift Rod

Temperature drift rods refer to reference rods that are fixedly arranged in an inline measurement unit and on which multiple calibration spheres are mounted. As the relative position between the thermal drift rod and the robot base in space is fixed, it can be used as a reference object for thermal drift compensation.

Thermal Drift Compensation Solution

The thermal drift compensation solution refers to a method in which, with the robot base fixed, a thermal drift rod is installed at a fixed position and its calibration sphere is measured periodically. By leveraging the invariant relative position between the calibration sphere and the robot, the thermal drift compensation model is continuously updated, system parameters (such as robot link lengths and joint position offsets) are corrected, and the updated model is used to compensate in real time for the measurement results at each measurement point on the part.

Before using the thermal drift compensation analysis function, please complete the following configurations:

  1. When configuring part properties in Mech-Metrics, set the part class to thermal drift rod.

  2. Create features for the drift rod, and assign corresponding Mech-MSR projects and parameter recipes to each feature.

  3. Use the thermal drift compensation tool in Mech-MSR to associate the robot with the project and select whether to enable thermal drift compensation for each project.

To use the thermal drift compensation analysis function, follow these steps:

  1. In the Mech-Metrics Configuration interface, go to the Analysis and Compensation tab and click Thermal Drift Analysis.

    enter thermal drift analysis
  2. In the Filter settings area on the left, set the following filtering conditions according to your needs:

    filter settings
    • Part name: Select the drift rod to analyze from the drop-down list.

    • Recent records/Time range: Select the filter for the data. Select Recent records to filter by the number of recent measurement records; select Time range to set the start and end date and time to filter data within the specified time range.

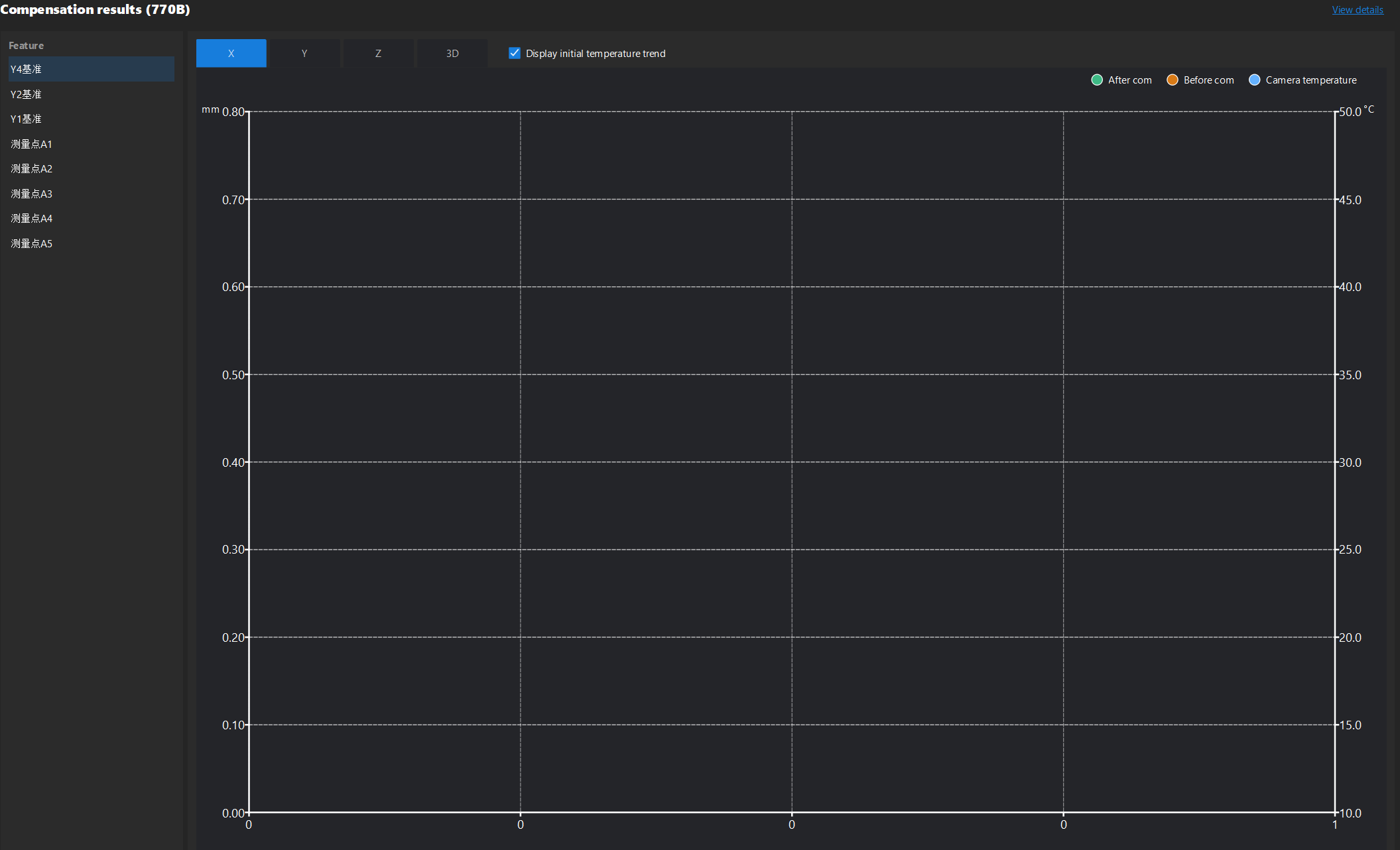
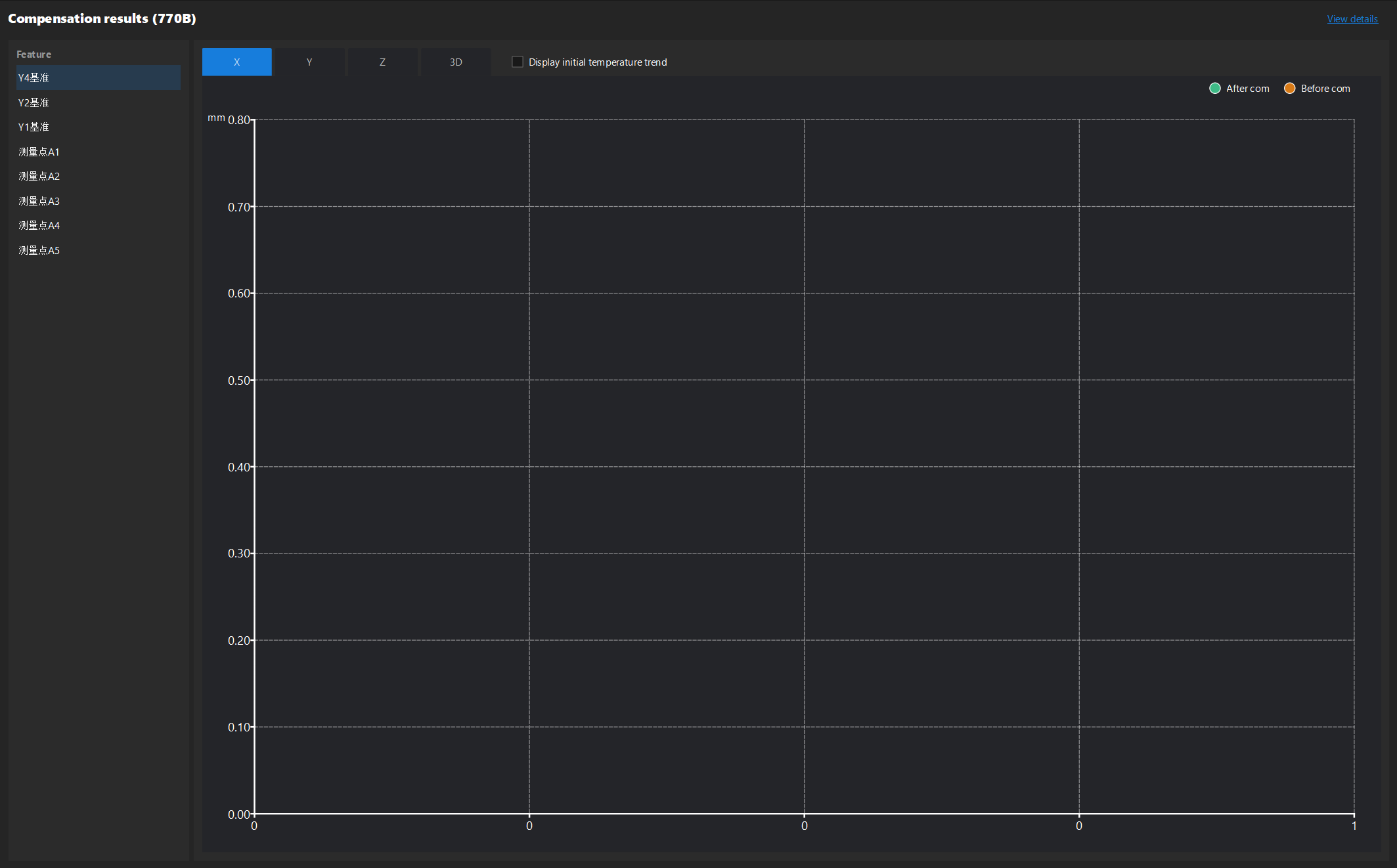
  3. Click Analyze. A chart of thermal drift compensation results will be displayed on the right.

    analysis result
    • Click the X, Y, Z or 3D tabs to view the difference before and after compensation in each direction or combination.

    • The green dots in the chart represent the After compensation difference, while the yellow dots represent the Before compensation difference.

  4. (Optional) Select the Display initial temperature trend checkbox in the upper right corner of the chart, and an additional camera temperature curve will be displayed in the chart.

    show temperature trend
    • The blue dots on the chart represent the Camera temperature, and the unit of temperature (°C) is displayed to the right of the vertical axis.

Is this page helpful?

You can give a feedback in any of the following ways:

We Value Your Privacy

We use cookies to provide you with the best possible experience on our website. By continuing to use the site, you acknowledge that you agree to the use of cookies. If you decline, a single cookie will be used to ensure you're not tracked or remembered when you visit this website.