抓取仿真工具

您正在查看最新版本(V2.2.0)的文档。如果您想查阅其他版本的文档,可以点击页面右上角“切换版本”按钮进行切换。

■ 如果您不确定当前使用的产品是哪个版本,请随时联系梅卡曼德技术支持

本文介绍抓取仿真工具及其使用方法。

功能介绍

抓取仿真工具是 Mech-Viz 内置的仿真工具,用于在虚拟环境中验证机器人抓取方案,主要包含虚拟场景生成和抓取验证两大功能。

该工具支持搭建包含载具、工件和相机的仿真场景,模拟完整的工件识别与抓取流程,以验证机器人抓取工件的可达性、夹持稳定性、清筐率以及防碰撞效果等,提前发现潜在的碰撞、漏抓等风险,辅助抓取方案在进场调试前完成风险排查与策略优化。

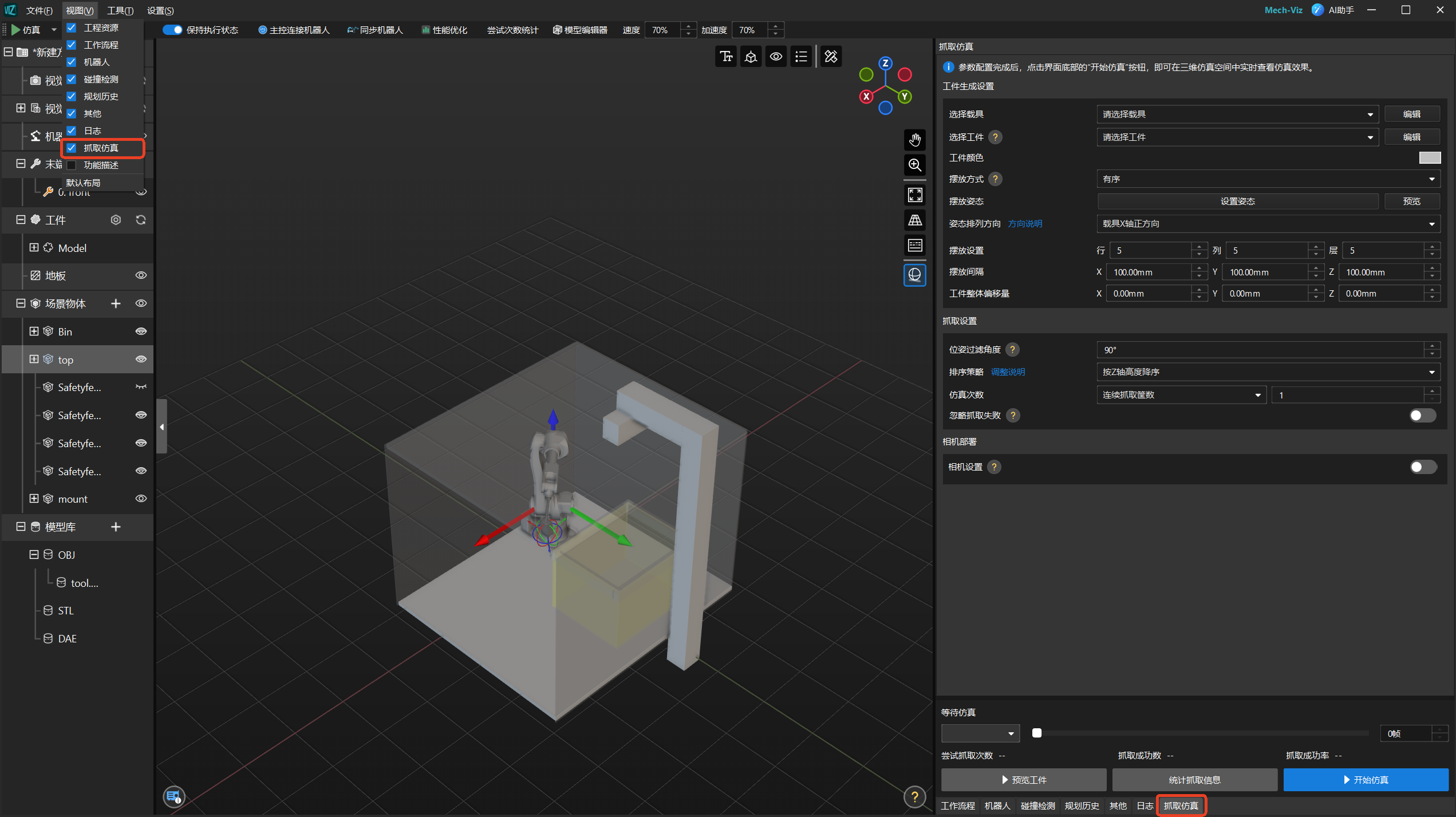
打开 Mech-Viz 后,功能面板通常默认显示为抓取仿真界面,可直接开始配置。若未显示该界面,请点击顶部菜单栏中的视图,勾选抓取仿真
picking simulation tool interface

使用流程

该工具的具体使用流程如下:

picking simulation tool configuration
  1. 布局模拟:在虚拟环境中生成抓取所需的工件布局场景。通过灵活配置载具、工件数量、工件摆放方式及姿态等,使仿真场景贴近实际生产工况,满足多样化的工件布局需求。

  2. 抓取设置:根据生成的工件场景,配置抓取策略,合理设定抓取过滤条件和排序规则,以提升机器人抓取的成功率与稳定性。此外,支持灵活处理抓取失败的工件,优化整体抓取流程。

  3. 相机部署(可选):通过在仿真场景中部署真实相机模型,确认相机视野能否覆盖现场工位、进行相机碰撞检测,并支持保存仿真过程中相机采集的图片数据,用于后续视觉识别流程调试。

  4. 仿真验证:基于当前场景和策略配置执行抓取仿真,对抓取过程进行统计与结果分析,发现并优化方案中的潜在问题。

该页面是否有帮助?

可以通过以下方式反馈意见:

我们重视您的隐私

我们使用 cookie 为您在我们的网站上提供最佳体验。继续使用该网站即表示您同意使用 cookie。如果您拒绝,将使用一个单独的 cookie 来确保您在访问本网站时不会被跟踪或记住。