Select Proper Hand-Eye Calibration Process

You are currently viewing the documentation for the latest version (2.1.2). To access a different version, click the "Switch version" button located in the upper-right corner of the page.

■ If you are not sure which version of the product you are currently using, please feel free to contact Mech-Mind Technical Support.

Hand-Eye Calibration establishes the transformation relationship between the camera and robot reference frames. With this relationship, the object pose determined by the vision system can be transformed into that in the robot reference frame, which guides the robot to perform its tasks. The accuracy of hand-eye calibration results affects the accuracy of robot picking.

After the Mech-Mind Vision System is constructed, you can start the hand-eye calibration. In addition, you need to perform hand-eye calibration again in any of the following conditions:

  • The camera moves in reference to the robot base (in the eye-to-hand setup) or flange (in the eye-in-hand setup).

  • The camera is replaced.

  • The robot is replaced.

  • The robot’s working environment or layout changes.

  • The requirement for picking accuracy increases.

  • A collision or movement causes changes in the position of the robot or camera.

  • Issues with inaccurate picking arise and the extrinsic parameter errors increase.

  • The camera intrinsic parameters have been corrected.

  • The application runs for a long time (to ensure system stability, it is necessary to periodically perform hand-eye calibration again).

Select the Proper Calibration Process

The calibration procedures are affected by robot communication modes, camera mounting modes, calibration modes, and calibration data collection methods.Mech-Vision provides standardized calibration procedures for various scenarios, helping you calibrate the camera’s intrinsic and extrinsic parameters quickly and accurately.

For explanations of the robot communication modes, camera mounting modes, calibration modes, and calibration data collection methods, refer to the section Calibration-related Concepts.

select calib process

Please select the calibration processes according to the camera mounting modes.

If a gantry robot is used in a project, follow the process of Hand-Eye Calibration for Gantry Robots.

Hand-Eye Calibration in the ETH Setup

If the camera mounting mode is ETH, further select a specific calibration process in this section.

select eth calib process

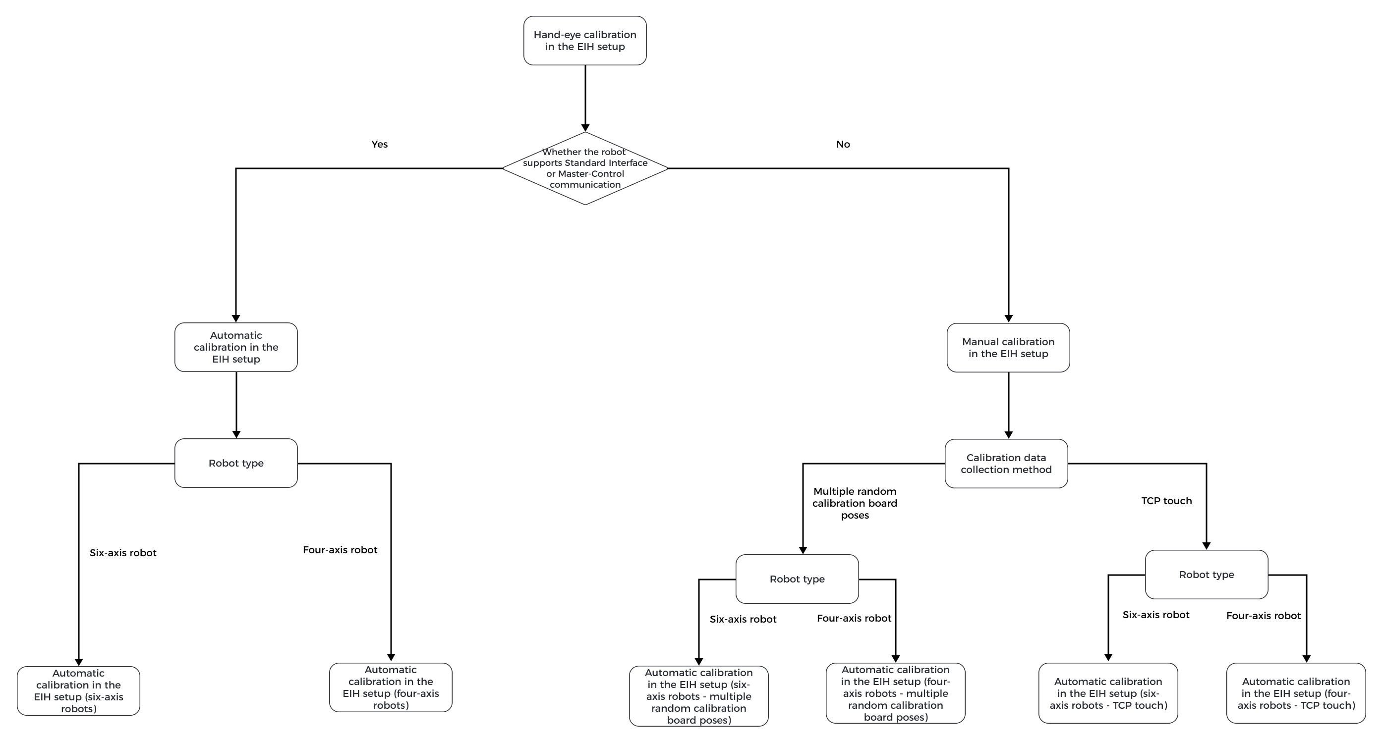
Hand-Eye Calibration in the EIH Setup

If the camera mounting mode is EIH, further select a specific calibration process in this section.

select eih calib process

Is this page helpful?

You can give a feedback in any of the following ways:

We Value Your Privacy

We use cookies to provide you with the best possible experience on our website. By continuing to use the site, you acknowledge that you agree to the use of cookies. If you decline, a single cookie will be used to ensure you're not tracked or remembered when you visit this website.