Mech-Viz経路を取得

現在ご覧いただいているのは最新版の内容です(V2.1.2)。異なるバージョンを参照する場合は、画面右上のボタンから切り替えが可能です。

■ ご利用中のバージョンが分からない場合や、サポートが必要な場合はお気軽にサポート窓口までご連絡ください。

概要

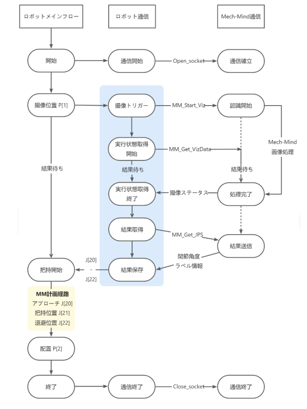
  • サンプル②「MM_S02」は、Mech-Vizを用いて、撮像と把持、その後に配置、シンプルなアプリケーションを実現しています。

  • Mech-Vision の 経路計画機能 やMech-Vizから出力される経路よりロボットを動作させる場合、経路点は関節角度・TCP 2 種類で表現ができますが、コマンド「MM_Get_JPS」で関節角度を取得することを推奨します。TCP の場合はロボットコントローラとMech-Vizで形態の選択が異なる場合があり、衝突検出が正しく機能しない可能性があります。

処理フロー

sample program2

サンプルプログラム

grid fill notation
s2 introduction1
s2 introduction2
s2 introduction3
s2 introduction4
s2 introduction5

この情報は役に立ちましたか?

ご意見・ご要望がございましたら、以下よりお寄せください:

Mech-Mindは、お客様のプライバシーを重視しています

このサイトでは最高の体験を提供するために Cookie を使用しています。サイトの閲覧を続ける場合、Cookie の使用に同意したことになります。「拒否する」を選択すると、このサイトを訪れた際に追跡や記憶が行われないように単独の Cookie が使用されます。