mm_vision_pick_and_place

您正在查看最新版本(V2.1.2)的文档。如果您想查阅其他版本的文档,可以点击页面右上角“切换版本”按钮进行切换。

■ 如果您不确定当前使用的产品是哪个版本,请随时联系梅卡曼德技术支持

该程序通过运行Mech-Vision工程,以获取视觉结果,进而执行抓取和放置操作。

加载程序

在TMflow软件中,进入专案,按下图所示打开程序。

vision pick and place 1

配置说明

点位配置

该程序共涉及6个点位,其中3个是示教点位,3个是自动计算点位。

vision pick and place 2
  • 示教点位:用户需提前示教。

    • AbovePickArea:类似于Home点,可以方便地到达Detect点位和Dropoff点位。

    • Detect:拍照点位。

    • Dropoff:放置点位。

  • 自动计算点位:根据Mech-Vision返回的视觉结果自动计算,无需用户提前示教。

    • Pick:根据Mech-Vision返回的视觉结果赋值的点位。

    • PrePick:由Pick点位沿Z轴偏移得到的点位,用于抓取前直线接近抓取点。

    • PostPick:由Pick点位沿机器人基座Z轴偏移得到的点位,用于抓取后直线远离抓取点。

配置参数

MM init组件

程序中所有的网络装置统一使用MM init生成的网络装置,此组件可修改工控机IP地址和端口号

Run Vision组件

用户需要手动配置Run Vision组件的参数值,具体方法可参考修改组件参数值

程序说明

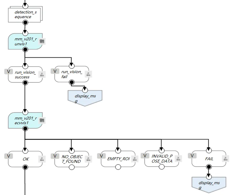
拍照(detection_sequence)

vision pick and place 3

抓取(pick_sequence)

抓取目标物体的运动流程:远点 → 接近点 → 抓取点 → 远离点 → 远点。

grasp_object功能块是不完整的,用户可以在此修改参数值,以控制末端工具抓取。

同时,用户可以在config功能块中设置接近点到抓取点之间的距离。

vision pick and place 4

放置(place_sequence)

release_object功能块是不完整的,用户可以在此修改参数值,以控制末端工具释放。

vision pick and place 5

主程序(mm_v201_vision_pick_and_place)

  1. 首先,通过mm_v201_init1建立机器人与视觉系统的通信。在mm_v201_init1中可修改连接工控机的IP地址和端口号。

    vision pick and place 6
  2. 在通信连接成功之后,通过detection_sequence让机器人运动到拍照点。

  3. 通过mm_v201_runvis1运行Mech-Vision工程,同时在mm_v201_runvis1中可以配置参数配方。

  4. 通过mm_v201_recvvis1获取Mech-Vision输出的视觉结果。mm_v201_recvvis1后面有4个异常出口,用户可根据实际需求进行修改。例如,若点云为空,用户想要再重新运行一次Mech-Vision工程,此时可以将EMPTY_ROImm_v201_runvis1相连接。

    vision pick and place 7

    此时,从Mech-Vision获取的视觉结果以字符串数组(string[])的形式保存在全局变量g_mm_socket_recv_array中。

  5. 程序对g_mm_socket_recv_array中的数据进行处理,判断所有的视觉点是否一次全部接收完毕。如果没有接收完,程序会跳转到mm_v201_recvvis1处运行,运行完之后,将视觉点位姿保存到全局变量g_mm_total_point中。

    vision pick and place 8
  6. 最后,机器人根据获取的Mech-Vision视觉点位姿进行运动,从而完成抓取和放置。

    vision pick and place 9

该页面是否有帮助?

可以通过以下方式反馈意见:

我们重视您的隐私

我们使用 cookie 为您在我们的网站上提供最佳体验。继续使用该网站即表示您同意使用 cookie。如果您拒绝,将使用一个单独的 cookie 来确保您在访问本网站时不会被跟踪或记住。