Approach to Troubleshooting Picking Errors

You are currently viewing the documentation for the latest version (2.1.2). To access a different version, click the "Switch version" button located in the upper-right corner of the page.

■ If you are not sure which version of the product you are currently using, please feel free to contact Mech-Mind Technical Support.

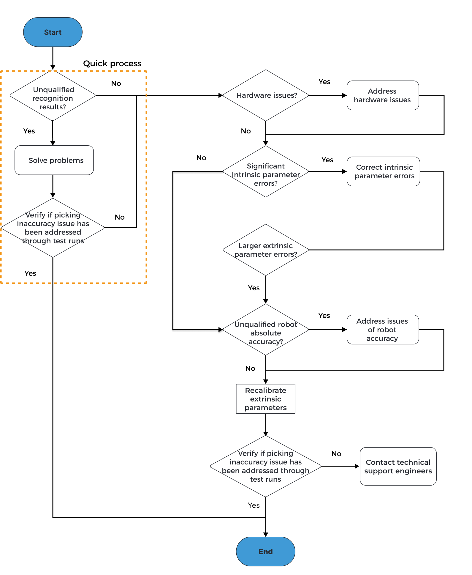
When an “robot picking inaccuracy” issue occurs, usually you can troubleshoot picking errors according to the process shown in the following figure:

troubleshooting picking errors
The following part describes the general guidelines for troubleshooting picking errors. For details about the check methods, criteria, and error correction methods for each check item, see instructions in subsequent sections.

Quick process

Based on the factors that are most likely to affect the picking accuracy, first check whether the recognition effect has degraded (whether the point cloud quality has degraded, whether the deep learning inference effect has degraded (if the project uses deep learning), or whether the 3D matching effect has degraded).

  • If yes, immediately locate the cause of the issue and contact Technical Support to solve the issue. Then conduct a trial run to verify whether the issue has been solved.

    • If yes, the troubleshooting ends.

    • If no, follow the complete process to continue troubleshooting.

  • If no, follow the complete process to continue troubleshooting.

Complete process

If the recognition effect of the vision project does not degrade according to the quick process above, follow the below process to continue troubleshooting:

  1. Check whether hardware issues exist.

    • If yes, fix the hardware issue first and then proceed to the next step.

    • If no, go to the next step.

  2. Check whether the intrinsic parameter error becomes larger.

    • If yes, correct intrinsic parameters first, and then proceed to the next step. If the intrinsic parameters cannot be corrected, contact Technical Support to solve the issue.

    • If no, go to the next step.

  3. Evaluate whether the extrinsic parameter error becomes larger. Then go to the next step.

  4. Check whether the robot absolute accuracy declines.

    • If so, deal with the robot accuracy issues before proceeding to the next step.

    • If no, go to the next step.

  5. Recalibrate extrinsic parameters.

  6. Verify whether the picking inaccuracy issue has been addressed through test runs.

    • If yes, the troubleshooting ends.

    • If no, contact Technical Support.

Is this page helpful?

You can give a feedback in any of the following ways:

We Value Your Privacy

We use cookies to provide you with the best possible experience on our website. By continuing to use the site, you acknowledge that you agree to the use of cookies. If you decline, a single cookie will be used to ensure you're not tracked or remembered when you visit this website.