抓不准问题排查思路

您正在查看预发布版本(V2.2.0)的文档。如果您想查阅其他版本的文档,可以点击页面右上角“切换版本”按钮进行切换。

■ 如果您不确定当前使用的产品是哪个版本,请随时联系梅卡曼德技术支持

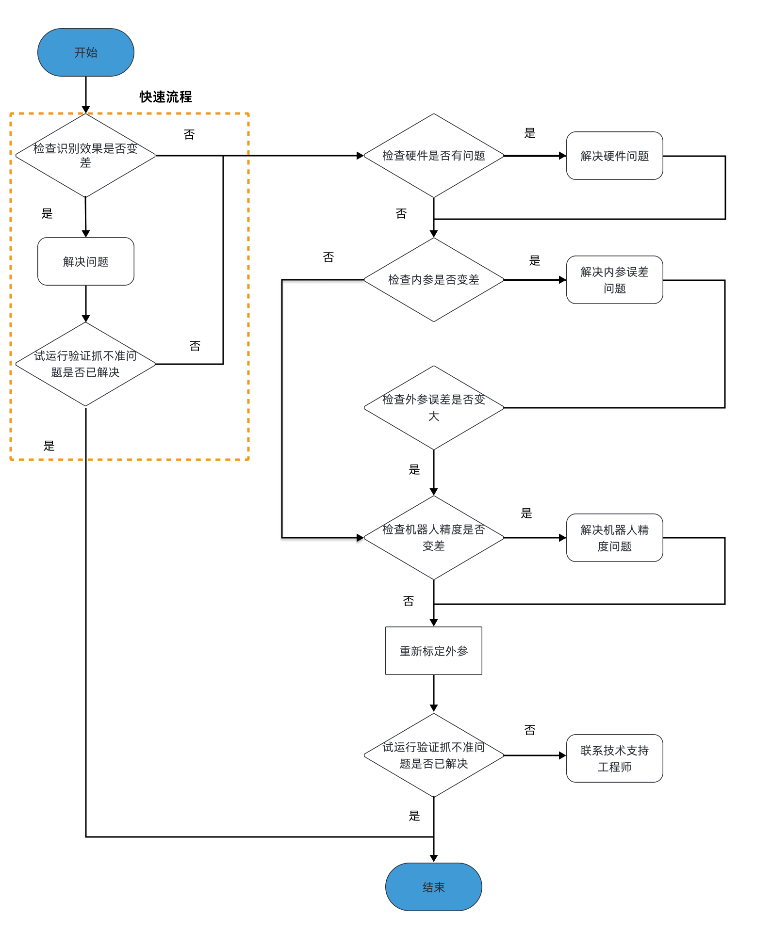
当出现机器人抓不准问题时,通常的抓不准问题排查思路如下图所示:

troubleshooting picking errors
下文仅介绍抓不准问题排查的整体思路。各检查项的检查方法、标准以及误差校正方法请参见后续的操作指导章节。

快速流程

根据最可能影响抓取精度的因素,先检查识别效果是否变差(点云质量是否变差、深度学习推理效果是否降低(若项目使用深度学习)或3D匹配效果是否下降)。

  • 如果是,立即定位问题原因并联系技术支持工程师解决,然后试运行验证抓不准问题是否已解决。

    • 如果是,问题处理结束。

    • 如果否,按照完整流程继续排查问题。

  • 如果否,执行按照完整流程继续排查问题。

完整流程

如果按照以上快速流程确定视觉工程的识别效果没有变差,那么请按照如下流程继续排查:

  1. 检查硬件是否存在问题

    • 如果是,先解决硬件问题,然后执行下一步。

    • 如果否,执行下一步。

  2. 检查内参误差是否变大

    • 如果是,先进行内参校正,然后执行下一步。如果内参无法校正,请联系技术支持工程师解决。

    • 如果否,执行下一步。

  3. 评估外参误差是否变大。然后执行下一步。

  4. 检查机器人绝对精度是否出现误差增大

    • 如果是,先处理机器人精度问题,然后再执行下一步。

    • 如果否,执行下一步。

  5. 重新标定外参

  6. 试运行验证抓不准问题是否已解决

    • 如果是,问题处理结束。

    • 如果否,请联系技术支持工程师。

该页面是否有帮助?

可以通过以下方式反馈意见:

我们重视您的隐私

我们使用 cookie 为您在我们的网站上提供最佳体验。继续使用该网站即表示您同意使用 cookie。如果您拒绝,将使用一个单独的 cookie 来确保您在访问本网站时不会被跟踪或记住。