Mech-Viz経路を取得(上級)

現在ご覧いただいているのは1.7.5 バージョンの内容です。異なるバージョンを参照する場合は、画面右上のボタンから切り替えが可能です。

■ 最新版をご利用される場合は、弊社ホームページよりダウンロードが可能です。ダウンロードにはパスワードが必要となりますので、サポート窓口までお問い合わせください。

■ ご利用中のバージョンが分からない場合や、サポートが必要な場合はお気軽にサポート窓口までご連絡ください。

概要

サンプル⑤「MM_S05」は、通常のMech-Vizを利用したフロー( サンプル②)を元に、生産ラインに運用される際注意すべき点を配慮しながら、処理を行います。

ステータスコードによる分岐処理

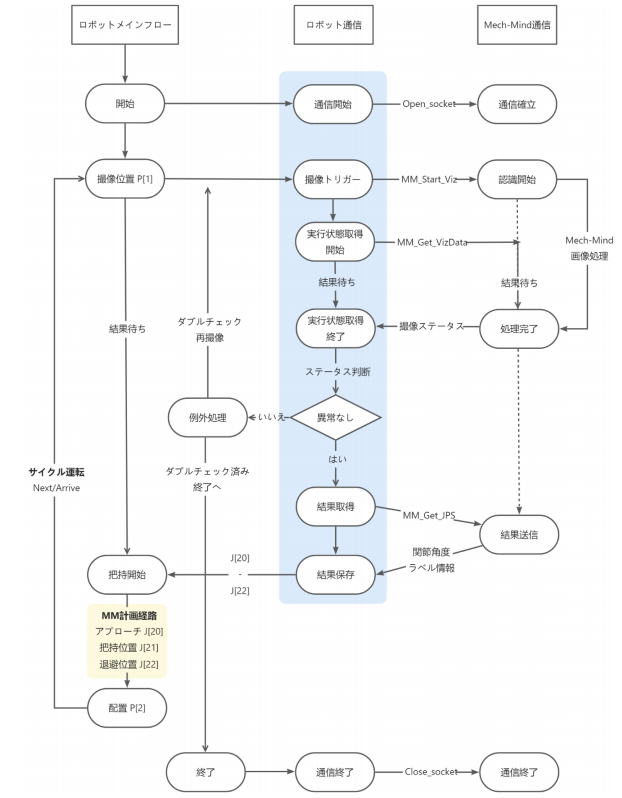
  • テスト運転やライン稼働時に、ビジョン処理の結果によって処理の分岐は基本的以下の 3 種類に分けます:

    • 実行成功の場合はそのまま把持に移行

    • 3DROI 内に点群なしの場合はワークがないと見られるため、ワーク供給や完了信号を出力

    • 実行エラーの場合は把持できるものがないと見られるため、振動台で荷姿を変える、認識を止めて次の箱を流す

  • 3D ROI内に点群なしや実行エラーの場合、突如発生する予期しない事情(想定外の物の写り込み、カメラ振動による撮像不良、電圧不安定)による誤判を防ぐため、もう一度再撮像を行うことが多いです。ただし、サンプルではエラー処理の部分で、撮像位置に戻して実行終了としています。運用の際は適宜変更してください。

次回撮像タイミング

全体タクト最適化のため、把持が完了してロボット、ハンド、ケーブルなどが認識を妨げない位置まで移動したタイミングで、次の撮像を行います。通常は、ワークを配置する直前に行います。

サイクル運転中の並列処理

  • Denso ロボットのコマンド「Next」と「Arrive」で撮像を並列処理させています。さらに、配置完了後は撮像位置に行き、経路点を受信でき次第、把持動作に入ります。

  • 他にも、ロボットのコマンド「Run」によって並行処理可能ですが、今回は紹介しません。

  • 撮像タイミングや経路の最適化戦略は、撮像時間、認識時間、ロボット移動距離、速度、移動方式などから影響を受けます。そのため個別調整が必要です。

処理フロー

sample program5

サンプルプログラム

grid fill notation
s5 introduction1
s5 introduction2
s5 introduction3
s5 introduction4
s5 introduction5
s5 introduction6
s5 introduction7

この情報は役に立ちましたか?

ご意見・ご要望がございましたら、以下よりお寄せください:

Mech-Mindは、お客様のプライバシーを重視しています

このサイトでは最高の体験を提供するために Cookie を使用しています。サイトの閲覧を続ける場合、Cookie の使用に同意したことになります。「拒否する」を選択すると、このサイトを訪れた際に追跡や記憶が行われないように単独の Cookie が使用されます。