付録

現在ご覧いただいているのは1.7.5 バージョンの内容です。異なるバージョンを参照する場合は、画面右上のボタンから切り替えが可能です。

■ 最新版をご利用される場合は、弊社ホームページよりダウンロードが可能です。ダウンロードにはパスワードが必要となりますので、サポート窓口までお問い合わせください。

■ ご利用中のバージョンが分からない場合や、サポートが必要な場合はお気軽にサポート窓口までご連絡ください。

Mech-Vizによる衝突検出

Mech-Mindビジョンシステムのインストールディレクトリ Mech-Center/tool/viz_project/check_collision フォルダに格納されているcheck_collision.vizプロジェクトを使用します。以下のことに注意してください。

  1. check_collisionはサンプルプロジェクトです。移動に関するステップを除くすべてのステップは必須であり、削除や位置の変更はできません。ロボットモデルで実際に使用されている型番を選択してください。

  2. 移動関連のステップクは、追加や削除が可能です。送信される位置姿勢の数は、移動に関連するステップの数と同じです。

  3. 初期位置が必要な場合は、ロボット側からカメラで撮像するコマンドを呼び出す前に、位置姿勢を設定するコマンドを一度呼び出します。

Mech-Vizの吸盤コンフィグレータ

Mech-Mindビジョンシステムのインストールディレクトリ Mech-Center/tool/viz_project/suction_zone フォルダに格納されているsuction_zone.vizプロジェクトを使用します。以下のことに注意してください。

  1. suction_zone.vizはサンプルプロジェクトです。移動に関するステップを除くすべてのステップは必須であり、削除や位置の変更はできません。ロボットモデルで実際に使用されている型番を選択してください。

  2. 移動関連のステップクは、追加や削除が可能です。送信される位置姿勢の数は、移動に関連するステップの数と同じです。

  3. 初期位置が必要な場合は、ロボット側からカメラで撮像するコマンドを呼び出す前に、位置姿勢を設定するコマンドを一度呼び出します。

  4. 実行する前に吸盤コンフィグレータを設定してください。

  5. ロボット側では、まずカメラで撮像するコマンドを呼び出し、次にDO信号を取得するコマンドを呼び出す必要があります。

対象物のラベルを送信

ロボットに送信されるラベルは整数のラベルコードです。ラベルのマッピングは、Mech-Visionプロジェクトで作成する必要があります。

appendix
appendix1

ラベルマッピングのフォーマットは以下の通りです。

{
    "large": "2",
    "medium": "3",
    "small": "1"
}
  • large、small、mediumはラベルの文字列です。

  • 1、2、3はラベルコードです。

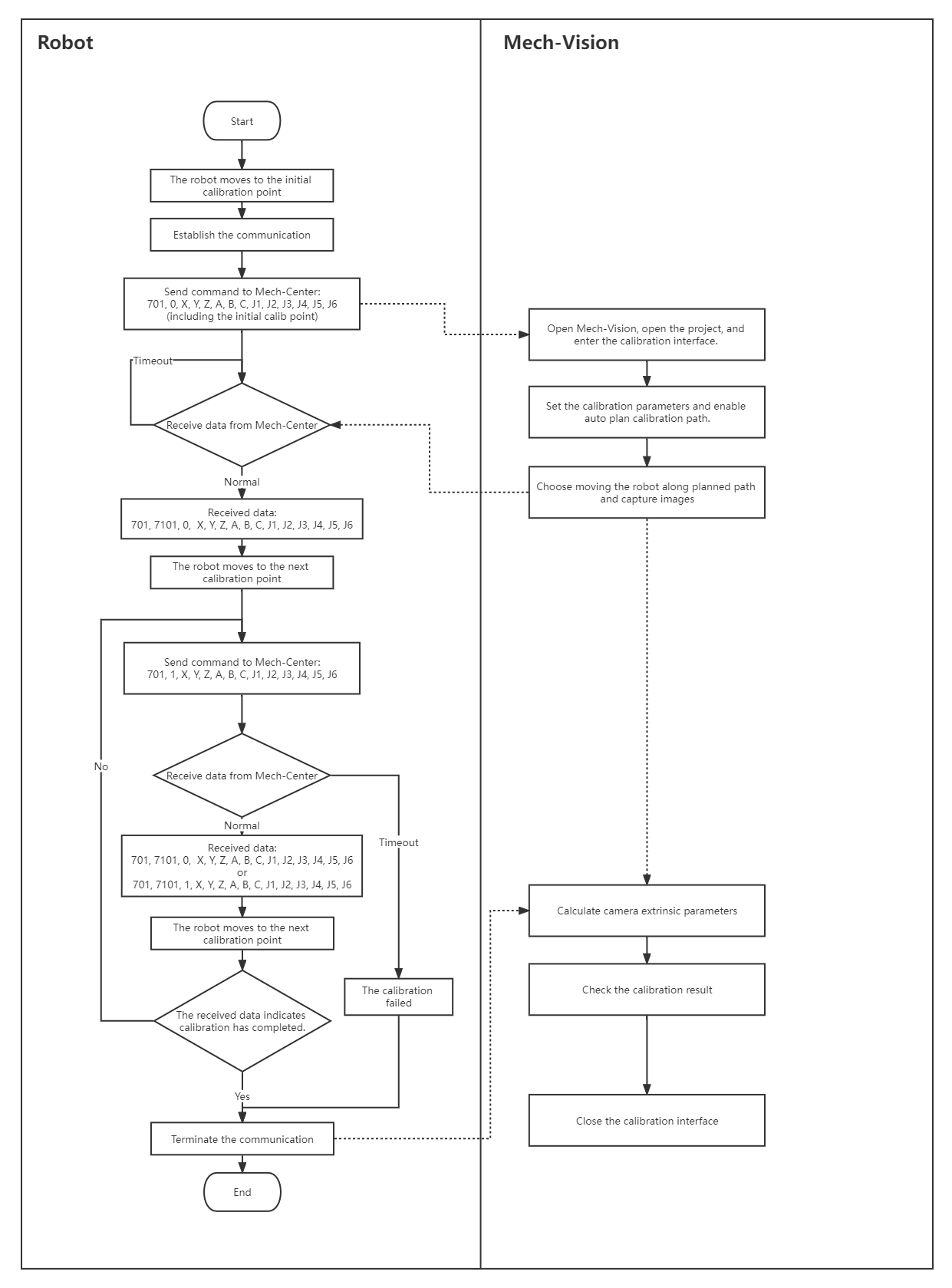
ロボット自動キャリブレーションの流れ

calib flowchart

カメラの露出完了の信号を追加

PROFINETおよびEtherNet/IPプロトコルの標準インターフェースには、タクトタイムを改善するために使用される カメラ露出完了 信号があります。 Mech-Visionプロジェクトの実行時間が長い場合、カメラ露光終了後すぐにロボットの位置を移動させる必要があります。 カメラ露出完了 信号を作成するには、Mech-Visionプロジェクトにいくつかの設定が必要です。

  1. Mech-Visionプロジェクトに「通信」ステップを追加し、「カメラから画像を取得」の制御フローにつなぎます。「カメラから画像を取得」ステップパラメータで 実行フラグ  出力がある場合に制御フローをトリガー にチェックを入れます。

    appendix4
  2. 「通信」ステップのサービス名を Standard Interface Notify に、メッセージ内容を 1001 に設定します(1001のメッセージ内容は変更不可)。

    appendix5
  3. Mech-Visionプロジェクトを実行すると、カメラの露光が終了すると、PLC/ロボット側にExposure_Complete信号が送られます。 Exposure_Complete信号を受信後、Reset_Exposure信号でExposure_Complete信号をリセットしてください。 10秒以内にリセット信号を受信しないと、 Mech-Centerデータ確認信号タイムアウト というエラーが報告されます。

この情報は役に立ちましたか?

ご意見・ご要望がございましたら、以下よりお寄せください:

Mech-Mindは、お客様のプライバシーを重視しています

このサイトでは最高の体験を提供するために Cookie を使用しています。サイトの閲覧を続ける場合、Cookie の使用に同意したことになります。「拒否する」を選択すると、このサイトを訪れた際に追跡や記憶が行われないように単独の Cookie が使用されます。