TCP 명령어 설명
다음은 TCP/IP 통신 프로토콜을 기반으로 하는 표준 인터페이스 명령어에 대해 설명합니다. 우선 다음 주의사항을 확인하시기 바랍니다.
-
명령어 송수신: 로봇이나 마스터 컴퓨터(컨트롤 명령을 보내는 컴퓨터, 클라이언트로 작동함)는 Mech-Mind Robotics 비전 시스템(서버로 작동함)에 명령어를 보내고, Mech-Mind Robotics 비전 시스템은 처리된 데이터를 로봇이나 마스터 컴퓨터로 반환합니다.
-
전송 및 수신된 명령어의 데이터 포맷: ASCII 및 HEX가 모두 지원됩니다.
-
ASCII 문자열의 구분 기호는 영어 쉼표이고 문자열 종결자는 *\r*입니다. 이 부분에 나온 예시는 모두 ASCII 포맷이며 문자열 종결자(\r)가 생략되었습니다. 예를 들어, 로봇이 비전 시스템으로 103 명령어(문자열 종결자 포함)은 다음과 같습니다.
103,1,2\r
-
HEX(16진수)의 바이트 순서는 빅 엔디안과 리틀 엔디안입니다. 전송된 명령어의 바이트 길이는 고정 길이인 64입니다. 실제로 데이터가 64바이트 미만인 경우 나머지 필드를 0으로 채웁니다. 실제로 데이터의 크기가 64바이트를 초과하는 경우 비전 시스템은 초과한 필드를 무시합니다.
ASCII 포맷 문자열 "103,1,2"를 예로 들어 보겠습니다. HEX 빅 엔디안 형식을 채택하면 전송되는 명령어는 아래와 같습니다. 10진수 103은 16진수 67에 해당합니다. 16진수 67은 빅 엔디안 바이트 순서로 “00 00 00 67”로 표시됩니다.
00 00 00 67 00 00 00 01 00 00 00 02 00 00 00 00 00 00 00 00 00 00 00 00 00 00 00 00 00 00 00 00 00 00 00 00 00 00 00 00 00 00 00 00 00 00 00 00 00 00 00 00 00 00 00 00 00 00 00 00 00 00 00 00
HEX 리틀 엔디안 형식을 채택하면 전송되는 명령어는 아래와 같습니다. 16진수 67은 리틀 엔디안 바이트 순서로 “67 00 00 00”으로 표시됩니다.
67 00 00 00 01 00 00 00 02 00 00 00 00 00 00 00 00 00 00 00 00 00 00 00 00 00 00 00 00 00 00 00 00 00 00 00 00 00 00 00 00 00 00 00 00 00 00 00 00 00 00 00 00 00 00 00 00 00 00 00 00 00 00 00
-
-
데이터 단위:
-
관절 각도의 단위는 도(°)입니다.
-
로봇의 플랜지 포즈 또는 말단장치 포즈는 위치와 포즈로 구성되며 위치는 XYZ 좌표로 표시되며 단위는 밀리미터(mm)입니다. 포즈는 오일러 각도로 표시되며 단위는 각도(°)입니다.
-
-
비전 포인트 또는 웨이포인트:
-
비전 포인트: Mech-Vision에서 인식되는 물체입니다. 비전 포인트에는 물체 포즈, 레이블, 속도, 치수, 사용자 정의 데이터 등을 포함한 정보가 있습니다.
-
웨이포인트: 로봇이 계획된 경로를 따라 이동할 때 도달하는 각 지점입니다. 웨이포인트에는 로봇 포즈, 레이블, 이동 유형, 속도 등의 정보가 있습니다. 웨이포인트는 다음 두 가지 유형으로 나눠집니다.
-
비전 이동 웨이포인트: “비전 이동" 스텝에 해당하는 웨이포인트입니다.
-
비(非) 비전 이동 웨이포인트: “비전 이동" 스텝 이외의 다른 이동 유형 스텝에 해당하는 웨이포인트입니다.
-
-
명령어 개요
100 명령어 -- Mech-Vision 프로젝트를 시작하고 결과를 가져오기
기능 소개
이 명령어는 Mech-Vision 프로젝트에 사용되는 파라미터 레시피(없으면 이 작업을 건너뛰고 103 명령어 -- Mech-Vision 파라미터 레시피를 전환하기 내용을 참조하십시오)를 우선 설정하고 Mech-Vision 프로젝트 실행을 트리거합니다(101 명령어--Mech-Vision 프로젝트 트리거 내용을 참조하십시오). 결국은 비전 시스템에서 출력한 비전 포인트(102 명령어 -- Mech-Vision에서 비전 결과를 얻기 내용을 참조하십시오), 웨이포인트(105 명령어 -- Mech-Vision에서 계획된 경로를 가져오기 내용을 참조하십시오) 또는 사용자 정의 데이터(110 명령어 -- Mech-Vision에서 사용자 정의 데이터를 가져오기 내용을 참조하십시오)를 반환합니다.
비전 시스템이 이미지를 캡처하고 결과를 반환해야 로봇은 이동할 수 있습니다. |
명령어 포맷
100, Mech-Vision 프로젝트 번호, 파라미터 레시피 번호, 반환한 데이터 형식, 로봇 관절 각도, 로봇 플랜지 포즈
Mech-Vision 프로젝트 번호
Mech-Vision 프로젝트 번호(프로젝트 이름 앞의 숫자)는 Mech-Vision 프로젝트 리스트에서 확인할 수 있습니다.
파라미터 레시피 번호
Mech-Vision 프로젝트 중의 파라미터 레시피 번호이며 양의 정수여야 합니다. 번호의 유효 범위는 1~99입니다. 파라미터 레시피 번호 확인에 대한 자세한 내용은 "파라미터 레시피 번호 보기"를 참조하십시오.
Mech-Vision 프로젝트에서 레시피를 전환할 필요가 없으면 이 파라미터의 값을 0으로 설정하면 됩니다. |
반환한 데이터 형식
반환한 데이터 형식 값 |
반환한 데이터에 관한 설명( 각 필드에 대한 상세한 설명은 아래 반환된 데이터 형식 내용을 참조하십시오) |
1 |
100, 상태 코드, 비전 포인트 전송 상태, 비전 포인트 수, 예약된 필드, 비전 포인트 1(말단장치 포즈 , 레이블, 속도), 비전 포인트 2(말단장치 포즈 , 레이블, 속도), ... |
2 |
100, 상태 코드, 비전 포인트 전송 상태, 사용자 정의 출력 데이터 수(N), 포즈, 레이블, 사용자 정의 출력 데이터 1, ...사용자 정의 출력 데이터 N |
3 |
100 상태 코드, 웨이포인트 전송 상태, 웨이포인트 수, 계획된 경로에서 "비전 이동"의 위치, 웨이포인트 1(관절 각도, 레이블, 속도), 웨이포인트 2(관절 각도, 레이블, 속도), ... |
4 |
100, 상태 코드, 웨이포인트 전송 상태, 웨이포인트 수, 계획된 경로에서 "비전 이동"의 위치, 웨이포인트 1(말단장치 포즈, 레이블, 속도), 웨이포인트 2(말단장치 포즈, 레이블, 속도), ... |
로봇 관절 각도, 로봇 플랜지 포즈
현재 로봇의 관절 각도와 플랜지 포즈를 Mech-Vision 프로젝트에 입력합니다.
반환된 데이터 형식
반환한 데이터 형식 1
100, 상태 코드, 비전 포인트 전송 상태, 비전 포인트 수, 예약된 필드, 비전 포인트 1(말단장치 포즈 , 레이블, 속도), 비전 포인트 2(말단장치 포즈 , 레이블, 속도), ...
상태 코드
명령어가 정상적으로 수행되면 상태 코드는 *1100*입니다. 명령 실행이 비정상일 경우 상태 코드는 해당 오류 코드입니다. 자세한 내용은 "표준 인터페이스 상태 코드 및 오류 분석 "을 참조하십시오.
비전 포인트 전송 상태
이 파라미터는 모든 비전 포인트를 획득했는지 여부를 나타내며 그 값은 0 또는 1입니다.
-
0: 모든 비전 포인트를 획득하지 못했습니다.
-
1: 모든 비전 포인트를 획득했습니다.
![]()
![]() |
비전 포인트 수
이 파라미터는 획득한 비전 포인트의 수를 나타냅니다.
보류된 필드
이 필드는 사용되지 않으며 기본값은 0입니다.
비전 포인트
각 비전 포인트에는 8개의 데이터 요소가 있습니다. 처음 6개 요소는 말단장치 포즈, 7번째 요소는 레이블, 8번째 요소는 속도를 나타냅니다.
-
말단장치 포즈: 로봇 말단장치의 포즈입니다.
비전 포인트의 물체 포즈(즉, "출력" 스텝의 "poses" 포트에서 출력된 데이터)는 비전 시스템에 의해 로봇의 말단장치 포즈로 변환됩니다.
-
물체 포즈의 형식을 사원수를 오일러 각으로 전환합니다.
-
X축을 중심으로 물체의 포즈를 180° 회전하여 Z축 방향을 아래쪽으로 가리키도록 합니다.
-
로봇 제조업체가 정의한 기준점에 맞게 수직 방향의 옵셋을 추가합니다.
-
-
레이블: 포즈("출력" 스텝의 "labels" 포트에서 출력한 데이터)에 해당하는 레이블로, 정수여야 합니다.
-
레이블은 숫자로 구성된 문자열이어야 합니다. 그렇지 않은 경우 "출력” 스텝을 사용하기 전에 "레이블 매핑" 스텝을 추가하여 레이블 형식을 숫자 문자열로 변환합니다.
-
“출력” 스텝에 “labels” 포트가 없으면 레이블 값은 기본적으로 0입니다.
-
-
속도: 이 파라미터의 기본값은 0입니다. Mech-Vision이 출력되는 비전 포인트에는 일반적으로 대상물의 위치에서 로봇의 속도에 관한 정보가 포함되어 있지 않습니다.
반환한 데이터 형식 2
100, 상태 코드, 비전 포인트 전송 상태, 사용자 정의 출력 데이터 수(N), 포즈, 레이블, 사용자 정의 출력 데이터 1, ...사용자 정의 출력 데이터 N
상태 코드
명령어가 정상적으로 수행되면 상태 코드는 *1100*입니다. 명령 실행이 비정상일 경우 상태 코드는 해당 오류 코드입니다. 자세한 내용은 "표준 인터페이스 상태 코드 및 오류 분석 "을 참조하십시오.
비전 포인트 전송 상태
이 파라미터는 모든 비전 포인트를 획득했는지 여부를 나타내며 그 값은 0 또는 1입니다.
-
0: 모든 비전 포인트를 획득하지 못했습니다.
-
1: 모든 비전 포인트를 획득했습니다.
![]()
![]() |
사용자 정의 출력 데이터 수
모든 사용자 정의 포트의 데이터 출력에 있는 총 요소 수입니다. 예를 들어 "출력" 스텝의 포트 데이터는 다음 표에 나와 있으며 여기서 customData1 및 customData2는 사용자 정의 포트이고 열의 요소 수는 각각 3과 2입니다. 따라서 사용자 정의 데이터의 총 수는 3+2=5입니다.
포트 이름 |
poses |
labels |
customData1 |
customData2 |
포트 데이터 |
[ [0, 0, 0, 1, 0, 0, 0], [0, 0, 0, 1, 0, 0, 0] ] |
[ "0", "1" ] |
[ [0, 0, 1], [1, 0, 0] ] |
[ [0, 0], [1, 1] ] |
행의 요소 수(목록의 요소 수) |
2 |
2 |
2 |
2 |
열의 요소 수(목록에 있는 단일 요소의 요소 수) |
7 |
1 |
3 |
2 |
포즈
이 파라미터는 하나의 비전 포인트에 해당하는 로봇의 말단장치 포즈를 지정합니다. 비전 포인트의 물체 포즈(즉, "출력" 스텝의 "poses" 포트에서 출력된 데이터)는 비전 시스템에 의해 로봇의 말단장치 포즈로 변환됩니다. 과정은 다음과 같습니다.

-
물체 포즈의 형식을 사원수를 오일러 각으로 전환합니다.
-
X축을 중심으로 물체의 포즈를 180° 회전하여 Z축 방향을 아래쪽으로 가리키도록 합니다.
-
로봇 제조업체가 정의한 기준점에 맞게 수직 방향의 옵셋을 추가합니다.
레이블
단일 비전 포인트의 레이블("출력" 스텝의 "labels" 포트에서 출력한 데이터).
|
사용자 정의 출력 데이터
단일 비전 포인트의 모든 사용자 정의 포트에서 출력한 데이터이며 수량은 *사용자 정의 출력 데이터 수*와 동일합니다. 예를 들어, “출력” 스텝의 각 출력 포트의 데이터는 아래 표와 같습니다. 이런 경우에, 로봇이 획득한 첫 번째 비전 포인트의 *사용자 정의 출력 데이터*는 [0, 0, 1] 및 [0, 0]이며 두 번째로 획득한 비전 포인트의 *사용자 정의 출력 데이터*는 [1, 0, 0] 및 [1, 1]입니다.
포트 이름 |
poses |
labels |
customData1 |
customData2 |
출력 데이터 |
[ [0, 0, 0, 1, 0, 0, 0], [0, 0, 0, 1, 0, 0, 0] ] |
[ "0", "1" ] |
[ [0, 0, 1], [1, 0, 0] ] |
[ [0, 0], [1, 1] ] |
첫 번째 비전 포인트 |
[0, 0, 0, 1, 0, 0, 0] |
0 |
[0, 0, 1] |
[0, 0] |
두 번째 비전 포인트 |
[0, 0, 0, 1, 0, 0, 0] |
1 |
[1, 0, 0] |
[1, 1] |
사용자 정의 데이터는 사용자 정의 포트 이름의 알파벳 순서(A—Z)로 정렬됩니다. |
반환한 데이터 형식 3
100 상태 코드, 웨이포인트 전송 상태, 웨이포인트 수, 계획된 경로에서 "비전 이동"의 위치, 웨이포인트 1(관절 각도, 레이블, 속도), 웨이포인트 2(관절 각도, 레이블, 속도), ...
상태 코드
명령어가 정상적으로 수행되면 상태 코드는 *1103*입니다. 명령 실행이 비정상일 경우 상태 코드는 해당 오류 코드입니다. 자세한 내용은 "표준 인터페이스 상태 코드 및 오류 분석 "을 참조하십시오.
웨이포인트 전송 상태
이 파라미터는 모든 웨이포인트를 획득했는지 여부를 나타내며 그 값은 0 또는 1입니다.
-
0: 모든 웨이포인트를 획득하지 못했습니다.
-
1: 모든 웨이포인트를 획득했습니다.
![]()
![]() |
웨이포인트 수
이 파라미터는 획득한 웨이포인트의 수를 나타냅니다.
계획된 경로에서 "비전 이동"의 위치
이 파라미터는 전체 경로에서 경로 계획 도구의 "비전 이동" 스텝에 해당하는 웨이포인트(비전 이동 웨이포인트)의 위치를 나타냅니다. 경로에 비전 이동 웨이포인트가 없는 경우 이 파라미터의 값은 0입니다.
예를 들어 계획된 경로가 "이동_1", "이동_2", "비전 이동", "이동_3"이라는 웨이포인트로 구성된 경우 비전 이동 웨이포인트의 위치는 3입니다.
웨이포인트
각 웨이포인트에는 8개의 데이터 요소가 있습니다. 처음 6개 요소는 관절 각도, 7번째 요소는 레이블, 8번째 요소는 속도를 나타냅니다.
-
관절 각도: 로봇의 관절 각도(JPs)입니다.
-
레이블: 포즈("출력" 스텝의 "labels" 포트에서 출력한 데이터)에 해당하는 레이블로, 정수여야 합니다.
-
레이블은 숫자로 구성된 문자열이어야 합니다. 그렇지 않은 경우 "출력” 스텝을 사용하기 전에 "레이블 매핑" 스텝을 추가하여 레이블 형식을 숫자 문자열로 변환합니다.
-
“출력” 스텝에 “labels” 포트가 없으면 레이블 값은 기본적으로 0입니다.
-
-
속도: 경로 계획 도구의 "시뮬레이션 속도" 값(% 형식)입니다.
반환한 데이터 형식 4
100, 상태 코드, 웨이포인트 전송 상태, 웨이포인트 수, 계획된 경로에서 "비전 이동"의 위치, 웨이포인트 1(말단장치 포즈, 레이블, 속도), 웨이포인트 2(말단장치 포즈, 레이블, 속도), ...
상태 코드
명령어가 정상적으로 수행되면 상태 코드는 *1103*입니다. 명령 실행이 비정상일 경우 상태 코드는 해당 오류 코드입니다. 자세한 내용은 "표준 인터페이스 상태 코드 및 오류 분석 "을 참조하십시오.
웨이포인트 전송 상태
이 파라미터는 모든 웨이포인트를 획득했는지 여부를 나타내며 그 값은 0 또는 1입니다.
-
0: 모든 웨이포인트를 획득하지 못했습니다.
-
1: 모든 웨이포인트를 획득했습니다.
![]()
![]() |
웨이포인트 수
이 파라미터는 획득한 웨이포인트의 수를 나타냅니다.
계획된 경로에서 "비전 이동"의 위치
이 파라미터는 전체 경로에서 경로 계획 도구의 "비전 이동" 스텝에 해당하는 웨이포인트(비전 이동 웨이포인트)의 위치를 나타냅니다. 경로에 비전 이동 웨이포인트가 없는 경우 이 파라미터의 값은 0입니다.
예를 들어 계획된 경로가 "이동_1", "이동_2", "비전 이동", "이동_3"이라는 웨이포인트로 구성된 경우 비전 이동 웨이포인트의 위치는 3입니다.
웨이포인트
각 웨이포인트에는 8개의 데이터 요소가 있습니다. 처음 6개 요소는 말단장치 포즈, 7번째 요소는 레이블, 8번째 요소는 속도를 나타냅니다.
-
말단장치 포즈: 로봇 말단장치의 포즈입니다.
-
레이블: 포즈("출력" 스텝의 "labels" 포트에서 출력한 데이터)에 해당하는 레이블로, 정수여야 합니다.
-
레이블은 숫자로 구성된 문자열이어야 합니다. 그렇지 않은 경우 "출력” 스텝을 사용하기 전에 "레이블 매핑" 스텝을 추가하여 레이블 형식을 숫자 문자열로 변환합니다.
-
“출력” 스텝에 “labels” 포트가 없으면 레이블 값은 기본적으로 0입니다.
-
-
속도: 경로 계획 도구의 "시뮬레이션 속도" 값(% 형식)입니다.
샘플 예시
샘플 1: 반환한 데이터 형식 1
-
로봇은 비전 시스템에 다음 명령어를 보냅니다. "1"은 비전 시스템에 데이터를 형식 1로 반환함을 나태냅니다.
100, 1, 2, 1, 5.18, 14.52, 4.03, 0.09, 72.44, 5.15, 549.56, 50.0, 647.01, 180.0, -1.0, 180.0
-
비전 시스템은 로봇으로 다음 결과를 반환합니다. “1”은 하나의 비전 포인트만 획득했음을 나타냅니다.
100, 1100, 1, 1, 0, 95.7806, 644.5677, 401.1013, 91.1206, -171.1301, 180.0, 0, 0
샘플 2: 반환한 데이터 형식 2
-
로봇은 비전 시스템에 다음 명령어를 보냅니다. "2"는 비전 시스템에 데이터를 형식 2로 반환함을 나태냅니다.
100, 1, 0, 2, 5.18, 14.52, 4.03, 0.09, 72.44, 5.15, 549.56, 50.0, 647.01, 180.0, -1.0, 180.0
-
비전 시스템은 로봇으로 다음 결과를 반환합니다. 그중 "2"는 사용자 정의 출력 데이터 수가 2개임을 나타냅니다. 사용자 정의 출력 데이터는 “12”와 “22”입니다.
100, 1100, 1, 2, 592.6891, -256.7424, -56.6007, 0.0723, 1.1348, -176.355, 2, 12, 22
샘플 3: 반환한 데이터 형식 3
-
로봇은 비전 시스템에 다음 명령어를 보냅니다. "3"은 비전 시스템에 데이터를 형식 3으로 반환함을 나태냅니다.
100, 1, 2, 3, 5.18, 14.52, 4.03, 0.09, 72.44, 5.15, 549.56, 50.0, 647.01, 180.0, -1.0, 180.0
-
비전 시스템은 로봇에 모든 웨이포인트(총 3개, 포즈 유형: JPs)를 반환하며 그중에 두번째 웨이포인트는 “비전 이동 웨이포인트”입니다.
100, 1100, 1, 3, 2, 8.3077, 15.1634, -142.1778, -2.7756, -31.4404, -96.9490, 0, 64, 8.2425, 12.1301, -141.7587, -2.5135, -34.8905, -97.1911, 0, 32, 9.3077, 16.1634, -145.1778, -9.7756, -30.4404, -86.9490, 1, 64,
샘플 4: 반환한 데이터 형식 4
-
로봇은 비전 시스템에 다음 명령어를 보냅니다. "4"는 비전 시스템에 데이터를 형식 4로 반환함을 나태냅니다.
100, 1, 2, 4, 5.18, 14.52, 4.03, 0.09, 72.44, 5.15, 549.56, 50.0, 647.01, 180.0, -1.0, 180.0
-
비전 시스템은 로봇에 모든 웨이포인트(총 3개, 포즈 유형: 말단장치 포즈)를 반환하며 그중에 두번째 웨이포인트는 “비전 이동 웨이포인트”입니다.
100, 1100, 1, 3, 2, 1149.114, -298.9656, 274.9219, -0.0977, -1.3863, -175.9702, 0, 7, 1149.8416, -296.8585, 245.0048, -0.0977, -1.3863, -175.9702, 2, 7, 1149.114, -298.9656, 274.9219, -0.0977, -1.3863, -175.9702, 0, 7
101 명령어--Mech-Vision 프로젝트 트리거
기능 소개
이 명령어는 주로 Mech-Vision 프로젝트 작업을 트리거 하는 데 사용됩니다. Mech-Vision 프로젝트가 실행 중일 때 비전 시스템은 카메라를 작동시켜 이미지를 캡처한 다음 반환된 이미지를 알고리즘으로 처리하여 일련의 비전 포인트 또는 웨이포인트를 생성합니다.
|
호출 순서
-
Mech-Vision 프로젝트를 실행하기 전에 프로젝트의 스텝 파라미터를 설정해야 하므로 103 명령어 -- Mech-Vision 파라미터 레시피를 전환하기 또는 501 명령어 -- Mech-Vision 프로젝트에 물체 치수 입력 명령어는 101 명령어--Mech-Vision 프로젝트 트리거 명령어를 호출하기 전에 호출해야 합니다.
-
Mech-Vision 프로젝트를 실행한 후 비전 시스템은 비전 포인트 또는 웨이포인트를 수신할 수 있으므로 101 명령어--Mech-Vision 프로젝트 트리거 명령어는 102 명령어 -- Mech-Vision에서 비전 결과를 얻기, 105 명령어 -- Mech-Vision에서 계획된 경로를 가져오기 또는 110 명령어 -- Mech-Vision에서 사용자 정의 데이터를 가져오기 명령어를 호출하기 전에 호출해야 합니다.
모든 명령어의 호출 순서에 관한 상세한 설명은 “표준 인터페이스 명령어 호출 순서” 내용을 참조하십시오.
명령어 포맷
101, Mech-Vision 프로젝트 번호, 예상되는 비전 포인트 또는 웨이포인트 수, 로봇 포즈 유형, 로봇 포즈
Mech-Vision 프로젝트 번호
Mech-Vision 프로젝트 번호(프로젝트 이름 앞의 숫자)는 Mech-Vision 프로젝트 리스트에서 확인할 수 있습니다.
예상되는 비전 포인트 또는 웨이포인트 수
Mech-Vision 프로젝트에서 획득하는 비전 포인트 또는 웨이포인트 수량의 목표값입니다.
Mech-Vision 프로젝트에 “경로 계획” 스텝이 있으면 이 파라미터는 “예상되는 웨이포인트 수”를 나타내고 “경로 계획” 스텝이 없으면 “예상되는 비전 포인트 수”를 나타냅니다. |
-
0: Mech-Vision 프로젝트를 통해 모든 비전 포인트 또는 웨이포인트를 획득합니다.
-
0보다 큰 정수: Mech-Vision 프로젝트를 통해 일정 수량의 비전 포인트 또는 웨이포인트를 획득합니다.
-
Mech-Vision 프로젝트에서 출력되는 비전 포인트 또는 웨이포인트의 총량이 해당 파라미터의 값보다 작은 경우, 출력되는 모든 비전 포인트 또는 웨이포인트를 획득합니다.
-
Mech-Vision 프로젝트에서 출력되는 비전 포인트 또는 웨이포인트의 총량이 해당 파라미터의 값과 동일하거나 이 값보다 큰 경우, 지정된 수량의 비전 포인트 또는 웨이포인트를 획득합니다.
-
![]() |
로봇 포즈 유형, 로봇 포즈
-
*로봇 포즈 유형*은 Mech-Vision 프로젝트에 입력할 실제 로봇의 포즈 유형을 지정합니다. 값 범위는 0~3입니다.
-
*로봇 포즈*는 *로봇 포즈 유형*에 따라 결정됩니다.
다음 표에서는 두 파라미터 간의 관계를 설명합니다.
로봇 포즈 유형 | 로봇 포즈 | 설명 | 적용 시나리오 |
---|---|---|---|
0 |
0, 0, 0, 0, 0, 0 |
Mech-Vision으로 로봇 포즈를 보낼 필요가 없습니다. |
카메라의 설치 방식은 Eye To Hand 입니다. Mech-Vision 프로젝트에서 "경로 계획" 스텝을 사용하는 경우 경로 계획의 시작치 위치는 경로 계획 도구에 설정된 원점 위치입니다. |
1 |
로봇 현재 관절 각도+ 현재 플랜지 포즈 |
로봇의 관절 각도와 플랜지 포즈를 Mech-Vision으로 입력해야 합니다. |
카메라의 설치 방식은 Eye In Hand 입니다. 이 설정은 갠트리 로봇을 제외한 대부분의 로봇에 적용됩니다. |
2 |
로봇의 현재 플랜지 포즈 |
로봇의 현재 플랜지 포즈를 Mech-Vision으로 입력해야 합니다. |
카메라의 설치 방식은 Eye In Hand이며, 로봇에는 관절 각도 데이터가 없고 플랜지 포즈 데이터만 있습니다(예: 갠트리 로봇). |
3 |
경로 계획의 시작 위치에서 로봇의 관절 각도 |
Mech-Vision으로 로봇 경로 계획의 시작 위치의 관절 각도를 보내야 합니다. |
카메라의 설치 방식이 Eye To Hand이고 Mech-Vision 프로젝트에 "경로 계획" 스텝이 있으며 로봇 측에서 "경로 계획" 스텝의 시작 위치를 설정해야 하는 경우에 적용 가능합니다. |
반환된 데이터 형식
101, 상태 코드
상태 코드
명령어가 정상적으로 수행되면 상태 코드는 *1102*입니다. 명령 실행이 비정상일 경우 상태 코드는 해당 오류 코드입니다. 자세한 내용은 "표준 인터페이스 상태 코드 및 오류 분석 "을 참조하십시오.
샘플 예시
샘플 예시 1
-
Eye In Hand 시나리오에서 로봇은 비전 시스템에 다음 명령어를 보냅니다. "1"은 로봇이 현재 관절 각도와 플랜지 포즈를 전송하고 있음을 나타냅니다.
101, 1, 0, 1, 5.18, 14.52, 4.03, 0.09, 72.44, 5.15, 549.56, 50.0, 647.01, 180.0, -1.0, 180.0
-
비전 시스템은 로봇으로 다음 결과를 반환합니다. “1102”는 Mech-Vision 프로젝트가 성공적으로 트리거되었음을 나타냅니다.
101, 1102
샘플 예시 2
-
Eye To Hand 시나리오에서 로봇은 비전 시스템에 다음 명령어를 보냅니다. "3"은 로봇이 티칭 포인트의 관절 각도를 전송하고 있음을 나타냅니다.
101, 1, 0, 3, 5.18, 14.52, 4.03, 0.09, 72.44, 5.15
-
비전 시스템은 로봇으로 다음 결과를 반환합니다. “1102”는 Mech-Vision 프로젝트가 성공적으로 트리거되었음을 나타냅니다.
101, 1102
샘플 예시 3
-
Mech-Vision 프로젝트 2가 등록되지 않으면 로봇은 비전 시스템으로 다음 명령어를 전송합니다.
101, 2, 10, 0, 0, 0, 0, 0, 0, 0
-
비전 시스템은 로봇으로 다음 결과를 반환합니다. “1011”은 Mech-Vision 프로젝트가 등록되지 않았음을 나타냅니다.
101, 1011
102 명령어 -- Mech-Vision에서 비전 결과를 얻기
기능 소개
이 명령어는 Mech-Vision에서 출력한 비전 결과(일련의 비전 포인트)를 획득하는 데 사용됩니다. 비전 포인트의 물체 포즈(즉, "출력" 스텝의 "poses" 포트에서 출력된 데이터)는 비전 시스템에 의해 로봇의 말단장치 포즈로 변환됩니다. 과정은 다음과 같습니다.

-
물체 포즈의 형식을 사원수를 오일러 각으로 전환합니다.
-
X축을 중심으로 물체의 포즈를 180° 회전하여 Z축 방향을 아래쪽으로 가리키도록 합니다.
-
로봇 제조업체가 정의한 기준점에 맞게 수직 방향의 옵셋을 추가합니다.
호출 순서
이 명령어는 101 명령어--Mech-Vision 프로젝트 트리거 명령어를 호출한 후 사용해야 합니다.
모든 명령어의 호출 순서에 관한 상세한 설명은 “표준 인터페이스 명령어 호출 순서” 내용을 참조하십시오.
명령어 포맷
102, Mech-Vision 프로젝트 번호
Mech-Vision 프로젝트 번호
Mech-Vision 프로젝트 번호(프로젝트 이름 앞의 숫자)는 Mech-Vision 프로젝트 리스트에서 확인할 수 있습니다.
반환된 데이터 형식
102, 상태 코드, 비전 포인트 전송 상태, 비전 포인트 수, 예약된 필드, 비전 포인트 1(말단장치 포즈 , 레이블, 속도), 비전 포인트 2(말단장치 포즈 , 레이블, 속도), ...
상태 코드
명령어가 정상적으로 수행되면 상태 코드는 *1100*입니다. 명령 실행이 비정상일 경우 상태 코드는 해당 오류 코드입니다. 자세한 내용은 "표준 인터페이스 상태 코드 및 오류 분석 "을 참조하십시오.
비전 포인트 전송 상태
이 파라미터는 모든 비전 포인트를 획득했는지 여부를 나타내며 그 값은 0 또는 1입니다.
-
0: 모든 비전 포인트를 획득하지 못했습니다.
-
1: 모든 비전 포인트를 획득했습니다.
![]() |
비전 포인트 수
이 파라미터는 획득한 비전 포인트의 수를 나타냅니다. 비전 시스템이 한 번에 보낼 수 있는 기본 최대 비전 포인트 수는 20이므로 이 파라미터의 기본 최댓값은 20입니다. Mech-Vision 툴 바의
에서 필요에 따라 기본 최대 수를 변경할 수 있지만 최대 수는 30으로 제한됩니다.
보류된 필드
이 필드는 사용되지 않으며 기본값은 0입니다.
비전 포인트
각 비전 포인트에는 8개의 데이터 요소가 있습니다. 처음 6개 요소는 말단장치 포즈, 7번째 요소는 레이블, 8번째 요소는 속도를 나타냅니다.
-
말단장치 포즈: 로봇 말단장치의 포즈입니다.
비전 포인트의 물체 포즈(즉, "출력" 스텝의 "poses" 포트에서 출력된 데이터)는 비전 시스템에 의해 로봇의 말단장치 포즈로 변환됩니다.
-
물체 포즈의 형식을 사원수를 오일러 각으로 전환합니다.
-
X축을 중심으로 물체의 포즈를 180° 회전하여 Z축 방향을 아래쪽으로 가리키도록 합니다.
-
로봇 제조업체가 정의한 기준점에 맞게 수직 방향의 옵셋을 추가합니다.
-
-
레이블: 포즈("출력" 스텝의 "labels" 포트에서 출력한 데이터)에 해당하는 레이블로, 정수여야 합니다.
-
레이블은 숫자로 구성된 문자열이어야 합니다. 그렇지 않은 경우 "출력” 스텝을 사용하기 전에 "레이블 매핑" 스텝을 추가하여 레이블 형식을 숫자 문자열로 변환합니다.
-
“출력” 스텝에 “labels” 포트가 없으면 레이블 값은 기본적으로 0입니다.
-
-
속도: 이 파라미터의 기본값은 0입니다. Mech-Vision이 출력되는 비전 포인트에는 일반적으로 대상물의 위치에서 로봇의 속도에 관한 정보가 포함되어 있지 않습니다.
샘플 예시
샘플 예시 1
-
로봇은 비전 시스템으로 다음 명령어를 전송합니다.
102, 1
-
비전 시스템은 로봇으로 다음 결과를 반환하면 해당 명령어가 정상적으로 수행되었음을 나타냅니다. 1은 총 하나의 비전 포인트만 획득하였음을 나타냅니다.
102, 1100, 1, 1, 0, 95.7806, 644.5677, 401.1013, 91.1206, -171.1301, 180.0, 0, 0
비전 시스템은 명령어 수행 실패 후 다음 결과를 반환합니다. “1002”는 비전 결과가 없음을 나타냅니다.
102, 1002
샘플 예시 2
이 예시에서는 22개의 비전 포인트를 획득하는 방법을 보여줍니다.
-
로봇은 비전 시스템으로 101 명령어를 전송합니다. “0”은 모든 비전 포인트를 수신할 것으로 예상함을 나타냅니다.
101, 1, 0, 1, -0, -20.6323, -107.8121, -0, -92.8181, 0.0016
비전 시스템은 로봇으로 다음 결과를 반환합니다. “1102”는 Mech-Vision 프로젝트가 성공적으로 트리거되었음을 나타냅니다.
101, 1102
-
로봇은 20개의 비전 포인트를 얻기 위해 102 명령어를 비전 시스템에 보냅니다.
102, 1
비전 시스템은 로봇으로 다음 데이터를 반환합니다. 그중 "0"은 모든 비전 포인트를 이미 획득했음을 나타내며 “20”은 20 개의 비전 포인트를 획득했음을 나타냅니다.
102, 1100, 0, 20, 0, 95.7806, 644.5677, 401.1013, 31.1206, ...
-
로봇은 나머지 비전 포인트를 얻기 위해 102 명령어를 비전 시스템에 다시 한 번 보냅니다.
102, 1
비전 시스템은 로봇으로 다음 데이터를 반환합니다. 그중 "1"은 모든 비전 포인트를 이미 획득했음을 나타내며 “2”는 나머지 2개의 비전 포인트를 획득했음을 나타냅니다.
102, 1100, 1, 2, 0, 315.2017, 592.1261, 399.6052, 126.1960, ...
103 명령어 -- Mech-Vision 파라미터 레시피를 전환하기
기능 소개
이 명령어는 Mech-Vision 프로젝트에서 사용되는 파라미터 레시피를 전환하는 데 사용됩니다. 아래 이미지는 Mech-Vision 프로젝트의 파라미터 레시피를 수동으로 전환하는 방법을 보여줍니다. 파라미터 레시피와 관련된 정보를 획득하려면 “파라미터 레시피” 내용을 참조하십시오.

호출 순서
이 명령어는 101 명령어--Mech-Vision 프로젝트 트리거 명령어를 호출하기 전에 사용해야 합니다.
모든 명령어의 호출 순서에 관한 상세한 설명은 “표준 인터페이스 명령어 호출 순서” 내용을 참조하십시오.
명령어 포맷
103, Mech-Vision 프로젝트 번호, 파라미터 레시피 번호
Mech-Vision 프로젝트 번호
Mech-Vision 프로젝트 번호(프로젝트 이름 앞의 숫자)는 Mech-Vision 프로젝트 리스트에서 확인할 수 있습니다.
파라미터 레시피 번호
Mech-Vision 프로젝트 중의 파라미터 레시피 번호이며 양의 정수여야 합니다. 번호의 유효 범위는 1~99입니다. 파라미터 레시피 번호 확인에 대한 자세한 내용은 "파라미터 레시피 번호 보기"를 참조하십시오.
반환된 데이터 형식
103, 상태 코드
상태 코드
명령어가 정상적으로 수행되면 상태 코드는 *1107*입니다. 명령 실행이 비정상일 경우 상태 코드는 해당 오류 코드입니다. 자세한 내용은 "표준 인터페이스 상태 코드 및 오류 분석 "을 참조하십시오.
105 명령어 -- Mech-Vision에서 계획된 경로를 가져오기
기능 소개
이 명령어는 Mech-Vision에서 계획된 경로(일련의 웨이포인트)를 획득하는 데 사용됩니다. 경로는 “경로 계획 도구”를 통해 생성되며 아래 그림에 표시된 바와 같이 편집기를 열기 버튼을 클릭하면 “경로 계획 도구”를 사용할 수 있습니다. “경로 계획” 스텝에 관한 상세한 설명은 “1.8.3@suite-software-manual:vision-steps:path-planning.adoc” 내용을 참조하십시오.
Mech-Vision “출력”스텝의 *포트 유형*을 “사전 정의(로봇 경로)”로 설정해야 합니다. |

호출 순서
이 명령어는 101 명령어--Mech-Vision 프로젝트 트리거 명령어를 호출한 후 사용해야 합니다.
모든 명령어의 호출 순서에 관한 상세한 설명은 “표준 인터페이스 명령어 호출 순서” 내용을 참조하십시오.
명령어 포맷
105, Mech-Vision 프로젝트 번호, 웨이포인트 포즈 유형
Mech-Vision 프로젝트 번호
Mech-Vision 프로젝트 번호(프로젝트 이름 앞의 숫자)는 Mech-Vision 프로젝트 리스트에서 확인할 수 있습니다.
웨이포인트 포즈 유형
이 파라미터는 웨이포인트를 얻기 위한 포즈 유형을 지정하는 데 사용됩니다.
-
1: 로봇 관절 각도(JPs).
-
2: 로봇의 말단장치 포즈.
반환된 데이터 형식
105, 상태 코드, 웨이포인트 전송 상태, 웨이포인트 수, 계획된 경로에서 "비전 이동"의 위치, 웨이포인트 1(포즈, 레이블, 속도), 웨이포인트 2(포즈, 레이블, 속도), ...
상태 코드
명령어가 정상적으로 수행되면 상태 코드는 *1103*입니다. 명령 실행이 비정상일 경우 상태 코드는 해당 오류 코드입니다. 자세한 내용은 "표준 인터페이스 상태 코드 및 오류 분석 "을 참조하십시오.
웨이포인트 전송 상태
이 파라미터는 모든 웨이포인트를 획득했는지 여부를 나타내며 그 값은 0 또는 1입니다.
-
0: 모든 웨이포인트를 획득하지 못했습니다.
-
1: 모든 웨이포인트를 획득했습니다.
![]() |
웨이포인트 수
이 파라미터는 획득한 웨이포인트의 수를 나타냅니다. 비전 시스템이 한 번에 보낼 수 있는 기본 최대 웨이포인트 수는 20이므로 이 파라미터의 기본 최댓값은 20입니다. Mech-Vision 툴 바의
에서 필요에 따라 기본 최대 수를 변경할 수 있지만 최대 수는 30으로 제한됩니다.
105 명령어 -- Mech-Vision에서 계획된 경로를 가져오기 명령어를 호출하기 전에 105 명령어 -- Mech-Vision에서 계획된 경로를 가져오기를 호출하는 횟수를 줄이기 위해 101 명령어--Mech-Vision 프로젝트 트리거의 *예상되는 비전 포인트 또는 웨이포인트 수*를 0으로 설정해야 합니다. 101 명령어--Mech-Vision 프로젝트 트리거 명령어의 *예상되는 비전 포인트 또는 웨이포인트 수*는 1로 설정되면 105 명령어 -- Mech-Vision에서 계획된 경로를 가져오기 명령어를 호출할 때마다 하나의 웨이포인트만 획득할 수 있으며 여러 번 호출해야 모든 웨이포인트를 획득할 수 있습니다. |
계획된 경로에서 "비전 이동"의 위치
이 파라미터는 전체 경로에서 경로 계획 도구의 "비전 이동" 스텝에 해당하는 웨이포인트(비전 이동 웨이포인트)의 위치를 나타냅니다. 경로에 비전 이동 웨이포인트가 없는 경우 이 파라미터의 값은 0입니다.
예를 들어 계획된 경로가 "이동_1", "이동_2", "비전 이동", "이동_3"이라는 웨이포인트로 구성된 경우 비전 이동 웨이포인트의 위치는 3입니다.
로봇이 전체 경로를 수신하기 위해 이 명령어를 여러 번 보내야 하는 시나리오에서 이 파라미터는 응답에서 약간 다른 해석을 갖습니다. 첫 번째 응답에서는 전체 경로에서 비전 이동 웨이포인트의 위치를 나타내고, 후속 응답에서는 이 파라미터가 나머지 웨이포인트 중 비전 이동 웨이포인트의 위치를 나타냅니다. |
예를 들어, Mech-Vision에서 계획된 경로는 4 개의 웨이포인트로 구성되는 경우, 그중의 4번째 웨이포인트가 비전 이동 웨이포인트입니다.
-
로봇이 처음으로 명령어를 보낼 때:
105, 1, 1
비전 시스템은 다음 결과를 로봇에 반환합니다. "2"는 이때 2개의 웨이포인트가 획득되었음을 나타내고, "4"는 전체 경로에서 비전 이동 웨이포인트의 위치를 나타냅니다.
105, 1103, 0, 2, 4, 0.0, 0.0, 0.0, 0.0, 69.0, 0.0, 0, 7, 73.0, 0.0, 0.0, 0.0, 69.0, 0.0, 0, 7
-
로봇이 두번째로 명령어를 보낼 때:
105, 1, 1
비전 시스템은 다음 결과를 로봇에 반환합니다. 첫 번째 "2"는 이때 나머지 두 개의 웨이포인트를 획득했음을 나타내고 두 번째 "2"는 전체 경로에서 비전 이동 웨이포인트의 위치를 나타냅니다.
105, 1103, 1, 2, 2, -77.0, 0.0, 0.0, 0.0, 69.0, 0.0, 0, 7, -26.6781, 55.4142, 45.0133, -7.3735, -10.948, 160.5773, 2, 7
웨이포인트
각 웨이포인트에는 8개의 데이터 요소가 있습니다. 처음 6개 요소는 포즈, 7번째 요소는 레이블, 8번째 요소는 속도를 나타냅니다.
-
포즈: 로봇의 말단장치 포즈 또는 관절 각도(JPs)입니다. 포즈 유형은 로봇이 보낸 명령어의 웨이포인트 포즈 유형 파라미터에 의해 결정됩니다.
-
레이블: 포즈("출력" 스텝의 "labels" 포트에서 출력한 데이터)에 해당하는 레이블로, 정수여야 합니다.
-
레이블은 숫자로 구성된 문자열이어야 합니다. 그렇지 않은 경우 "출력” 스텝을 사용하기 전에 "레이블 매핑" 스텝을 추가하여 레이블 형식을 숫자 문자열로 변환합니다.
-
“출력” 스텝에 “labels” 포트가 없으면 레이블 값은 기본적으로 0입니다.
-
-
속도: 경로 계획 도구의 "시뮬레이션 속도" 값(% 형식)입니다.
샘플 예시
-
로봇은 Mech-Vision 프로젝트 1에서 출력된 웨이포인트를 얻기 위해 비전 시스템에 다음 명령어를 보냅니다. "2"는 웨이포인트의 포즈 유형이 말단장치 포즈임을 나타냅니다.
105, 1, 2
-
비전 시스템은 로봇으로 다음 결과를 반환하면 해당 명령어가 정상적으로 수행되었음을 나타냅니다. 비전 시스템은 로봇에 모든 웨이포인트(총 5개)를 반환하며 그중에 3번째 웨이포인트는 “비전 이동 웨이포인트”입니다.
105, 1103, 1, 5, 3, 1030.0, 0, 1260.0, 0.0, 90.0, -0.0, 0, 7, 1149.114, -298.9656, 274.9219, -0.0977, -1.3863, -175.9702, 0, 7, 1149.8416, -296.8585, 245.0048, -0.0977, -1.3863, -175.9702, 2, 7, 1149.114, -298.9656, 274.9219, -0.0977, -1.3863, -175.9702, 0, 7, 1030.0, 0, 1260.0, 0.0, 90.0, -0.0, 0,7
비전 시스템은 명령어 수행 실패 후 다음 결과를 반환합니다. "1020"은 Mech-Vision 프로젝트가 시작되지 않았음을 나타냅니다.
105, 1020
106 명령어 -- Mech-Vision에서 그리퍼 DO 신호를 가져오기
기능 소개
이 명령어는 Mech-Vision 프로젝트에서 계획한 멀티 파티션 진공 그리퍼의 컨트롤 신호를 획득하는 데 사용됩니다. 이 명령어를 사용하기 전에 DO 신호를 미리 구성해야 합니다.
“경로 계획” 스텝 파라미터 패널에서 편집기를 열기 버튼을 클릭하고 말단장치의 이름을 더블클릭하며 *말단장치 유형*을 *디팔레타이징 진공 그리퍼*로 설정하고 *디팔레타이징 진공 그리퍼 구성*을 클릭하여 수요에 따라 DO 신호를 구성하십시오.

호출 순서
이 명령어는 100 명령어 -- Mech-Vision 프로젝트를 시작하고 결과를 가져오기, 105 명령어 -- Mech-Vision에서 계획된 경로를 가져오기 또는 111 명령어 -- Mech-Vision에서 비전 이동 데이터를 가져오기를 호출한 후 사용해야 합니다.
모든 명령어의 호출 순서에 관한 상세한 설명은 “표준 인터페이스 명령어 호출 순서” 내용을 참조하십시오.
명령어 포맷
106, Mech-Vision 프로젝트 번호
Mech-Vision 프로젝트 번호
Mech-Vision 프로젝트 번호(프로젝트 이름 앞의 숫자)는 Mech-Vision 프로젝트 리스트에서 확인할 수 있습니다.
반환된 데이터 형식
106, 상태 코드, DO 신호 1, DO 신호 2,..., DO 신호 64
상태 코드
명령어가 정상적으로 수행되면 상태 코드는 *1106*입니다. 명령 실행이 비정상일 경우 상태 코드는 해당 오류 코드입니다. 자세한 내용은 "표준 인터페이스 상태 코드 및 오류 분석 "을 참조하십시오.
DO 신호
이 명령어는 64개의 DO 신호를 반환합니다. 유효한 DO 신호는 0~999 범위의 음수가 아닌 정수입니다. "-1"은 플레이스홀더 값 역할을 하는 잘못된 DO 신호입니다.
예를 들어, 아래 표에서 반환되는 유효한 DO 신호는 1, 3, 5, 6이며 이는 위의 DO 신호에 해당하는 값이 ON으로 설정되었음을 의미합니다.
1st |
2nd |
3rd |
4th |
5th |
6th |
7th |
8th |
… |
63rd |
64th |
1 |
3 |
5 |
6 |
-1 |
-1 |
-1 |
-1 |
… |
-1 |
-1 |
샘플 예시
-
로봇은 비전 시스템으로 다음 명령어를 전송합니다.
106, 1
-
비전 시스템은 로봇으로 다음 결과를 반환합니다. 그중 유효한 DO 신호는 11, 12입니다.
106, 1106, 11, 12, -1, -1, -1, -1, -1, -1, -1, -1, -1, -1, -1, -1, -1, -1, -1, -1, -1, -1, -1, -1, -1, -1, -1, -1, -1, -1, -1, -1, -1, -1, -1, -1, -1, -1, -1, -1, -1, -1, -1, -1, -1, -1, -1, -1, -1, -1, -1, -1, -1, -1, -1, -1, -1, -1, -1, -1, -1, -1, -1, -1, -1, -1
110 명령어 -- Mech-Vision에서 사용자 정의 데이터를 가져오기
기능 소개
이 명령어는 Mech-Vision “출력” 스텝을 통해 사용자 정의 포트의 데이터를 획득하는 데 사용됩니다. "출력" 스텝 파라미터의 *편집기 열기*를 클릭하여 사용자 정의 포트 설정 창으로 들어갑니다. 여기서 사용자 정의 통신 키 이름은 사용자 정의 포트 이름입니다. 예를 들어 아래 그림의 customeData1 및 customeData2 포트는 사용자 정의 포트입니다.
|

호출 순서
이 명령어는 101 명령어--Mech-Vision 프로젝트 트리거 명령어를 호출한 후 사용해야 합니다.
모든 명령어의 호출 순서에 관한 상세한 설명은 “표준 인터페이스 명령어 호출 순서” 내용을 참조하십시오.
명령어 포맷
110, Mech-Vision 프로젝트 번호
Mech-Vision 프로젝트 번호
Mech-Vision 프로젝트 번호(프로젝트 이름 앞의 숫자)는 Mech-Vision 프로젝트 리스트에서 확인할 수 있습니다.
반환된 데이터 형식
110, 상태 코드, 비전 포인트 전송 상태, 사용자 정의 출력 데이터 수(N), 포즈, 레이블, 사용자 정의 출력 데이터 수 1,..., 사용자 정의 출력 데이터 수 N
상태 코드
명령어가 정상적으로 수행되면 상태 코드는 *1100*입니다. 명령 실행이 비정상일 경우 상태 코드는 해당 오류 코드입니다. 자세한 내용은 "표준 인터페이스 상태 코드 및 오류 분석 "을 참조하십시오.
비전 포인트 전송 상태
이 파라미터는 모든 비전 포인트를 획득했는지 여부를 나타내며 그 값은 0 또는 1입니다.
-
0: 모든 비전 포인트를 획득하지 못했습니다.
-
1: 모든 비전 포인트를 획득했습니다.
![]() |
사용자 정의 출력 데이터 수
모든 사용자 정의 포트의 데이터 출력에 있는 총 요소 수입니다. 예를 들어 "출력" 스텝의 포트 데이터는 다음 표에 나와 있으며 여기서 customData1 및 customData2는 사용자 정의 포트이고 열의 요소 수는 각각 3과 2입니다. 따라서 사용자 정의 데이터의 총 수는 3+2=5입니다.
포트 이름 |
poses |
labels |
customData1 |
customData2 |
포트 데이터 |
[ [0, 0, 0, 1, 0, 0, 0], [0, 0, 0, 1, 0, 0, 0] ] |
[ "0", "1" ] |
[ [0, 0, 1], [1, 0, 0] ] |
[ [0, 0], [1, 1] ] |
행의 요소 수(목록의 요소 수) |
2 |
2 |
2 |
2 |
열의 요소 수(목록에 있는 단일 요소의 요소 수) |
7 |
1 |
3 |
2 |
포즈
이 파라미터는 하나의 비전 포인트에 해당하는 로봇의 말단장치 포즈를 지정합니다. 비전 포인트의 물체 포즈(즉, "출력" 스텝의 "poses" 포트에서 출력된 데이터)는 비전 시스템에 의해 로봇의 말단장치 포즈로 변환됩니다. 과정은 다음과 같습니다.

-
물체 포즈의 형식을 사원수를 오일러 각으로 전환합니다.
-
X축을 중심으로 물체의 포즈를 180° 회전하여 Z축 방향을 아래쪽으로 가리키도록 합니다.
-
로봇 제조업체가 정의한 기준점에 맞게 수직 방향의 옵셋을 추가합니다.
레이블
단일 비전 포인트의 레이블("출력" 스텝의 "labels" 포트에서 출력한 데이터).
|
사용자 정의 출력 데이터
단일 비전 포인트의 모든 사용자 정의 포트에서 출력한 데이터이며 수량은 *사용자 정의 출력 데이터 수*와 동일합니다. 예를 들어, “출력” 스텝의 각 출력 포트의 데이터는 아래 표와 같습니다. 이런 경우에, 로봇이 획득한 첫 번째 비전 포인트의 *사용자 정의 출력 데이터*는 [0, 0, 1] 및 [0, 0]이며 두 번째로 획득한 비전 포인트의 *사용자 정의 출력 데이터*는 [1, 0, 0] 및 [1, 1]입니다.
포트 이름 |
poses |
labels |
customData1 |
customData2 |
출력 데이터 |
[ [0, 0, 0, 1, 0, 0, 0], [0, 0, 0, 1, 0, 0, 0] ] |
[ "0", "1" ] |
[ [0, 0, 1], [1, 0, 0] ] |
[ [0, 0], [1, 1] ] |
첫 번째 비전 포인트 |
[0, 0, 0, 1, 0, 0, 0] |
0 |
[0, 0, 1] |
[0, 0] |
두 번째 비전 포인트 |
[0, 0, 0, 1, 0, 0, 0] |
1 |
[1, 0, 0] |
[1, 1] |
사용자 정의 데이터는 사용자 정의 포트 이름의 알파벳 순서(A—Z)로 정렬됩니다. |
샘플 예시
예를 들어, Mech-Vision 프로젝트의 “출력” 스텝의 각 출력 포트의 데이터는 아래 그림과 같습니다. 다음으로 101 명령어--Mech-Vision 프로젝트 트리거 및 110 명령어 -- Mech-Vision에서 사용자 정의 데이터를 가져오기 명령어를 호출함으로써 사용자 정의 포트 출력 데이터를 획득하는 방법을 보여줍니다.

-
로봇은 비전 시스템으로 101 명령어를 전송합니다. 즉 모든 비전 포인트(총수: 2)를 수신할 것으로 예상함을 나타냅니다.
101, 1, 0, 0
비전 시스템은 로봇으로 다음 결과를 반환하면 101 명령어가 성공적으로 실행되었음을 나타냅니다.
101, 1102
-
로봇은 첫 번째 비전 포인트의 모든 데이터를 얻기 위해 비전 시스템에 110 명령어를 보냅니다.
110, 1
비전 시스템은 로봇으로 다음 결과를 반환합니다. 그중 사용자 정의 출력 데이터는 “11”과 “21”입니다.
110, 1100, 0, 2, 1150.1272, -297.2476, -55.0715, -0.1087, -1.6156, -176.1518, 1, 11, 21
-
로봇은 두 번째 비전 포인트의 모든 데이터를 얻기 위해 비전 시스템에 110 명령어를 다시 보냅니다.
110, 1
비전 시스템은 로봇으로 다음 결과를 반환합니다. 그중 "1"은 모든 비전 포인트를 이미 획득했음을 나타냅니다. 사용자 정의 출력 데이터는 “12”와 “22”입니다.
110, 1100, 1, 2, 592.6891, -256.7424, -56.6007, 0.0723, 1.1348, -176.355, 2, 12, 22
111 명령어 -- Mech-Vision에서 비전 이동 데이터를 가져오기
기능 소개
이 명령어는 Mech-Vision 프로젝트의 “비전 이동” 스텝 계획 데어터를 획득하는 데 사용됩니다. 여기서 말하는 “비전 이동 계획 결과”는 “경로 계획 도구”(“경로 계획” 스텝 파라미터 패널에서 열 수 있음)의 “비전 이동” 스텝을 통해 계획된 데이터를 가리킵니다. 피킹된 작업물의 레이블, 피킹된 작업물 총수, 이번에 피킹된 작업물의 수, 진공 그리퍼의 엣지/코너 ID, TCP 옵셋량, 작업물 조합의 방향, 단일 작업물의 방향, 작업물 조합의 치수 등 정보가 포함됩니다.
명령어 포맷
111, Mech-Vision 프로젝트 번호, 웨이포인트 포즈 유형
Mech-Vision 프로젝트 번호
Mech-Vision 프로젝트 번호(프로젝트 이름 앞의 숫자)는 Mech-Vision 프로젝트 리스트에서 확인할 수 있습니다.
웨이포인트 포즈 유형
이 파라미터는 웨이포인트를 얻기 위한 포즈 유형을 지정하는 데 사용됩니다.
-
1: 로봇 관절 각도(JPs).
-
2: 로봇의 말단장치 포즈.
반환된 데이터 형식
111, 상태 코드, 웨이포인트 전송 상태, 웨이포인트 유형, 포즈, 이동 유형, 말단장치의 번호, 비전 이동 계획 결과
상태 코드
명령어가 정상적으로 수행되면 상태 코드는 *1103*입니다. 명령 실행이 비정상일 경우 상태 코드는 해당 오류 코드입니다. 자세한 내용은 "표준 인터페이스 상태 코드 및 오류 분석 "을 참조하십시오.
웨이포인트 전송 상태
이 파라미터는 모든 웨이포인트를 획득했는지 여부를 나타내며 그 값은 0 또는 1입니다.
-
0: 모든 웨이포인트를 획득하지 못했습니다.
-
1: 모든 웨이포인트를 획득했습니다.
![]() |
웨이포인트 유형
웨이포인트 유형 값 |
웨이포인트 유형 |
데이터 |
0 |
비(非) 비전 이동 웨이포인트 |
포즈, 이동 유형, 말단장치 번호, 속도 |
1 |
비전 이동 웨이포인트 |
포즈, 이동 유형, 말단장치 번호, 속도, 비전 이동 계획 결과 |
포즈
웨이포인트의 포즈는 로봇이 보낸 명령어의 웨이포인트 포즈 유형 파라미터 값에 따라 로봇의 관절 각도 또는 말단장치 포즈가 될 수 있습니다.
이동 유형
-
1: 관절 운동(MOVEJ)
-
2: 직선 운동(MOVEL)
말단장치 번호
웨이포인트의 말단장치입니다. 값은 “-1”인 경우, 말단장치를 사용하지 않은 것을 의미합니다.
속도
경로 계획 도구의 "시뮬레이션 속도" 값(% 형식)입니다.
비전 이동 계획 결과
비전 이동 계획 데이터에는 다음과 같은 정보가 포함됩니다.
명칭 | 설명 | 요소 수 |
---|---|---|
피킹된 작업물의 레이블 |
10개의 정수로 구성되며 기본값은 10개 0입니다. |
10 |
이미 피킹된 작업물의 총 수 |
이미 피킹된 작업물의 총 수입니다. |
1 |
이번에 피킹된 작업물의 수 |
이번에 피킹된 작업물의 수입니다. |
1 |
진공 그리퍼의 엣지/코너 ID |
이번 진공 그리퍼에 사용되는 엣지/코너 ID입니다. |
1 |
TCP 옵셋량 |
말단장치 중심을 기준으로 한 작업물 조합 중심의 XYZ 옵셋입니다. |
3 |
작업물 조합의 방향 |
작업물 조합과 진공 그리퍼 길이 사이의 상대적 위치입니다. 값은 0 또는 1입니다. 여기서 0은 평행을 나타내고 1은 수직을 나타냅니다. |
1 |
단일 작업물의 방향 |
단일 작업물의 길이와 진공 그리퍼의 길이 사이의 상대적인 위치입니다. 값은 0 또는 1입니다. 여기서 0은 평행을 나타내고 1은 수직을 나타냅니다. |
1 |
작업물 조합의 치수 |
이번에 피킹할 작업물 조합의 길이, 너비, 높이입니다. |
3 |
샘플 예시
-
로봇은 비전 시스템으로 다음 명령어를 전송합니다.
111, 1, 2
-
비전 시스템은 로봇으로 다음 결과를 반환합니다.
설명 데이터 명령어 코드
111
상태 코드
1103
웨이포인트 전송 상태
1
웨이포인트 유형
1
포즈
95.7806, 644.5677, 401.1013, 91.1206, -171.1301, 180.0
이동 유형
1
말단장치 번호
0
속도
55
비전 이동 계획 결과
피킹된 작업물의 레이블
1, 1, 1, 0, 0, 0, 0, 0, 0, 0
피킹된 작업물 총수
100
이번에 피킹된 작업물의 수
3
진공 그리퍼의 엣지/코너 ID
28
TCP 옵셋량
95.7806, 644.5677, 0
작업물 조합의 방향
0
단일 작업물의 방향
0
작업물 조합의 치수
600, 800, 300
200 명령어 -- Mech-Viz 프로젝트를 시작하고 계획된 경로를 가져오기
기능 소개
이 명령어는 Mech-Viz 프로젝트 실행을 우선 트리거하고(201 명령어 -- Mech-Viz 프로젝트 트리거 내용을 참조하십시오) 메시지 분기를 설정하(프로젝트에 분기가 없는 겅우, 이 단계를 건너뛰고 203 명령어 -- Mech-Viz "메시지 분기" 스텝의 아웃 포트 설정 내용을 참조하십시오) 마지막으로 Mech-Viz 프로젝트에서 계획한 이동 경로를 반환합니다(205 명령어 -- Mech-Viz에서 계획된 경로를 가져오기 내용을 참조하십시오).
Mech-Viz 프로젝트에 여러 “메시지 분기” 스텝이 있으면 이 명령어를 사용할 수 없습니다. |
명령어 포맷
200, "메시지 분기" 스텝의 번호, 분기 아웃 포트, 웨이포인트 포즈 유형, 로봇 관절 각도, 로봇 플랜지 포즈로 분기
"메시지 분기" 스텝의 번호
이 파라미터는 "메시지 분기" 스텝의 번호를 지정합니다. 값은 양의 정수입니다.
Mech-Viz 프로젝트에 "메시지 분기" 스텝이 없으면 이 파라미터의 값을 0으로 설정하면 됩니다. |
분기 아웃 포트
이 파라미터는 “메시지 분기” 스텝의 아웃 포트 번호를 지정하는 데 사용되며 값은 양의 정수여야 합니다. 파라미터 값을 N으로 설정하면 Mech-Viz 프로젝트는 "메시지 분기" 스텝의 N-1 아웃 포트를 따라 계속 실행됩니다. 예를 들어, 로봇이 비전 시스템에 "200, 2, 1, …" 데이터를 전송하면 Mech-Viz 프로젝트는 스텝 번호가 2인 “메시지 분기”까지 실행될 때 아웃 포트 0을 사용합니다.
Mech-Viz 프로젝트에 "메시지 분기" 스텝이 없으면 이 파라미터의 값을 0으로 설정하면 됩니다. |
웨이포인트 포즈 유형
이 파라미터는 웨이포인트를 얻기 위한 포즈 유형을 지정하는 데 사용됩니다.
-
1: 로봇 관절 각도(JPs).
-
2: 로봇의 말단장치 포즈.
로봇 관절 각도, 로봇 플랜지 포즈
현재 로봇의 관절 각도와 플랜지 포즈를 Mech-Viz 프로젝트에 입력합니다.
반환된 데이터 형식
200, 상태 코드, 웨이포인트 전송 상태, 웨이포인트 수, 계획된 경로에서 "비전 이동"의 위치, 웨이포인트 1(포즈, 레이블, 속도), 웨이포인트 2(포즈, 레이블, 속도), ...
상태 코드
명령어가 정상적으로 수행되면 상태 코드는 *2100*입니다. 명령 실행이 비정상일 경우 상태 코드는 해당 오류 코드입니다. 자세한 내용은 "표준 인터페이스 상태 코드 및 오류 분석 "을 참조하십시오.
웨이포인트 전송 상태
이 파라미터는 모든 웨이포인트를 획득했는지 여부를 나타내며 그 값은 0 또는 1입니다.
-
0: 모든 웨이포인트를 획득하지 못했습니다.
-
1: 모든 웨이포인트를 획득했습니다.
![]()
![]() |
웨이포인트 수
이 파라미터는 획득한 웨이포인트의 수를 나타냅니다.
계획된 경로에서 "비전 이동"의 위치
이 파라미터는 전체 경로에서 Mech-Viz 프로젝트의 "비전 이동" 스텝에 해당하는 웨이포인트(비전 이동 웨이포인트)의 위치를 나타냅니다. 경로에 비전 이동 웨이포인트가 없는 경우 이 파라미터의 값은 0입니다.
예를 들어 계획된 경로가 "이동_1", "이동_2", "비전 이동", "이동_3"이라는 웨이포인트로 구성된 경우 비전 이동 웨이포인트의 위치는 3입니다.
웨이포인트
각 웨이포인트에는 8개의 데이터 요소가 있습니다. 처음 6개 요소는 포즈, 7번째 요소는 레이블, 8번째 요소는 속도를 나타냅니다.
-
포즈: 로봇의 말단장치 포즈 또는 관절 각도(JPs)입니다. 포즈 유형은 로봇이 보낸 명령어의 웨이포인트 포즈 유형 파라미터에 의해 결정됩니다.
-
레이블: 포즈("출력" 스텝의 "labels" 포트에서 출력한 데이터)에 해당하는 레이블로, 정수여야 합니다.
-
레이블은 숫자로 구성된 문자열이어야 합니다. 그렇지 않은 경우 "출력” 스텝을 사용하기 전에 "레이블 매핑" 스텝을 추가하여 레이블 형식을 숫자 문자열로 변환합니다.
-
“출력” 스텝에 “labels” 포트가 없으면 레이블 값은 기본적으로 0입니다.
-
-
속도: 이동 유형 스텝에 설정된 속도 파라미터의 값(백분율로 표시)입니다.
샘플 예시
-
로봇은 비전 시스템에 다음 명령어를 보냅니다. 이 명령어는 Mech-Viz 프로젝트 실행을 트리거하고 프로젝트는 스텝 ID가 5인 “메시지 분기” 스텝에 의해 분기의 종료로 포트 2를 사용하여 Mech-Viz 프로젝트에서 출력한 웨이포인트(포즈 유형: 관절 각도)를 수신함을 나타냅니다.
200, 5, 3, 1, 5.18, 14.52, 4.03, 0.09, 72.44, 5.15, 549.56, 50.0, 647.01, 180.0, -1.0, 180.0
-
비전 시스템은 로봇으로 다음 결과를 반환하면 해당 명령어가 정상적으로 수행되었음을 나타냅니다. 비전 시스템은 로봇에 모든 웨이포인트(총 2개)를 반환하며 그중에 두번째 웨이포인트는 “비전 이동 웨이포인트”입니다.
200, 2100, 1, 2, 2, 8.3077, 15.1634, -142.1778, -2.7756, -31.4404, -96.9490, 0, 64, 8.2425, 12.1301, -141.7587, -2.5135, -34.8905, -97.1911, 0, 32
201 명령어 -- Mech-Viz 프로젝트 트리거
기능 소개
이 명령어는 Mech-Viz 프로젝트 실행을 트리거하는 데 사용됩니다. Mech-Viz는 Mech-Vision에서 출력한 비전 결과를 기반으로 로봇의 이동 경로를 계획합니다.
Mech-Viz 프로젝트 리소스 화면에서 프로젝트 명칭을 마우스 오른쪽 버튼으로 클릭하여 *해당 프로젝트를 자동으로 로드하기*를 선택합니다. |
호출 순서
Mech-Viz 프로젝트 실행을 트리거하기 전에 프로젝트의 스텝 파라미터를 설정해야 하므로 207 명령어 -- Mech-Viz 스텝 파라미터 읽기 또는 208 명령어 -- Mech-Viz 스텝 파라미터 설정 명령어는 201 명령어 -- Mech-Viz 프로젝트 트리거 명령어를 호출하기 전에 호출해야 합니다.
모든 명령어의 호출 순서에 관한 상세한 설명은 “표준 인터페이스 명령어 호출 순서” 내용을 참조하십시오.
명령어 포맷
201, 로봇 포즈 유형, 로봇 포즈
로봇 포즈 유형, 로봇 포즈
-
로봇 포즈 유형: 실제 로봇의 포즈가 Mech-Viz 프로젝트로 입력되는 포맷을 지정하며 값 범위는 0~2입니다.
-
로봇 포즈 유형 파라미터의 값은 비전 시스템에 전송될 *로봇 포즈*를 지정합니다.
다음 표에서는 두 파라미터 간의 관계를 설명합니다.
로봇 포즈 유형 | 로봇 포즈 | 설명 | 적용 시나리오 |
---|---|---|---|
0 |
0, 0, 0, 0, 0, 0 |
Mech-Viz 프로젝트에 로봇 포즈를 입력할 필요가 없으며 Mech-Viz 프로젝트의 시뮬레이션된 로봇은 초기 포즈인 JPs = [0, 0, 0, 0, 0, 0] 위치부터 첫번째 웨이포인트 위치로 이동합니다. |
카메라는 Eye To Hand 방식으로 장착되는 경우 이 방식이 주로 사용됩니다. |
1 |
로봇 현재 관절 각도+ 현재 플랜지 포즈 |
로봇의 현재 관절 각도 및 플랜지 포즈를 Mech-Viz 프로젝트로 입력해야 하고 Mech-Viz 프로젝트의 시뮬레이션된 로봇은 입력된 관절 각도부터 척번째 웨이포인트 위치로 이동합니다. |
카메라는 Eye In Hand 방식으로 장착되는 경우 이 방식이 추천됩니다. |
2 |
로봇 측에서 정의한 관절 각도 |
아래 그림과 같이 로봇이 이미지 캡처 영역에 있지 않은 경우, Mech-Viz 프로젝트를 미리 트리거하여 다음 라운드의 경로를 계획하기 위해 로봇의 티칭 포인트의 관절 각도(현재 관절 각도가 아님)를 Mech-Viz 프로젝트로 입력해야 합니다. 이 때 Mech-Viz 프로젝트의 시뮬레이션된 로봇은 입력된 티칭 포인트 위치부터 첫번째 웨이포인트 위치로 이동합니다. |
카메라는 Eye To Hand 방식으로 장착되는 경우 이 방식이 추천됩니다. |
카메라는 Eye To Hand 방식으로 장착되는 경우, *로봇 포즈 유형*을 2로 사용하는 것을 추천하는 이유는 무엇입니까?
아래 이미지는 로봇이 배치 영역에서 어떻게 작동하는지 보여줍니다.
이런 경우에, *로봇 포즈 유형*을 *1*로 설정하면 로봇의 현재 포즈를 Mech-Viz로 전송하고 실제 로봇이 첫 번째 웨이포인트에 도달하기 전에 다른 위치로 이동할 가능성이 있습니다. 그러나 시뮬레이션된 로봇은 현재 위치에서 Mech-Viz 프로젝트의 첫 번째 웨이포인트로 직접 이동합니다. 결과적으로 실제 로봇과 시뮬레이션 로봇의 경로가 일치하지 않을 수 있습니다. 이러한 불일치는 잠재적으로 예상치 못한 안전 위험을 초래할 수 있으며, 특히 시뮬레이션된 로봇의 경로에서 충돌이 감지되는 경우 더욱 그렇습니다.
반면, *로봇 포즈 유형*을 *2*로 설정하면, 로봇 티치 펜던트에서 설정한 이미지 캡처 포즈를 Mech-Viz로 전송합니다. 따라서 실제 로봇이 이미지 캡처 영역에 있을 때 실제 Mech-Viz가 다음 경로 계획을 시작할 수 있으며 사이클 타임이 단축될 수 있습니다.
결론적으로 Eye To Hand 방식의 프로젝트에서는 *로봇 포즈 유형*을 2로 설정하는 것이 추천됩니다.

반환된 데이터 형식
201, 상태 코드
상태 코드
명령어가 정상적으로 수행되면 상태 코드는 *2103*입니다. 명령 실행이 비정상일 경우 상태 코드는 해당 오류 코드입니다. 자세한 내용은 "표준 인터페이스 상태 코드 및 오류 분석 "을 참조하십시오.
샘플 예시
샘플 예시 1
-
Eye In Hand 시나리오에서 로봇은 비전 시스템에 다음 명령어를 보냅니다. "1"은 로봇이 현재 관절 각도와 플랜지 포즈를 전송하고 있음을 나타냅니다.
201, 1, 5.18, 14.52, 4.03, 0.09, 72.44, 5.15, 549.56, 50.0, 647.01, 180.0, -1.0, 180.0
-
비전 시스템은 로봇으로 다음 결과를 반환합니다. “2103”은 Mech-Viz 프로젝트가 성공적으로 트리거되었음을 나타냅니다.
201, 2103
샘플 예시 2
-
Eye To Hand 시나리오에서 로봇은 비전 시스템에 다음 명령어를 보냅니다. "2"는 로봇이 티칭 포인트의 관절 각도를 전송하고 있음을 나타냅니다.
201, 2, 5.18, 14.52, 4.03, 0.09, 72.44, 5.15
-
비전 시스템은 로봇으로 다음 결과를 반환합니다. “2103”은 Mech-Viz 프로젝트가 성공적으로 트리거되었음을 나타냅니다.
201, 2103
202 명령어 -- Mech-Viz 프로젝트 중지
호출 순서
이 명령어는 201 명령어 -- Mech-Viz 프로젝트 트리거 명령어를 호출한 후 사용해야 합니다.
모든 명령어의 호출 순서에 관한 상세한 설명은 “표준 인터페이스 명령어 호출 순서” 내용을 참조하십시오.
반환된 데이터 형식
202, 상태 코드
상태 코드
명령어가 정상적으로 수행되면 상태 코드는 *2104*입니다. 명령 실행이 비정상일 경우 상태 코드는 해당 오류 코드입니다. 자세한 내용은 "표준 인터페이스 상태 코드 및 오류 분석 "을 참조하십시오.
203 명령어 -- Mech-Viz "메시지 분기" 스텝의 아웃 포트 설정
기능 소개
이 명령어는 "메시지 분기" 스텝의 아웃 포트를 설정하는 데 사용됩니다. Mech-Viz 프로젝트가 "메시지 분기" 스텝까지 실행되면 이 명령으로 지정된 아웃 포트를 기다립니다.

호출 순서
이 명령어는 201 명령어 -- Mech-Viz 프로젝트 트리거 명령어를 호출한 후 사용해야 합니다.
모든 명령어의 호출 순서에 관한 상세한 설명은 “표준 인터페이스 명령어 호출 순서” 내용을 참조하십시오.
명령어 포맷
203, 스텝 번호, 분기 아웃 포트
스텝 번호
이 파라미터는 "메시지 분기" 스텝의 번호를 지정합니다. 값은 양의 정수입니다. 스텝 번호는 스텝 파라미터 패널에 표시됩니다. 예를 들어 위 이미지에서 스텝의 번호는 1입니다.
분기 아웃 포트
이 파라미터는 “메시지 분기” 스텝의 아웃 포트 번호를 지정하는 데 사용되며 값은 양의 정수여야 합니다. 파라미터 값을 N으로 설정하면 Mech-Viz 프로젝트는 "메시지 분기" 스텝의 N-1 아웃 포트를 따라 계속 실행됩니다. 예를 들어, 로봇이 비전 시스템에 "203, 2, 1"을 전송하면 Mech-Viz 프로젝트는 스텝 번호가 2인 “메시지 분기”까지 실행될 때 아웃 포트 0을 사용합니다.
반환된 데이터 형식
203, 상태 코드
상태 코드
명령어가 정상적으로 수행되면 상태 코드는 *2105*입니다. 명령 실행이 비정상일 경우 상태 코드는 해당 오류 코드입니다. 자세한 내용은 "표준 인터페이스 상태 코드 및 오류 분석 "을 참조하십시오.
204 명령어 -- Mech-Viz의 현재 인덱스 설정
기능 소개
이 명령어는 인덱스를 갖춘 스텝의 “현재 인덱스” 값을 설정하는 데 사용됩니다. "인덱스" 파라미터가 있는 스텝에는 "배열대로 이동", "순서대로 이동 ", "자체 정의한 파렛트 패턴", "미리 설정된 파렛트 패턴" 등이 포함됩니다.

호출 순서
일반적으로 인덱스를 갖춘 스텝 앞에 “메시지 분기” 스텝이 있습니다. 로봇은 우선 201 명령어 -- Mech-Viz 프로젝트 트리거 명령어를 호출하고 204 명령어 -- Mech-Viz의 현재 인덱스 설정 명령어를 호출하며 마지막으로 203 명령어 -- Mech-Viz "메시지 분기" 스텝의 아웃 포트 설정 명령어를 호출합니다. 이는 Mech-Viz가 현재 인덱스 값을 설정할 충분한 시간을 확보하기 위한 것입니다.
모든 명령어의 호출 순서에 관한 상세한 설명은 “표준 인터페이스 명령어 호출 순서” 내용을 참조하십시오.
명령어 포맷
204, 스텝 번호, 현재 인덱스
스텝 번호
이 파라미터는 인덱스를 갖춘 스텝의 번호를 지정합니다. 값은 양의 정수입니다. 스텝 번호는 스텝 파라미터 패널에 표시됩니다. 예를 들어 위 이미지에서 스텝의 번호는 3입니다.
현재 인덱스
이 파라미터는 인덱스를 갖춘 스텝의 “현재 인덱스” 값을 지정합니다. 값은 양의 정수입니다. 이 파라미터의 값을 "N"으로 설정하면 해당 스텝의 “현재 인덱스”는 "N-1"이 됩니다. 예를 들어, 로봇이 비전 시스템에 "204, 2, 1"을 전송하면 스텝 번호가 2인 스텝의 “현재 카운트”는 0입니다.
반환된 데이터 형식
204, 상태 코드
상태 코드
명령어가 정상적으로 수행되면 상태 코드는 *2106*입니다. 명령 실행이 비정상일 경우 상태 코드는 해당 오류 코드입니다. 자세한 내용은 "표준 인터페이스 상태 코드 및 오류 분석 "을 참조하십시오.
205 명령어 -- Mech-Viz에서 계획된 경로를 가져오기
기능 소개
이 명령어는 Mech-Viz 프로젝트에서 계획된 경로(일련의 웨이포인트)를 획득하는 데 사용됩니다.
웨이포인트: 로봇이 계획된 경로를 따라 이동할 때 도달하는 각 지점입니다. 웨이포인트에는 로봇 포즈, 레이블, 이동 유형, 속도 등의 정보가 있습니다. 웨이포인트는 다음 두 가지 유형으로 나눠집니다.
|
호출 순서
이 명령어는 201 명령어 -- Mech-Viz 프로젝트 트리거 명령어를 호출한 후 사용해야 합니다.
모든 명령어의 호출 순서에 관한 상세한 설명은 “표준 인터페이스 명령어 호출 순서” 내용을 참조하십시오.
명령어 포맷
205, 웨이포인트 포즈 유형
웨이포인트 포즈 유형
이 파라미터는 웨이포인트를 얻기 위한 포즈 유형을 지정하는 데 사용됩니다.
-
1: 로봇 관절 각도(JPs).
-
2: 로봇의 말단장치 포즈.
반환된 데이터 형식
205, 상태 코드, 웨이포인트 전송 상태, 웨이포인트 수, 계획된 경로에서 "비전 이동"의 위치, 웨이포인트 1(포즈, 레이블, 속도), 웨이포인트 2(포즈, 레이블, 속도), ...
상태 코드
명령어가 정상적으로 수행되면 상태 코드는 *2100*입니다. 명령 실행이 비정상일 경우 상태 코드는 해당 오류 코드입니다. 자세한 내용은 "표준 인터페이스 상태 코드 및 오류 분석 "을 참조하십시오.
웨이포인트 전송 상태
이 파라미터는 모든 웨이포인트를 획득했는지 여부를 나타내며 그 값은 0 또는 1입니다.
-
0: 모든 웨이포인트를 획득하지 못했습니다.
-
1: 모든 웨이포인트를 획득했습니다.
![]() |
웨이포인트 수
이 파라미터는 획득한 웨이포인트의 수를 나타냅니다. 비전 시스템이 한 번에 보낼 수 있는 기본 최대 웨이포인트 수는 20이므로 이 파라미터의 기본 최댓값은 20입니다. Mech-Vision 툴 바의
에서 필요에 따라 기본 최대 수를 변경할 수 있지만 최대 수는 30으로 제한됩니다.
계획된 경로에서 "비전 이동"의 위치
이 파라미터는 전체 경로에서 Mech-Viz 프로젝트의 "비전 이동" 스텝에 해당하는 웨이포인트(비전 이동 웨이포인트)의 위치를 나타냅니다. 경로에 비전 이동 웨이포인트가 없는 경우 이 파라미터의 값은 0입니다.
예를 들어 계획된 경로가 "이동_1", "이동_2", "비전 이동", "이동_3"이라는 웨이포인트로 구성된 경우 비전 이동 웨이포인트의 위치는 3입니다.
로봇이 전체 경로를 수신하기 위해 이 명령어를 여러 번 보내야 하는 시나리오에서 이 파라미터는 응답에서 약간 다른 해석을 갖습니다. 첫 번째 응답에서는 전체 경로에서 비전 이동 웨이포인트의 위치를 나타내고, 후속 응답에서는 이 파라미터가 나머지 웨이포인트 중 비전 이동 웨이포인트의 위치를 나타냅니다. |
예를 들어, Mech-Viz에서 계획된 경로는 4 개의 웨이포인트로 구성되는 경우, 그중의 4번째 웨이포인트가 비전 이동 웨이포인트입니다.
-
로봇이 처음으로 명령어를 보낼 때:
205, 1
비전 시스템은 다음 결과를 로봇에 반환합니다. "2"는 이때 2개의 웨이포인트가 획득되었음을 나타내고, "4"는 전체 경로에서 비전 이동 웨이포인트의 위치를 나타냅니다.
205, 2100, 0, 2, 4, 0.0, 0.0, 0.0, 0.0, 69.0, 0.0, 0, 7, 73.0, 0.0, 0.0, 0.0, 69.0, 0.0, 0, 7
-
로봇이 두번째로 명령어를 보낼 때:
205, 1
비전 시스템은 다음 결과를 로봇에 반환합니다. 첫 번째 "2"는 이때 나머지 두 개의 웨이포인트를 획득했음을 나타내고 두 번째 "2"는 전체 경로에서 비전 이동 웨이포인트의 위치를 나타냅니다.
205, 2100, 1, 2, 2, -77.0, 0.0, 0.0, 0.0, 69.0, 0.0, 0, 7, -26.6781, 55.4142, 45.0133, -7.3735, -10.948, 160.5773, 2, 7
웨이포인트
각 웨이포인트에는 8개의 데이터 요소가 있습니다. 처음 6개 요소는 포즈, 7번째 요소는 레이블, 8번째 요소는 속도를 나타냅니다.
-
포즈: 로봇의 말단장치 포즈 또는 관절 각도(JPs)입니다. 포즈 유형은 로봇이 보낸 명령어의 웨이포인트 포즈 유형 파라미터에 의해 결정됩니다.
-
레이블: 포즈("출력" 스텝의 "labels" 포트에서 출력한 데이터)에 해당하는 레이블로, 정수여야 합니다.
-
레이블은 숫자로 구성된 문자열이어야 합니다. 그렇지 않은 경우 "출력” 스텝을 사용하기 전에 "레이블 매핑" 스텝을 추가하여 레이블 형식을 숫자 문자열로 변환합니다.
-
“출력” 스텝에 “labels” 포트가 없으면 레이블 값은 기본적으로 0입니다.
-
-
속도: 이동 유형 스텝에 설정된 속도 파라미터의 값(백분율로 표시)입니다.
샘플 예시
-
로봇은 Mech-Viz 프로젝트에서 출력된 웨이포인트(포즈 유형: 관절 각도)를 얻기 위해 비전 시스템에 다음 명령어를 보냅니다.
205, 1
-
비전 시스템은 로봇으로 다음 결과를 반환하면 해당 명령어가 정상적으로 수행되었음을 나타냅니다. 비전 시스템은 로봇에 모든 웨이포인트(총 2개)를 반환하며 그중에 두번째 웨이포인트는 “비전 이동 웨이포인트”입니다.
205, 2100, 1, 2, 2, 8.3077, 15.1634, -142.1778, -2.7756, -31.4404, -96.9490, 0, 64, 8.2425, 12.1301, -141.7587, -2.5135, -34.8905, -97.1911, 0, 32
206 명령어 -- Mech-Viz에서 그리퍼의 DO 리스트를 가져오기
기능 소개
이 명령어는 Mech-Viz 프로젝트에서 계획한 멀티 파티션 진공 그리퍼의 컨트롤 신호를 획득하는 데 사용됩니다. 이 명령어를 사용하기 전에 DO 신호 및 “DO 설정” 스텝을 미리 구성해야 합니다.
-
Mech-Viz 소프트웨어에서 말단장치의 이름을 더블클릭하며 *말단장치 유형*을 *디팔레타이징 진공 그리퍼*로 설정하고 *디팔레타이징 진공 그리퍼 구성*을 클릭하여 수요에 따라 DO 신호를 구성하십시오.
-
“DO 설정” 스텝을 구성합니다.
-
“DO 설정” 스텝은 반드시 “비전 이동” 스텝 뒤에 연결되어야 합니다.
-
수신자 에서 *표준 인터페이스*를 선택하십시오.
-
작업 모드 영역에서 *소스*로 *비전 이동*을 선택하고, *“비전 이동” 선택*으로 구체적인 “비전 이동” 스텝의 이름, 즉 “DO 설정” 스텝 뒤에 연결될 “비전 이동” 스텝의 이름을 선택합니다. 예를 들어 아래 그림에서 “비전 이동_1”이 선택됩니다.
-

호출 순서
이 명령어는 200 명령어 -- Mech-Viz 프로젝트를 시작하고 계획된 경로를 가져오기, 205 명령어 -- Mech-Viz에서 계획된 경로를 가져오기 또는 210 명령어 -- Mech-Viz에서 비전 이동 데이터 또는 사용자 정의 데이터를 가져오기 명령어를 호출한 후 사용해야 합니다.
모든 명령어의 호출 순서에 관한 상세한 설명은 “표준 인터페이스 명령어 호출 순서” 내용을 참조하십시오.
반환된 데이터 형식
206, 상태 코드, DO 신호 1, DO 신호 2,..., DO 신호 64
상태 코드
명령어가 정상적으로 수행되면 상태 코드는 *2102*입니다. 명령 실행이 비정상일 경우 상태 코드는 해당 오류 코드입니다. 자세한 내용은 "표준 인터페이스 상태 코드 및 오류 분석 "을 참조하십시오.
DO 신호
이 명령어는 64개의 DO 신호를 반환합니다. 유효한 DO 신호는 0~999 범위의 음수가 아닌 정수입니다. "-1"은 플레이스홀더 값 역할을 하는 잘못된 DO 신호입니다.
예를 들어, 아래 표에서 반환되는 유효한 DO 신호는 1, 3, 5, 6이며 이는 위의 DO 신호에 해당하는 값이 ON으로 설정되었음을 의미합니다.
1st |
2nd |
3rd |
4th |
5th |
6th |
7th |
8th |
… |
63rd |
64th |
1 |
3 |
5 |
6 |
-1 |
-1 |
-1 |
-1 |
… |
-1 |
-1 |
샘플 예시
-
로봇은 비전 시스템으로 다음 명령어를 전송합니다.
206
-
비전 시스템은 로봇으로 다음 결과를 반환합니다. 그중 유효한 DO 신호는 11, 12입니다.
206, 2102, 11, 12, -1, -1, -1, -1, -1, -1, -1, -1, -1, -1, -1, -1, -1, -1, -1, -1, -1, -1, -1, -1, -1, -1, -1, -1, -1, -1, -1, -1, -1, -1, -1, -1, -1, -1, -1, -1, -1, -1, -1, -1, -1, -1, -1, -1, -1, -1, -1, -1, -1, -1, -1, -1, -1, -1, -1, -1, -1, -1, -1, -1, -1, -1
207 명령어 -- Mech-Viz 스텝 파라미터 읽기
호출 순서
이 명령어는 201 명령어 -- Mech-Viz 프로젝트 트리거 명령어를 호출하기 전에 사용해야 합니다.
모든 명령어의 호출 순서에 관한 상세한 설명은 “표준 인터페이스 명령어 호출 순서” 내용을 참조하십시오.
명령어 포맷
207, 구성 ID
구성 ID
이 파라미터는 property_config 파일에 정의된 구성 ID 필드에 해당합니다.
Mech-Vision 툴 바의 menu:로봇 통신 설정 [다음 > 고급 설정]에서 *속성 설정*을 클릭하여 property_config 파일을 엽니다. ![]() |
이 명령어를 보내기 전에 사용자는 property_config 파일에서 아래 표시된 형식으로 구성 ID와 해당 단계 ID 및 파라미터 키 이름을 정의해야 합니다.
read, 구성 ID, 스텝 번호, 키 이름
read |
이 행이 스텝의 파라미터 값을 읽는 데 사용됩니다. |
구성 ID |
양의 정수로 고유 ID를 지정합니다. 하나의 구성 ID는 하나의 스텝 파라미터의 값만 읽을 수 있습니다. 여러 스텝 파라미터의 값을 읽어내려면 다른 구성 ID를 사용하십시오. |
스텝 번호 |
읽을 파라미터가 속한 스텝의 번호를 지정합니다. |
키 이름 |
읽을 파라미터와 해당하는 키 이름을 지정하는 데 사용됩니다. |
|
예를 들어, 아래 줄에서 "5"는 구성 ID입니다. "3"은 스텝 번호입니다. “xCount”는 파라미터의 키 이름입니다. property_config 파일에 이 행을 추가하십시오. 로봇이 “207, 5”를 보내면 키 이름이 “xCount”인 파라미터의 값을 수신합니다.
read, 5, 3, xCount
property_config 파일에는 여러 읽기 명령어가 있을 수 있습니다. 이러한 명령어의 구성 ID는 달라야 합니다. |
반환된 데이터 형식
207, 상태 코드, 스텝 파라미터 값
상태 코드
명령어가 정상적으로 수행되면 상태 코드는 *2109*입니다. 명령 실행이 비정상일 경우 상태 코드는 해당 오류 코드입니다. 자세한 내용은 "표준 인터페이스 상태 코드 및 오류 분석 "을 참조하십시오.
스텝 파라미터 값
로봇이 읽어야 하는 스텝 파라미터 값입니다. 데이터 형식은 int, float, string 또는 list가 될 수 있습니다.
샘플 예시
다음으로 “카운터” 스텝(스텝 번호: 1)을 예시로 *현재 카운트*라는 파라미터의 값을 읽는 방법을 설명합니다.

-
Key 검색 도구*에서 *현재 카운트 파라미터의 키 이름을 확인하십시오. 아래 그림과 같이 키 이름은 “currentCount”입니다.
-
property_config 파일에 다음 내용을 입력하여 저장하십시오. 구성 ID는 10이며 다른 “read" 라인에서 반복적으로 사용할 수 없습니다. 1은 "카운터"의 스텝 번호를 나타냅니다. “currentCount”는 현재 카운트 파라미터의 키 이름을 나타냅니다.
read, 10, 1, currentCount
-
Mech-Vision 툴 바에서 인터페이스 서비스를 다시 시작하십시오.
-
로봇은 비전 시스템으로 다음 명령어를 전송합니다. “10”은 구성 ID를 나타냅니다.
207, 10
-
비전 시스템은 로봇으로 다음 결과를 반환합니다. "0"은 키 이름이 “currentCount”인 현재 카운트 파라미터의 값입니다.
207, 2109, 0
208 명령어 -- Mech-Viz 스텝 파라미터 설정
호출 순서
이 명령어는 201 명령어 -- Mech-Viz 프로젝트 트리거 명령어를 호출하기 전에 사용해야 합니다.
모든 명령어의 호출 순서에 관한 상세한 설명은 “표준 인터페이스 명령어 호출 순서” 내용을 참조하십시오.
명령어 포맷
208, 구성 ID
구성 ID
이 파라미터는 property_config 파일에 정의된 구성 ID 필드에 해당합니다.
Mech-Vision 툴 바의 menu:로봇 통신 설정 [다음 > 고급 설정]에서 *속성 설정*을 클릭하여 property_config 파일을 엽니다. ![]() |
이 명령어를 보내기 전에 사용자는 property_config 파일에서 아래 표시된 형식으로 구성 ID와 해당 단계 ID, 파라미터 키 이름 및 파라미터 값을 정의해야 합니다.
write, 구성 ID, 스텝 번호, 키 이름, 파라미터 값
write |
이 행이 스텝의 파라미터 값을 설정하는 데 사용됩니다. |
구성 ID |
양의 정수이며 반복적으로 사용할 수 있는 ID를 지정합니다. |
스텝 번호 |
설정할 파라미터가 속한 스텝의 번호를 지정합니다. |
키 이름 |
설정할 파라미터와 해당하는 키 이름을 지정하는 데 사용됩니다. |
파라미터 값 |
설정할 파라미터 값을 지정합니다. |
|
예를 들어, property_config 파일에 다음 콘텐츠를 추가합니다. 6은 구성 번호를 나타내고, 3은 스텝 번호를 나타내고, xOffset은 키 이름 0을 나타냅니다.000000은 설정된 파라미터 값을 나타냅니다. 로봇은 “208,6” 명령어를 보낸 후 비전 시스템은 xOffset와 대응하는 파라미터 값을 0으로 설정합니다.000000.
write, 6, 3, xOffset, 0.000000
property_config 파일에는 동일한 구성 ID를 가진 여러 "write" 명령어가 포함될 수 있습니다. 즉, 하나의 구성 ID를 사용하여 여러 파라미터의 값을 설정할 수 있습니다. 아래 예시를 확인하십시오. 로봇이 “208,1” 명령어를 보낸 후 비전 시스템은 xOffset, yOffset 및 zOffset와 대응하는 파라미터 값을 각각 0으로 설정합니다.000000, 1.000000 및 2.000030.
|
반환된 데이터 형식
208,상태 코드
상태 코드
명령어가 정상적으로 수행되면 상태 코드는 *2108*입니다. 명령 실행이 비정상일 경우 상태 코드는 해당 오류 코드입니다. 자세한 내용은 "표준 인터페이스 상태 코드 및 오류 분석 "을 참조하십시오.
샘플 예시
다음으로 “가다리기” 스텝(스텝 번호: 3)을 예시로 기다리는 시간 파라미터 값을 설정하는 방법을 설명합니다.

-
Key 검색 도구*에서 *기다리는 시간 파라미터의 키 이름을 확인하십시오. 아래 그림과 같이 키 이름은 “waitTime”입니다.
-
property_config 파일에 다음 내용을 입력하여 저장하십시오. “11”은 구성 ID입니다. 3은 "기다리기" 스텝의 번호를 나타냅니다. “waitTime”은 기다리는 시간 파라미터의 키 이름을 나타냅니다. “1000”은 “기다리는 시간”이 “1000ms”러 설정되었음을 나타냅니다.
write, 11, 3, waitTime, 1000
-
Mech-Vision 툴 바에서 인터페이스 서비스를 다시 시작하십시오.
-
로봇은 비전 시스템으로 다음 명령어를 전송합니다. “11”은 구성 ID를 나타냅니다.
208, 11
-
비전 시스템은 로봇으로 다음 결과를 반환합니다. “2108”은 파라미터 값이 성공적으로 설정되었음을 나타냅니다.
208, 2108
210 명령어 -- Mech-Viz에서 비전 이동 데이터 또는 사용자 정의 데이터를 가져오기
기능 소개
이 명령어는 Mech-Viz 프로젝트의 “비전 이동” 스텝 계획 데어터를 획득하는 데 사용됩니다.
-
비전 이동 계획 결과: Mech-Viz 중 “비전 이동” 스텝을 통해 계획된 데이터를 가리킵니다. 피킹된 작업물의 레이블, 피킹된 작업물 총수, 이번에 피킹된 작업물의 수, 진공 그리퍼의 엣지/코너 ID, TCP 옵셋량, 작업물 조합의 방향, 단일 작업물의 방향, 작업물 조합의 치수 등 정보가 포함됩니다.
-
사용자 정의 데이터: Mech-Vision "출력" 스텝의 사용자 정의 포트에서 출력된 후 Mech-Viz에 의해 전달되는 데이터를 의미합니다. "출력" 스텝 파라미터의 *편집기 열기*를 클릭하여 사용자 정의 포트 설정 창으로 들어갑니다. 여기서 사용자 정의 통신 키 이름은 사용자 정의 포트 이름입니다. 예를 들어 아래 그림의 customeData1 및 customeData2 포트는 사용자 정의 포트입니다.
|

명령어 포맷
210, 반환한 데이터 형식
반환한 데이터 형식
반환한 데이터 형식 값 |
반환 데이터에 관한 설명(자세한 설명은 아래 반환된 데이터의 포맷 부분 내용을 참조하십시오. Mech-Vision 프로젝트에 사용자 정의 포트가 없으면 사용자 정의 출력 데이터가 반환되지 않습니다.) |
|
웨이포인트 유형 |
데이터 |
|
1 |
비(非) 비전 이동 웨이포인트 |
포즈(관절 각도 유형), 이동 유형, 말단장치 번호, 속도 |
비전 이동 웨이포인트 |
포즈(관절 각도 유형), 이동 유형, 말단장치의 번호, 속도, 사용자 정의 출력 데이터 수, 사용자 정의 출력 데이터 1..., 사용자 정의 출력 데이터 N |
|
2 |
비(非) 비전 이동 웨이포인트 |
포즈(말단장치 포즈 유형), 이동 유형, 말단장치 번호, 속도 |
비전 이동 웨이포인트 |
포즈(말단장치 포즈 유형), 이동 유형, 말단장치의 번호, 속도, 사용자 정의 출력 데이터 수(N), 사용자 정의 출력 데이터 1..., 사용자 정의 출력 데이터 N |
|
3 |
비(非) 비전 이동 웨이포인트 |
포즈(관절 각도 유형), 이동 유형, 말단장치 번호, 속도 |
비전 이동 웨이포인트 |
포즈(관절 각도 유형), 이동 유형, 말단장치의 번호, 속도, 비전 이동 계획 결과, 사용자 정의 출력 데이터 수(N), 사용자 정의 출력 데이터 1..., 사용자 정의 출력 데이터 N |
|
4 |
비(非) 비전 이동 웨이포인트 |
포즈(말단장치 포즈 유형), 이동 유형, 말단장치 번호, 속도 |
비전 이동 웨이포인트 |
포즈(말단장치 포즈 유형), 이동 유형, 말단장치의 번호, 속도, 비전 이동 계획 결과, 사용자 정의 출력 데이터 수, 사용자 정의 출력 데이터 1..., 사용자 정의 출력 데이터 N |
이 명령어를 사용하여 비전 이동 웨이포인트를 얻으면 비전 이동 계획 결과 또는 사용자 정의 포트 출력 데이터가 반환되지만, 반대로 비전 이동 웨이포인트를 얻기 위해 205 명령어 -- Mech-Viz에서 계획된 경로를 가져오기가 전송되면 반환되지 않습니다. |
반환된 데이터 형식
210, 상태 코드, 웨이포인트 전송 상태, 웨이포인트 유형, 포즈, 이동 유형, 말단장치의 번호, 속도, 비전 이동 계획 결과, 사용자 정의 출력 데이터 수(N), 사용자 정의 출력 데이터 수 1,..., 사용자 정의 출력 데이터 수 N
|
상태 코드
명령어가 정상적으로 수행되면 상태 코드는 *2100*입니다. 명령 실행이 비정상일 경우 상태 코드는 해당 오류 코드입니다. 자세한 내용은 "표준 인터페이스 상태 코드 및 오류 분석 "을 참조하십시오.
웨이포인트 전송 상태
이 파라미터는 모든 웨이포인트를 획득했는지 여부를 나타내며 그 값은 0 또는 1입니다.
-
0: 모든 웨이포인트를 획득하지 못했습니다.
-
1: 모든 웨이포인트를 획득했습니다.
![]() |
웨이포인트 유형
웨이포인트 유형 값 |
웨이포인트 유형 |
데이터 |
0 |
비(非) 비전 이동 웨이포인트 |
포즈, 이동 유형, 말단장치 번호, 속도 |
1 |
비전 이동 웨이포인트 |
포즈, 이동 유형, 말단장치 번호, 속도, 비전 이동 계획 결과, 사용자 정의 데이터(Mech-Vision 프로젝트에 사용자 정의 포트가 없으면 이 항목이 없습니다). |
포즈
웨이포인트의 포즈는 로봇이 보낸 명령어의 반환한 데이터 형식 파라미터 값에 따라 로봇의 관절 각도 또는 말단장치 포즈가 될 수 있습니다.
이동 유형
-
1: 관절 운동(MOVEJ)
-
2: 직선 운동(MOVEL)
말단장치 번호
웨이포인트의 말단장치입니다. 값은 “-1”인 경우, 말단장치를 사용하지 않은 것을 의미합니다.
속도
백분율로 표시되는 파라미터 값은 이동 유형 스텝에 설정된 속도에 Mech-Viz에 설정된 전역 속도를 곱한 값과 같습니다.
비전 이동 계획 결과
비전 이동 계획 데이터에는 다음과 같은 정보가 포함됩니다.
명칭 | 설명 | 요소 수 |
---|---|---|
피킹된 작업물의 레이블 |
10개의 정수로 구성되며 기본값은 10개 0입니다. |
10 |
이미 피킹된 작업물의 총 수 |
이미 피킹된 작업물의 총 수입니다. |
1 |
이번에 피킹된 작업물의 수 |
이번에 피킹된 작업물의 수입니다. |
1 |
진공 그리퍼의 엣지/코너 ID |
이번 진공 그리퍼에 사용되는 엣지/코너 ID입니다. |
1 |
TCP 옵셋량 |
말단장치 중심을 기준으로 한 작업물 조합 중심의 XYZ 옵셋입니다. |
3 |
작업물 조합의 방향 |
작업물 조합과 진공 그리퍼 길이 사이의 상대적 위치입니다. 값은 0 또는 1입니다. 여기서 0은 평행을 나타내고 1은 수직을 나타냅니다. |
1 |
단일 작업물의 방향 |
단일 작업물의 길이와 진공 그리퍼의 길이 사이의 상대적인 위치입니다. 값은 0 또는 1입니다. 여기서 0은 평행을 나타내고 1은 수직을 나타냅니다. |
1 |
작업물 조합의 치수 |
이번에 피킹할 작업물 조합의 길이, 너비, 높이입니다. |
3 |
사용자 정의 출력 데이터 수
모든 사용자 정의 포트의 데이터 출력에 있는 총 요소 수입니다. 예를 들어 "출력" 스텝의 포트 데이터는 다음 표에 나와 있으며 여기서 customData1 및 customData2는 사용자 정의 포트이고 열의 요소 수는 각각 3과 2입니다. 따라서 사용자 정의 데이터의 총 수는 3+2=5입니다.
포트 이름 |
poses |
labels |
customData1 |
customData2 |
포트 데이터 |
[ [0, 0, 0, 1, 0, 0, 0], [0, 0, 0, 1, 0, 0, 0] ] |
[ "0", "1" ] |
[ [0, 0, 1], [1, 0, 0] ] |
[ [0, 0], [1, 1] ] |
행의 요소 수(목록의 요소 수) |
2 |
2 |
2 |
2 |
열의 요소 수(목록에 있는 단일 요소의 요소 수) |
7 |
1 |
3 |
2 |
사용자 정의 출력 데이터
단일 비전 포인트의 모든 사용자 정의 포트에서 출력한 데이터이며 수량은 *사용자 정의 출력 데이터 수*와 동일합니다. 예를 들어, “출력” 스텝의 각 출력 포트의 데이터는 아래 표와 같습니다. 이런 경우에, 로봇이 획득한 첫 번째 비전 포인트의 *사용자 정의 출력 데이터*는 [0, 0, 1] 및 [0, 0]이며 두 번째로 획득한 비전 포인트의 *사용자 정의 출력 데이터*는 [1, 0, 0] 및 [1, 1]입니다.
포트 이름 |
poses |
labels |
customData1 |
customData2 |
출력 데이터 |
[ [0, 0, 0, 1, 0, 0, 0], [0, 0, 0, 1, 0, 0, 0] ] |
[ "0", "1" ] |
[ [0, 0, 1], [1, 0, 0] ] |
[ [0, 0], [1, 1] ] |
첫 번째 비전 포인트 |
[0, 0, 0, 1, 0, 0, 0] |
0 |
[0, 0, 1] |
[0, 0] |
두 번째 비전 포인트 |
[0, 0, 0, 1, 0, 0, 0] |
1 |
[1, 0, 0] |
[1, 1] |
사용자 정의 데이터는 사용자 정의 포트 이름의 알파벳 순서(A—Z)로 정렬됩니다. |
샘플 예시
-
로봇은 비전 시스템으로 다음 명령어를 전송합니다.
210, 4
-
비전 시스템은 로봇으로 다음 결과를 반환합니다.
설명 데이터 명령어 코드
210
상태 코드
2100
웨이포인트 전송 상태
1
웨이포인트 유형
1
포즈
95.7806, 644.5677, 401.1013, 91.1206, -171.1301, 180.0
이동 유형
1
말단장치 번호
0
속도
55
비전 이동 계획 결과
피킹된 작업물의 레이블
1, 1, 1, 0, 0, 0, 0, 0, 0, 0
피킹된 작업물 총수
100
이번에 피킹된 작업물의 수
3
진공 그리퍼의 엣지/코너 ID
28
TCP 옵셋량
95.7806, 644.5677, 0
작업물 조합의 방향
0
단일 작업물의 방향
0
작업물 조합의 치수
600, 800, 300
사용자 정의 데이터
사용자 정의 출력 데이터 수
5
사용자 정의 포트a에 출력된 데이터
0, 0, 1
사용자 정의 포트b에 출력된 데이터
2, 2
501 명령어 -- Mech-Vision 프로젝트에 물체 치수 입력
기능 소개
이 명령어는 Mech-Vision프로젝트에 물체 치수를 입력하는 데 사용됩니다. 입력하는 물체 치수는 “물체 사이즈 읽기” 스텝의 상자 치수 설정 파라미터의 값입니다. 아래 그림과 같습니다.

호출 순서
이 명령어는 101 명령어--Mech-Vision 프로젝트 트리거 명령어를 호출하기 전에 사용해야 합니다.
모든 명령어의 호출 순서에 관한 상세한 설명은 “표준 인터페이스 명령어 호출 순서” 내용을 참조하십시오.
명령어 포맷
501, Mech-Vision 프로젝트 번호, 길이, 너비, 높이
Mech-Vision 프로젝트 번호
Mech-Vision 프로젝트 번호(프로젝트 이름 앞의 숫자)는 Mech-Vision 프로젝트 리스트에서 확인할 수 있습니다.
길이,너비,높이
Mech-Vision 프로젝트에 입력한 물체 치수이며 단위는 밀리미터(mm)입니다. 이 값은 "물체 사이즈 읽기" 스텝에서 읽게 되며 X방향 길이, Y방향 길이 및 *Z방향 길이*로 설정됩니다.
반환된 데이터 형식
501, 상태 코드
상태 코드
명령어가 정상적으로 수행되면 상태 코드는 *1108*입니다. 명령 실행이 비정상일 경우 상태 코드는 해당 오류 코드입니다. 자세한 내용은 "표준 인터페이스 상태 코드 및 오류 분석 "을 참조하십시오.
601 명령어 -- 알림 스텝에서 메시지를 가져오기
기능 소개
Mech-Vision 또는 Mech-Viz 프로젝트가 “알림” 스텝까지 실행될 때, 비전 시스템은 “알림” 스텝에서 미리 설정된 메시지를 반환합니다.
이 명령어를 호출하기 전에 “알림” 스텝은 다음과 같은 요구 사항을 충족해야 합니다.
-
Mech-Vision 프로젝트의 “알림” 스텝
-
“알림” 스텝을 다른 스텝의 오른쪽에 연결합니다. 아래 이미지에서는 "출력" 스텝을 예로 들었습니다.
-
“출력” 스텝 파라미터 패널에서 출력이 있을 때 제어 흐름을 트리거하기 파라미터를 선택하십시오.
-
“알림” 스텝 파라미터 패널에서 “서비스 이름”으로 Standard Interface Notify*로 입력하고(입력하면 수정할 수 없음) “메시지”에서 *1001(수요에 따라 입력하고 양의 정수만 입력 가능)로 입력하십시오.
-
-
Mech-Viz 프로젝트의 “알림” 스텝
-
“알림” 스텝을 작업 흐름의 올바른 위치에 추가합니다.
-
“알림” 스텝 파라미터 패널에서 표준 인터페이스*를 선택하고 “메시지”에서 *1000(수요에 따라 입력하고 양의 정수만 입력 가능)로 입력하십시오.
-
호출 순서
이 명령어는 101 명령어--Mech-Vision 프로젝트 트리거 또는 201 명령어 -- Mech-Viz 프로젝트 트리거 명령어를 호출한 직후에 호출되어야 합니다.
모든 명령어의 호출 순서에 관한 상세한 설명은 “표준 인터페이스 명령어 호출 순서” 내용을 참조하십시오.
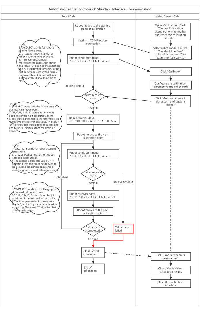
701 명령어 -- 캘리브레이션
기능 소개
이 명령어는 로봇 핸드-아이 캘리브레이션(카메라 외부 파라미터 캘리브레이션)에 사용됩니다. 이 명령어를 사용할 때 Mech-Vision 툴 바에 있는 카메라 캘리브레이션(표준) 기능과 결합하여 사용해야 합니다. 캘리브레이션에서 로봇은 먼저 시작점으로 이동한 후 이 명령어를 사용하여 시작점을 비전 시스템으로 보냅니다. 그런 다음 비전 시스템은 다음 캘리브레이션 포인트의 위치를 반환합니다. 로봇은 이 지점으로 이동하여 이 어를 전송하여 이 지점 이후의 캘리브레이션 포인트 위치를 요구합니다. 로봇과 비전 시스템은 캘리브레이션이 완료될 때까지 상호 작용을 반복합니다.

명령어 포맷
701, 캘리브레이션 상태, 플랜지 포즈, 관절 각도
캘리브레이션 상태
-
0: Mech-Vision에게 캘리브레이션 프로세스 시작을 알립니다.
-
1: 로봇이 지난 캘리브레이션 포인트에 성공적으로 도달했습니다.
-
2: 로봇이 지난 캘리브레이션 포인트에 도달하지 못했습니다.
플랜지 포즈
로봇의 현재 플랜지 포즈입니다.
JPs
로봇의 현재 관절 각도입니다.
반환된 데이터 형식
701, 상태 코드, 캘리브레이션 상태, 다음 캘리브레이션 포인트의 플랜지 포즈, 다음 캘리브레이션 포인트의 관절 각도
상태 코드
명령어가 정상적으로 수행되면 상태 코드는 *7101*입니다. 명령 실행이 비정상일 경우 상태 코드는 해당 오류 코드입니다. 자세한 내용은 "표준 인터페이스 상태 코드 및 오류 분석 "을 참조하십시오.
캘리브레이션 상태
-
0: 캘리브레이션 진행 중입니다.
-
1: 캘리브레이션이 완료됩니다.
다음 캘리브레이션 포인트의 플랜지 포즈
로봇이 이동해야 하는 다음 캘리브레이션 포인트의 플랜지 포즈입니다.
다음 캘리브레이션 포인트의 관절 각도
로봇이 이동해야 하는 다음 캘리브레이션 포인트의 관절 각도입니다.
샘플 예시
-
로봇은 비전 시스템에 다음 명령어를 보냅니다. “0”은 캘리브레이션 시작을 Mech-Vision에게 알리는 것이며, 나머지 데이터는 캘리브레이션 시작점의 포즈를 나타냅니다.
701, 0, 1371.62147, 25.6, 1334.3529, 148.58471, -179.24347, 88.75702, 88.86102, -7.11107, -28.82309, -0.44014, -67.6509, 31.4764
비전 시스템은 다음 결과를 로봇에 반환합니다. "0"은 캘리브레이션이 진행 중임을 나타내며, 나머지 데이터는 다음 캘리브레이션 포인트의 포즈를 나타냅니다.
701, 7101, 0, 1271.6969, -74.3374, 1334.34094, -3128.422, 179.2412, -91.11236, 93.28109, -12.0273, -32.8811, -0.37183, -68.41364, 27.02411
-
로봇은 비전 시스템에 다음 명령어를 보냅니다. "1"은 로봇이 캘리브레이션 시작점에 성공적으로 도달했음을 나타내며 나머지 데이터는 로봇의 현재 포즈, 즉 이전에 비전 시스템에서 반환한 명령어의 다음 캘리브레이션 포인트의 포즈를 나타냅니다.
701, 1, 1271.6969, -74.3374, 1334.34094, -3128422, 1792412, -91.11236, 93.28109, -12.0273, -32.8811, -0.37183, -68.41364, 27.02411
비전 시스템은 다음 결과를 로봇에 반환합니다. "0"은 캘리브레이션이 진행 중임을 나타내며, 나머지 데이터는 다음 캘리브레이션 포인트의 포즈를 나타냅니다.
701, 7101, 0, 1471.62226, -74.40452, 1334.34235, 148.56924, -179.24432, 88.74148, 92.8367, -2.14999, -24.25433, -0.39222, -67.23261, 27.485225
-
다음 캘리브레이션 포인트를 얻으려면 위 단계를 반복하십시오.
-
비전 시스템은 로봇으로 다음 결과를 반환합니다. “1”은 캘리브레이션 작업이 이미 완료되었음을 나타냅니다. 이로써 캘리브레이션 과정이 완료되었습니다.
701, 7101, 1, 1371.62147, 25.6, 1334.3529, 148.58471, -179.24347, 88.75702, 88.86102, -7.11107, -28.82309, -0.44014, -67.6509, 31.4764
901 명령어 -- 소프트웨어 상태를 획득하기
반환된 데이터 형식
901, 상태 코드
상태 코드
명령어가 정상적으로 수행되면 상태 코드는 *1101*입니다. 명령 실행이 비정상일 경우 상태 코드는 해당 오류 코드입니다. 자세한 내용은 "표준 인터페이스 상태 코드 및 오류 분석 "을 참조하십시오.